时间:2023-08-24 16:51
人气:
作者:admin
如何优化以太网供电 (PoE) PD 设计
什么是以太网供电 (PoE)?
以太网供电 (PoE) 解决方案可以在以太网电缆传输直流电源的同时将数据并行传输至IP 终端设备,无需更改现有的以太网标准电缆连接。在一根电缆上同时传输电力和数据不仅简化了安装、提高了可靠性,还通过减少线缆降低了成本。PoE 设备因此成为机房和办公室的常见选择,也是不便新装电源线的旧建筑物的理想选择。
本文将综合描述 PoE PD 的设计,讨论系统设计人员面临的挑战,还将介绍如何利用 MP8017 (集成型 PoE PD 和反激式电源变换器)优化 PoE PD 的设计,并进行验证。
PoE的演变
1999 年,在IEEE 和以太网联盟的努力之下,PoE实现了标准化,其目标是确保更广泛连接的受电设备 (PD) 和供电设备 (PSE) 之间的互操作性。首个标准 IEEE 802.3af 于 2003 年获得批准。该标准规定,电源必须能够通过单根电缆中的备用线对或数据线对进行传输。最新的 PoE 标准为 IEEE802.3bt (90W),它涵盖了 5G 小型蜂窝、显示单元和 AP 路由器等更多应用。图 1 所示为 IEEE PoE 标准的发展时间线,最早从 1999 年≤10W 的标准开始。

图 1:PoE 标准演进史
PoE功率分级
根据所需的功率,PoE 设备被分为不同的级别(Class 0 至Class 8,共9个级别)。802.3af 标准涵盖了 Class 0 到 Class 3,电压范围在 37V 和 57V 之间,输出功率达 15.4W。这类设备被推荐用于传感器和简单摄像头。
802.3at 标准(也称为 PoE+)引入了 Class 4等级,在同等电压范围内将输出功率提高到了30W,但仅兼容 PoE+ PSE。这类设备可用于复杂摄像头、LCD 显示器和平板电脑。
最新的标准802.3bt (也称为 PoE++)则引入了 Class 5 到 Class 8等级,输出功率在 45W 到 90W 之间。这类设备可以支持笔记本电脑、电视和建筑物中的电气系统。图 2 对这些功率等级及其相关输入电压、输入功率和输出电压进行了总结。

图 2:PoE 功率分级
MPS 的 PoE IC 可简化设计和BOM,并提高效率
PoE工作原理
网络电缆由成对的双绞线组成,其中包括能够发送信息的数据线对和称为备用线对的未使用线对。PD 和 PSE 成功通信的过程被称为握手。握手的过程包括以下主要步骤:
PD 检查: PSE向PD电阻(24.9kΩ)发送一个测试电压(<10.1v);若阻抗值匹配,则表明为一个标准 poe="" span="">
功率分级: PSE发送一个电压并获得电流反馈,以确认PD的功率等级(从Class 1到Class 8)。
供电: PSE的输入电源提升至54V左右。
稳定电源和监控器: 电源稳定在54V左右,同时根据分级结果限制最大功率。
断连: 如果PD断开,则PSE停止供电。
<10.1v);若阻抗值匹配,则表明为一个标准 poe="" span="">
图 3 显示了PSE 和 PD之间的整体通信结构。

图 3:PSE 和 PD 通信的硬件结构
PSE 与 PD 握手时,电压电平的变化情况如图 4 所示。

图 4:握手期间输入电压的变化情况
PoE 解决方案的设计挑战
PoE 设备面临的首个设计挑战就是效率。尽管 PoE 设备综合了电源与数据的传输,但如果设计不当,效率会比较低。因此,设计人员必须优化电源电路以降低元件阻抗,并选择最佳变压器以提高效率。
另外,大量的功率传输会产生可闻噪声,从而影响设备满足现代 EMI 标准的能力。如果不加以规范,EMI 会导致周边设备性能降级并缩短系统的生命周期。功率高的 PoE 设备体积也更大,对空间受限的应用而言,可能会占据宝贵的空间。
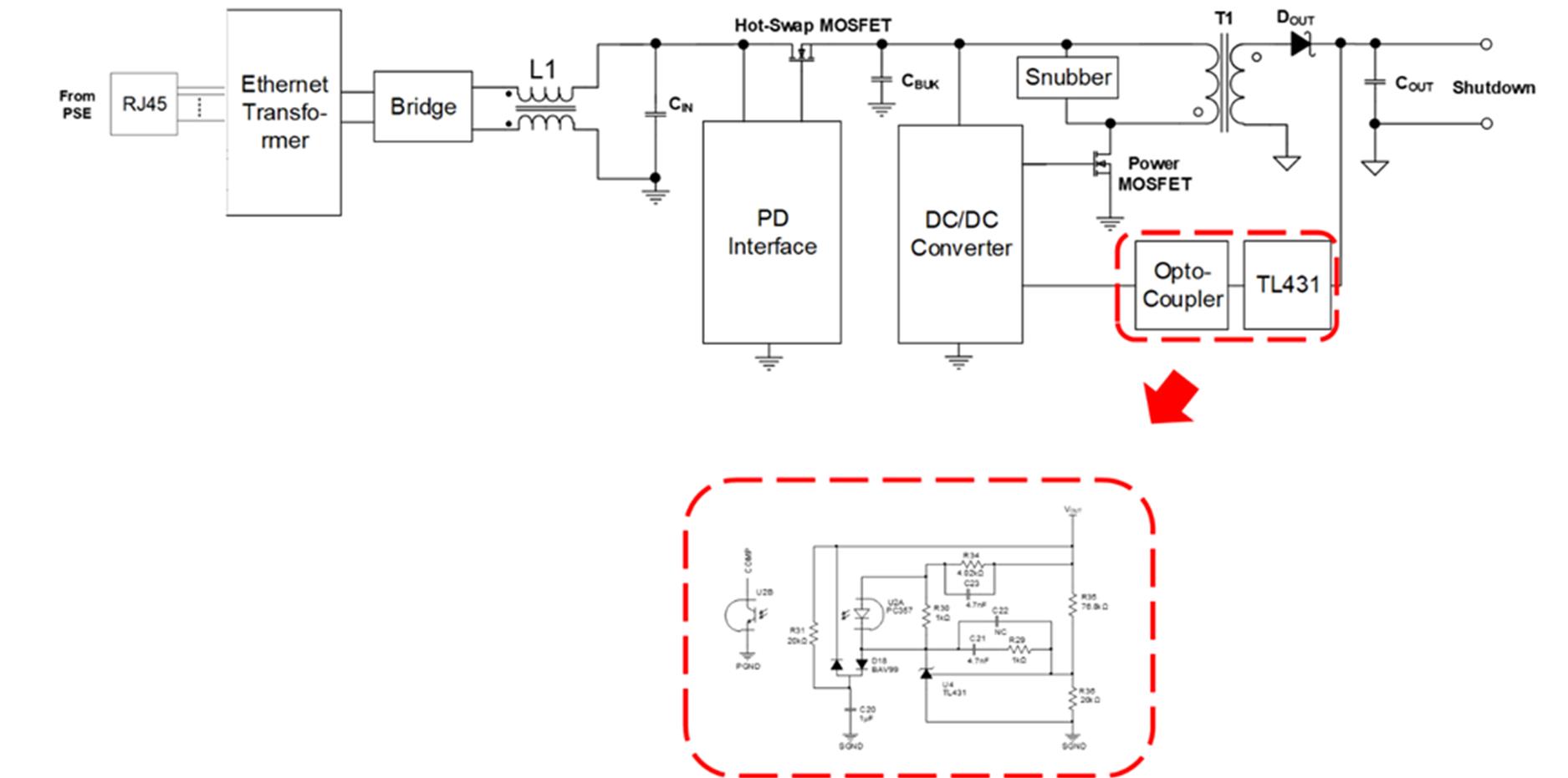
图 5 显示了一个典型的 15W PoE PD 电源电路。由于所需元件数量较多,电路复杂且庞大。光耦合器和 TL431 稳压器单独组成其电路系统,其中也包含众多元件。

图 5:带光耦反馈的传统 15W PD 电源电路
优化 PoE 解决方案
有六种简单的方法可以优化传统电路(见图 6)。

图6: 优化PoE PD设计
下面将详细描述这些方法。
全集成: 对 PoE 设备而言,全集成解决方案是实现紧凑方案的绝佳方法。我们常对PoE 解决方案提出这样的疑问:系统能否包含 PD 和 DC/DC 变换器?方案能否包括热插拔 MOSFET 和功率 MOSFET?
这两个疑问的答案都是肯定的。通过集成 PD、变换器和 MOSFET,设计人员可以显著减小 PCB 尺寸并缩短设计周期。集成解决方案还可以降低BOM 成本,因为简化的解决方案需要的外部元件也更少。
反馈电路: 传统反激电路需要稳压器、光耦反馈网络、环路补偿和软启动电路。通过图 8我们可以看出这些电路的复杂性,例如传统的 SSR 反馈电路。随着反激技术的发展,后来出现了原边反馈法(第一代 PSR 反馈);但这种类型的电路通常包含辅助绕组。
缩略MP8017 MP8017 MP8017 MP8017 MP8017 MP8017 MP8017 MP8017 PoE PD 解决方案采用了一种新的反馈方法,称为第二代PSR 反馈。该系统不需要辅助绕组或光耦合器(见图 7),它利用 SW 引脚对输出电压 (VOUT)进行采样。这种方法具备的优势如下所述:
变压器不需要辅助绕组,从而简化了设计电路;
变压器成本降低;
额外的电源绕组可以缠绕在同一磁芯上,以降低阻抗并提高效率。

图7: 反馈解决方案的组成
这种先进的反馈方法简化了电路并减小了BOM。
变压器设计: 在大多数设计中,变压器都是电路中物理体积最大且最昂贵的组件。传统上, 12W 应用采用EP13 变压器。但如果优化反馈电路并消除对辅助绕组的需求,设计人员就可以实现高开关频率 (fSW),从而减少变压器的匝数。这意味着可以用EP7 变压器替代 EP13,将占用空间缩小至不到三分之一(见图 8)。

图8: EP13 变压器vs. EP7 变压器
输出电容: 传统PoE设备的典型频率约为250kHz,需要电解电容来降低输出纹波。提高 fSW 可以减少输出电容的数量。例如,当 fSW 为 650kHz 时,一个 12W 的应用只需要两个 0805 陶瓷电容器。此外,采用连续导通模式 (CCM) 控制,变压器的副边峰值电流也更小。较小的峰值电流可进一步降低由输出电容ESR 和电路板电阻引起的输出纹波。图 9 对CCM 和非连续导通模式 (DCM) 下的副边电流进行了比较。

图9: DCM 和CCM模式下的变压器副边电流比较
EMI 设计: 所有的相关设备都必须通过 EMC 标准,但优化设备的EMI性能并非易事。 反激式解决方案通常需要一个共模 (CM) 电感来提高 EMI 性能,但这种电感价格高昂并且需要占用宝贵的 PCB 空间。有两种方法可以在无需使用 CM 电感的情况下解决 EMI 问题:支持扩频频率抖动;创建更平滑的 SW 波形。当频率抖动时, fSW 在其标称范围内波动。MP8017 MP8017 MP8017 MP8017 MP8017 MP8017 MP8017 MP8017 通过M/D 引脚支持频率抖动功能。其频率抖动固定在±6%的幅度内,调制频率约为9kHz。图 10 展示出频率抖动对噪声尖峰的降低作用。

图10: 无频率抖动 vs. 频率抖动
优化 SW 波形是改善 EMI 的另一种方法(参见图 11)。

图11: 普通波形 vs. 优化波形
MP8017 MP8017 MP8017 MP8017 MP8017 MP8017 MP8017 MP8017 采用上述方法让EMI 性能得到了极大的改善,并在不降低 EMI 性能的情况下避免了采用 CM 电感。
有源缓冲器: 在反激应用中,电阻电容二极管(RCD)缓冲器被广泛用作钳位电路,以降低SW的峰值电压并吸收漏感能量。 但这种电路存在两个问题:
SW 会产生谐振,这会对 EMI 性能产生负面影响;
漏感能量消耗会降低系统效率。
有源钳位控制方法可以缓解这些问题(参见图 12)。这种方法采用功率 MOSFET 来代替传统 RCD 缓冲器中的电阻和二极管。MP8017 MP8017 MP8017 MP8017 MP8017 MP8017 MP8017 MP8017 等器件利用它实现了副边调节 (SSR),从而提高了效率。

图12: RCD缓冲器 vs. 有源缓冲器
通过上述的六种方法,与传统电路相比,最终电路将得到极大的简化(参见图 13)。

图13: 优化后的电路
结语
PoE 是一个创新的概念,它不断改善以满足现代技术持续增长的电力需求。尽管它具备一定的可靠性,但设计人员仍然很难保持解决方案的高效率,不过,我们可以通过一些优化方法来缓解这些问题。 MP8017 选用了最佳变压器、缓冲器和输出电容; 它同时具备频率抖动功能,并将组件集成到单个芯片上;在不影响性能的情况下保证了解决方案的高效率。
审核编辑:彭菁