时间:2021-05-26 15:36
人气:
作者:admin
在军事和商业应用中,几乎所有的RF和微波接收器中都可以找到低噪声放大器。这些LNA是系统天线上输入信号放大的第一级。本应用笔记讨论了MGA-16516匹配对低噪声放大器的LNA设计。
MGA-16516基站应用
MGA-16516是无线基础设施基站应用的理想选择,特别是塔顶安装放大器(TMA),前端LNA,多载波功率放大器(MCPA)和无线卡,如图1中的阴影三角形所示。应用笔记中,详细讨论了800 MHz至1 GHz频带的MGA-16516电路。

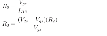
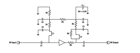
通过使用由R2和R3组成的分压器电路来实现对Avago MGA-16516的偏置,如图2所示。分压器的电压来自漏极电压,该漏极电压提供了一种形式的电压反馈,以帮助保持漏极电流常数。R1的目的是通过在低频提供电阻端接来增强设备的低频稳定性。电容器C5为R1提供了低频旁路。电容器C3的目的是提供高频旁路。
其中:
IBB是流过R2 / R3分压器网络的所需电流。
图2显示了使用MGA-16516的低噪声放大器设计的完整无源偏置原理图。偏置的可重复性取决于Vgs在器件之间的变化。为了获得更好的偏置设置可重复性,建议使用有源偏置电路。

总结与结论
Avago MGA-16516在蜂窝基站应用中提供了非常高性能,高能效和经济高效的LNA解决方案。本应用笔记描述了两种具有不同设计要求的MGA-16516设计:
850 MHz LNA
850 MHz共轭匹配放大器设计
射频设计人员可以设计基于MGA-16516的放大器,针对噪声系数进行优化或作为共轭匹配放大器。
编辑:hfy
上一篇:一文解析IQ正交调制电路的结构