时间:2021-04-22 15:22
人气:
作者:admin
本文介绍了MLX80001 4通道LIN收发器的电源模式控制的最佳实践过程。该文档应被视为MLX80001数据表中的模式控制过程的配套指南。
进入睡眠和唤醒的特殊程序
除了数据表中显示的时序和状态转换外,还应遵循其他特定程序,以确保MLX80001正确运行并确保模块级的最低休眠电流。遵循以下步骤可保护LIN通信的完整性,并防止模块在睡眠模式下汲取不必要的电流。
应特别考虑四个状态转换:
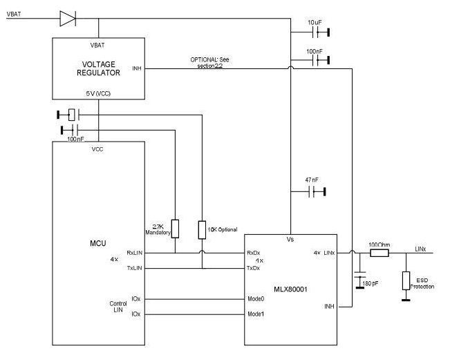
答:VS MLX80001的开机
B:转换为睡眠模式(MCU通过ModeX引脚转换1-> 0迫使MLX80001进入睡眠状态)
C1:通过模式引脚唤醒
C2:由LIN唤醒
这些过渡在下面的状态图中突出显示:

转换A:与MLX80001的开机

MLX80001通常由车辆电池供电,因为这是LIN的高参考电平。模块的VBAT输入和MLX80001 Vs引脚之间的连接通常采用以下两种方式之一进行配置。下面的图3显示了连接(也在数据表中显示),其中通过反向电池二极管保护MLX80001的输入电压,但直接将其连接到VBAT输入。图4显示了模块中的另一种配置,该配置在模块级别进行了优化,以降低睡眠电流消耗。在图2的配置中,MCU控制FET,该FET基于软件将电源切换到MLX80001。

MLX80001 Vs开机:配置1
在配置1上电期间,MLX80001将在MCU之前上电(因为存在与稳压器开启MCU相关的延迟)。因此,当MLX80001上电时,MCU端口(MODE0和MODE1)将处于三态。这种配置无需特殊处理,MLX80001完全根据数据表状态图进行操作。
编辑:hfy
上一篇:手镯硬件上的蓝牙片上系统设计方案