时间:2021-04-14 17:14
人气:
作者:admin
本应用笔记说明了如何使用MLX90109收发器来获得磁场的100%调制(开-关键控调制)。MLX90109数据表将帮助您在阅读本文档之前了解基本的工作原理和规格。
开关键控调制包括接通和关断通过收发器天线MLX90109的电流。这可以通过在V(ModuMin)和V(DD)之间切换调制引脚MODU(引脚4)来实现。
开启磁场取决于MLX90109的内部驱动器,并且只要考虑到“自动启动阻抗”条件,就会占用少于5个载波周期。关闭磁场将取决于连接到收发器的并行天线的品质因数(Q)。在自由摆动状态下,将需要大约Q个载波周期。取决于天线Q和所使用的协议,该下降时间可能是一个限制,它将阻止调制深度达到100%。
可以使用一个额外的晶体管来减少磁场的下降时间,从而确保与开关键控快速协议的兼容性。

减少天线的关闭时间
使用开关键控调制的协议(例如HITAG协议)需要相当快地关闭磁场,以最小化没有能量传输到应答器的时间(例如HITAG2协议使用通常为48 µs的场关闭脉冲) 。MLX90109的下降时间主要取决于并行天线的质量因数。使用用于测量的天线MLX90125CZA-A,线圈摆出大约需要:
[tex] t_ {shutdown} = Qcdot frac {1} {f_ {carrier}} [/ tex]
[tex] t_ {关机} = 24.8 hspace {1mm}μs = 192 hspace {1mm}μs [/ tex]
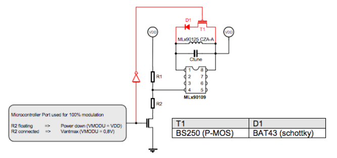
下面的应用电路展示了如何通过与MLX90109天线并联的晶体管和肖特基二极管来减少下降时间。
快速衰减电路
晶体管T1将通过用于现场管理(100%调制)的微控制器端口的反向命令进行控制。处于关闭状态(电网上为5 V)时,T1被阻止,其他系统与天线断开连接。D1避免了晶体管T1的寄生二极管导通。
当接通(电网上的0 V)时,T1打开。这将使天线短路以产生负摆幅,并通过晶体管T1耗散剩余能量。因此下降时间将减少。

MLX90109使用两个便宜的组件,能够正确管理自定义协议,例如HTAG2,需要使用短时开/关键控。
编辑:hfy
下一篇:浅谈天线的形成方式及阻抗的估算值