时间:2020-05-09 10:00
人气:
作者:admin
Vishal GOYAL 技术营销经理 南亚和印度地区 意法半导体
引言
Stastita[1]预测,到2025年,物联网设备数量将超过750亿,远远超过联合国预测的2025年全球81亿人口数量[2]。物联网可能是科技公司的最大推动力量之一。物联网设备最重要的特点便是联网。
无线联网的设备通过射频无线电、天线和相关电路将电信号转换为电磁波,反之亦然。设计人员有两个选择可实现该电路:a)使用射频芯片组并设计相关的射频部分;b)使用已经安装了射频芯片组和相关射频部分的模块。在本文中,我们将比较这两种方法,并帮助设计人员做出明智决定。
使用芯片组和模块的射频部分
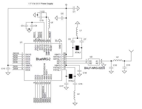
采用芯片组方式实现的射频部分由射频IC、天线、巴伦和滤波器、匹配网络、晶振、以及其他无源器件组成。下面是使用意法半导体的BlueNRG BLE SoC的参考实现原理图

图1:BlueNRG-2 参考原理图
使用模块方法的实现要简单得多。与图1相同的电路也可以使用现成的模块来实现。下面是意法半导体的BlueNRG-M2SA模块的引脚分配和内部框图。该模块是利用BlueNRG-2 SoC和相关电路实现的。

图2:BlueNRG-M2SA引脚分配和内部框图
芯片组方法与模块方法的比较
在选择合适的方法时,要考虑三个主要方面:a)上市时间,b)认证,c)成本。我们将对每个方面进行回顾,以便从逻辑上理解透彻。
上市时间
使用芯片组设计射频部分的步骤如下:
i) 设计原理图和布板
ii) 请PCB制造商制板
iii) 焊板
iv) 微调无源器件的值,以优化性能
v) 订购模块的所有组件,然后生产出模块
vi) RF测试和认证
基于芯片组设计的射频部分几乎要花费3 - 6个月时间。它还需要多种资源,如射频设计师、供应链和多个服务合作伙伴,如PCB制造商和EMS公司。该方法适用于大批量生产,但不适用于原型制作和小批量生产。
模块则是为快速上市而设计的。使用模块添加连接不需要具备任何RF专业知识。无线连接比较简单,就像一个模块化的即插即用组件,因为设计师得到一个现成的射频部分,模块化的实现非常快。因此,设计人员可以非常快速地将自己的产品推向市场。这对于原型制作和小批量生产尤其重要。
认证
几乎任何电子设备都要经过通用放射测试。此外,配有射频部分的器件也被视为有意放射体。因此,它们需要额外的认证,以确保它们放射的功率不会超过允许值,或干扰其他设备或频段。在这方面,没有全球通用的认证,每个国家或地区都有自己的标准。通常这些标准是相似的,但是它们仍然需要通过申请和相关过程。
此外,大多数射频技术(如BLE、Wi-Fi或GPRS)都必须符合特定组织制定的标准。所以,它们也要通过这些认证。例如,意法半导体的BlueNRG SoC和BlueNRG-M2SA 模块的认证过程。
蓝牙低功耗设备需要通过蓝牙技术联盟(管理蓝牙标志使用的机构)的认证。它们还需要获得不同国家和地区的RF认证。一些国家和地区确定的认证有FCC(美国)、RED(欧洲)、WPC(印度)、IC(加拿大)、SRCC(中国)、以及Type(日本)。
由于模块已经经过测试并被认证为辐射装置,通过模块实现的设计无需再做辐射装置认证,可被视为所用模块的派生设备。下面是芯片组方法和模块化方法的成本比较。

认证过程耗时、繁琐且成本高昂。如果产量够大,可以通过规模经济来分摊成本,但对小批量产品来说,分摊成本过高。
费用
本文已经讨论了成本的一些要素。一般来讲,成本包括
- 电路设计成本
- 设计人员成本、供应链成本和生产成本
- 认证成本
- 机会成本
一般来说,如果年产量超过100-150K件,或者产品的形状不允许采用专用模块,这些成本是合理的。
意法半导体提供的模块
意法半导体是世界领先的半导体公司,生产各种低功耗射频器件和模块。意法半导体提供的射频芯片组和相关模块见下表

一个需要考虑的非常重要的方面是,上面提到的所有芯片组和模块均已纳入10年长期供货计划。这意味着如果一家公司在其设计中使用了这些组件,那么意法半导体将从产品发布之日起的10年内持续提供这些组件,或提供完全兼容的替代品。
结论
如果终端设备的形状不能适应模块或产量非常大,则应采用芯片组方法以期实现合理的设计成本、生产成本和认证成本。如果公司希望专注于自己的核心竞争力并避免射频设计的麻烦,模块化方法应该是首选。模块化方法也是原型制作和小批量生产的首选。如本文所述,意法半导体是低功率射频技术领域的领军企业,为各种应用场景提供广泛的芯片组和模块。
下一篇:RFID技术可实现资产管理智能化