时间:2020-03-30 16:34
人气:
作者:admin
RFID资产盘点系统集资产盘点、资产卡片打印、RFID标签打印于一身,资产盘点对接系统更加方便,系统集成风险更低,有利于行政企事业单位进行资产盘点方式的变更,不用改变现有固定资产管理软件,就可以使用RFID资产盘点方案,资产盘点、更加快捷。
RFID资产盘点系统简要说明
目前市面资产盘点的形式主要以条码为主,随着RFID技术的成熟和完善,越来越多的固定资产管理都在慢慢向RFID方向转变。
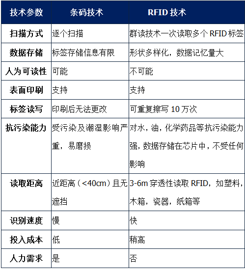
1.条形码和RFID技术的参数比较

2.RFID资产盘点功能特点
2.1 批量盘点识别
应用RFID技术批量识别的特点,多个资产同一时间段群读。
2.2 盘点效率高效
条码盘点需要逐个扫描,还要近距离扫码,浪费时间浪费精力,应用RFID技术可以把多次扫码的任务合并到一次完成,远距离一次完成。
2.3 投入成本低廉
基于离线版的RFID-PDA的盘点采集应用,投入的费用仅仅是RFID PDA与盘点系统的费用,外加标签的投入成本,但是RFID电子标签芯片寿命长达50年,抗金属标签寿命长达30多年,所以平摊到每一年的费用就会很低。
2.4 系统对接方便
只要把现有的管理系统盘点数据导出到RFID-PDA就可以实施盘点作业。
2.5 系统简单易用
智沃邦系统设计原则,本着“少输入”的指导方针,每个界面设计及应用,客户只需要点按钮就能轻松完成盘点作业。
2.6 盘点数据精准
盘点完成后,数据可以导出。
对于资产盘点,固定资产盘点管理人员通过RFID移动手持终端快速读取固定资产信息,完成固定资产的盘点清查工作,RFID移动手持终端读取的信息与系统中信息进行比对,对正常或异常数据进行及时处理,避免了重复盘点或错盘。系统自动记录盘点信息,若出现帐实不符时,系统会差异提示。
这样一来,资产盘点工作不仅可以轻松完成,准确率还高,而且还免去了制作盘点报表的麻烦,这样的资产盘点怎能不爱呢?
责任编辑:ct