时间:2018-04-20 11:57
人气:
作者:admin
现今磁感应无线充电多只能提供低功率的充电方式,而为了缩短充电时间,该技术也逐渐往中功率发展;透过供电端与受电端的新型解调与调制技术,来改善线圈传递控制资料的方式,可有效提高中功率磁感应无线充电速度。
在无线充电中简单分成供电端与受电端,供电端为电力转换成电磁波能量发送,而受电端接收其电磁波能量后,进行电性转换,将电力输出到后端提供给受电装置充电或运行使用。
在电磁感应式无线电力系统中,于受电端所需能量大小或开启或关闭充电功能会随受电装置使用状况而改变。对应其供电端线圈上可以透过不同调节能量大小之设计进行发送能量以进行搭配。由于受电端与供电端并没有实体连接,但功能上供电端又须要得知受电端状态以从事功率调节,因此为完成受电端传送控制讯号到供电端再经解析后进行控制形成一个控制回路,无线通讯成为无线充电系统必备之功能。
电磁感应式无线充电架构为供电端发射电磁能量即载波讯号,受电端在接收电磁能量的同时,也对载波讯号进行调制,将其编码后的通讯资料反射到载波讯号之中,供电端再从供电线圈上载波讯号解析出通讯资料进行控制,此技术为业界目普遍产品运作原理,市面上众多的Qi系列产品即使用此方式。
受电端将通讯资料调制到供电线圈上载波讯号中,最大的优点在于成本,此方式毋须额外的通讯模组且在实作通讯只须从受电端传送到供电端,是单向传送即可完成大部分功能需求,而最大的缺点在于影响供电线圈上载波讯号状态,主要为受电端上负载与感应谐振因素。
本文专门研讨在无线充电供电与受电线圈之间通讯调制与解调之技术,碍于篇幅有限,关于无线充电其他原理就不再详细说明。
有别于一般专门为通讯设计使用的天线,无线充电是以电力传送为主要目标的线圈设计后,再因功能需求在其上进行通讯功能开发。
在电磁感应式无线充电中供电线圈上讯号的特性为:频率偏低并且不固定、讯号高电压并具有电流驱动力,而此两种特性都不利于通讯方面的用途。
电磁感应式所使用的频率约在100∼300kHz之间,相对于其他通讯技术该频率是非常低的,调制资料鲍率为求可靠,通常要远低于主载波频率,加上本通讯技术之载波只为供电端提供频率,受电端只能透过振幅调变(AM)进行调制,再加上电力传送本身功率大小是透过改变频率方式,进而调节线圈上谐振之振幅完成提高或降低功率输出之功能,所以主载波频率不固定再加上振幅变动大的状况下,其供电端讯号解析所须滤波器的设计变得困难。
另外,要在供电线圈上提高功率,线圈电压须推到100V以上,且线圈上的电流具有相当大的电流推力,才能将能量推送到受电端线圈上,因为供电线圈上增加功率后提高电压与大电流的状况下,受电端要在其上再调制讯号困难度也提高,在调制原理来看受电端须改变受电线圈上的阻抗进行反射到供电线圈上影响其讯号振幅,阻抗改变越大,反射后的振幅改变越大,其讯号也越容易辨识。
但实作上并非如此理想,为了提高功率之送电效率,供电线圈使用低阻抗导线与低电感量配置,在其线圈上电流驱动力相当强劲,即使受电端负载改变,依然能提供相当的讯号振幅以维持推力,此设定造成受电端要在载波上进行讯号调制变得更困难,也就是光靠改变线圈上的阻抗无法有效反射到供电线圈上的载波形成明显改变,载波振幅上的调制深度不足,其讯号解析变得困难。
再者,供电线圈上的讯号本身带有很大杂讯,杂讯来源相当复杂,其主要为供电端本身谐振之讯号抖动外,还有受电端负载反应所造成,所以反射到供电线圈调制讯号须远大于其杂讯,才有可能被解析后进行解码。在此说明受电端调制讯号与供电端解调讯号两方面都有技术挑战须克服,受电端须产生明确的调制讯号;供电端也须有能力在线圈高电压谐振讯号中取出解调方法。
前述所提要达到从受电端线圈反射通讯资料到供电线圈,须透过调制技术改变受电线圈上的阻抗方能完成,而改变调阻抗的方法在过去的常识中,为采用开关元件外加负载于调制期间加大其线圈上的负载效应用于反射。
这样的方式在功率加大后会遇到瓶颈,当受电端后端负载很大的状况下其受电线圈等效负载电阻已经很低,若为调制讯号再加大负载其接近于将线圈短路,如此操作会增加功率损耗与易烧毁元件的问题,再者此方式调制讯号于线圈两端同时加以负载的方式等于与供电端硬碰硬,强力反射到供电圈的讯号在大功率下调制深度也不容易提高。
在此提出一个改良式的调制方法,其有两个重点。其一为调制讯号并非单在线圈上加重负载,调制的目标在于线圈阻抗的改变,所以反向降低线圈阻抗也是可以达到调制之目的。其二为调制讯号并非一定要同时同线圈两端进行调制,可在线圈两端进行交替式的调制,使其受电端反射讯号到供电端线圈上的谐振进行交替互动,避免在大功率下硬碰调制的技术,可以有效加大调制深度。
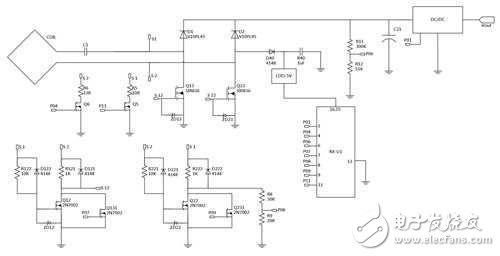
参考图1为一实作电路图,接收线圈(Coil)感应到电磁能量串接C1谐振电容连接到后端整流电路,其端点S1与S2为反相讯号,实作上从整流器看S1与S2为交替拉扯电压讯号,在有负载的状况下S1与S2波型接近于反相方波。而整流器设计为全桥式结构与传统四个二极体整流器略有些不同,其上端维持D1与D2两个二极体当S1与S2为高电位时将电流带往高端,而下端有别于一般整流器改成两个开关元件,其动作为当S1或S2为低电位时,其连接的开关元件Q13或Q23为导通状态,使后端负载之接地电流可通往线圈。

图1 受电端模组
以下整流器动作原理举其中一端进行说明,两端为对称结构故为反相运作。当S1由高电位切到低电位,反之S2会从低电位切到高电位,此时动作应该Q13要进入导通,另外Q23要开路,在过去常识中此电路称为半桥同步整流,Q13与Q23互相透过对相讯号进行开关。
图1中为改良电路能提高其切换性能,以Q12与Q22简易搭配出加速电路。以Q12来说明,当S1为高电位时Q12会进入导通而上端S12会被下拉到低电位,而R121会消耗掉一些电流,但因为阻值大所以损耗不多。
当S1准备切到低电位时Q12会切到开入,此时说明一个概念,其开关电路的闸极端可视为一个电容,在切换的瞬间会有充放电时间,而采用MOSFET作为开关元件会有一个特性,便是能承受大电流与电压,该闸极端的电容就会大,代表切换速度慢,反之速度快的元件无法承受大电流与电压,在此举例为一般价位的零件均接近此特性。
在图1中Q13与Q23为高电流元件速度慢,另外搭配Q12与Q22为低电流高速元件,动作为S1切到低电位的瞬间,Q12闸极端电压会透过D122快速释放Q12就会快速开路后,此时S2也将切到高电位,其S12电压透过R121进行充电,而S12充电后使Q13进入导通,此段动作为一连贯动作。
另外,说明当S2切入低电位时,Q13闸极端电容之电压会透过D121快速释放使Q13加速进入开路之状况,所以此区动作之原理为R121与R122是作为切入高电位时对闸极端充电导通用;而D121与D122为切入低电位时,用来快速释放闸极端电容之电压加速开路,而Q12之动作类似跷跷板用来切换方向所使用。
另外,Q131是用来暂停Q13导通所使用,Q131连接RX-U1进行控制,其从U1控制输入高电位,就以Q131导通效果,为使S12保持在低电位。
参考图2其W6_3为线圈讯号、W6_2为S12即Q13之闸极端讯号、W6_1为Q131闸极端讯号,当RX-U1输出高电位到Q131便会使该区段S12讯号维持在低电位,造成整流器在该区段不发生导通状况,用意在于暂停整流动作。

图2 受电端线圈讯号、整流开关讯号与调制讯号
呼应前段所述,在调制技术中改变线圈阻抗,在后端输出有负载的状况下透过暂停整流,即可降低受电线圈上的阻抗,但此方式须于后端有负载的状况下才能起作用,当后端为空载的状况下暂停整流,并不会改变线圈上的阻抗。
所以另外要设计在空载下调制讯号的方法,加入R5、R6做为空载下的讯号调制用,其分别从线圈两端进行负载调制,由于是交替运作,所以两个电阻采用不同阻值,以对应在不同的负载状况下产生差别的调制强度。因此整个调制技术简单说明为当后端为空载或轻负载时,就由R5、R6担任于调制期间加重受电线圈阻抗之工作,当后端输出负载加重,其阻抗小于R5、R6后,其调制作用将会丧失,所以透过暂停整流器运作的方式,以短暂降低受电线圈上的阻抗来产生调制效果。
参照图3错动式讯号图,W7_3为受电线圈讯号、W7_1与W7_2分别为P04与P11讯号、W7_4为S1讯号,其与W7_3不同在于通过一个C1电容之谐振效果后取得较强电流推力,其波形也会接近方波讯号;W7_5与W7_6分别为S12与S22讯号,从图3中可看到设计中的调制讯号从线圈两端分别进行调制,并分成调制单端、解除调制、调制另一单端后再解除调制完成,此设计的用意在于对受电线圈接收电力影响最小的情况下,产生最大调制讯号。

图3 错动式调制讯号图
前段所提为在受电端采行之调制方法,用意在受电端与供电端线圈感应后,反射最大调制讯号与最不干扰电力之传送,其讯号反射到供电线圈后在其上产生振幅波动。此段所介绍的是,如何将该波动转换成能让供电端主控IC进行解码之讯号。
参考图4供电端模组方块图,此范例为在一个直流24伏特(V)供电驱动之供电端架构,开关驱动元件U4、U5为全桥驱动线圈与谐振电容C1,理想状况下线圈与C1中间应为正弦波讯号,但因为求效率,其线圈与电容采用低阻抗元件配置,所以于开关讯号切换瞬间为直拉型的电压切换讯号,而该讯号为非谐振成分,因此在第一道处理为去除驱动电压成分取出纯谐振讯号。

图4 供电端模组
在图4中由两个运算放大器OPA1、OPA2构成两个差动放大电路,其OPA1动作为由R608与R609进行分压驱动电源作为差动参考点;另外,由R610与R605对线圈谐振讯号进行分压作为放大讯号输入,在此有一配置为R608、R609与R610、R605之分压比例皆为50比1,其用意在于取出与电源驱动电压与谐振讯号中开关电压失真相等后,透过差动放大出谐振讯号高于电源驱动电之成分进行放大。
放大后输出分成两路,其一为经由D701后与R703、R704、C704构成简单检波电路取出讯号之有效直流电压,参考图5该电压为V_dc讯号。

图5 供电线圈讯号波峰取样放大
另外一路由D603透过分压电阻R603、R604后输入到OPA2作为差动放大输入端,其讯号为图5中之V_hw讯号再经OPA2放大后输出为V_hwa讯号,D603、D701用来控制V_dc与V_hw有相同的压降,而R603、R604、R703、R704用来设定分压比例使得V_dc能保持在略低于V_hw之讯号,确保OPA2可以只放大波峰中高低变化之部分。
OPA2输出讯号再传送到D601、R612、C612为一检波电路,参考图6中经过D601讯号为V_env该讯号为波峰讯号之检波结果,但该讯号之直流稳态非固定值,所以在透过C613、R614、R615构成之去交连耦合电路得到之波形为V_trig,而该波型最后传到TX-U1进行解码处理,在图6中能看到原供电线圈上之讯号V_coil转换到V_trig之差异。

图6 供电线圈讯号检波与交连耦合
另外,在参考图7中,V_coil上有间距不等的触发讯号,经由设计解调电路V_trig解析出清楚触发讯号,而TX_U1在接收此连续触发讯号组合进行解码之动作。

图7 供电线圈讯号与取出触发讯号波形
图8中对应从受电端调制讯号到供电端解调讯号之对应,其中能看出调制讯号时间很短,却可在供电端上解调出相当大与清楚之触发讯号,此为本文所介绍新型讯号调制与解调方法之目的,在最小的调制下完成最大的讯号解调,此设计能有效的完成在中功率电磁感应式无线充电中透过线圈传递控制资料。

图8 受电端调制讯号对应到供电端解调讯号
总的来说面向手机的无线充电器,在日常使用的时候还是很安全的,可以放心购买使用。当然如果大家希望充电速度极快,甚至达到秒充的速度,类似汽车的大型无线充电器来充手机,近距离使用还是会带来磁场辐射伤害,不太建议这样子玩。