时间:2017-12-12 20:27
人气:
作者:admin
通常RF系统中有许多输入输出的端口,用多端口网络分析仪分析散射特性价格比较昂贵。所以一般要用开关对多输入多输出的信号进行切换,然后用比较简单的二端口网络分析仪进行分析测量。在核磁共振系统中,一般接收系统的通道个数小于天线线圈的个数,所以多路线圈也要应用开关进行切换选择。
目前一般的设计中用现成的开关芯片实现切换功能。但是大多数的开关芯片可靠性不好,容易损坏,而且供电线路也比较复杂。例如SW-437芯片虽然可以完成简单的开关功能,但是它对防静电要求非常高,一般的实验室和生产车间的条件很难达到厂家的要求,所以实际应用起来很不方便,容易损坏。在本设计中,设计了一种新型的应用pin diodes的射频开关转换电路,实现的功能是4路RF输入信号选择其中任意2路RF信号输出。
开关将应用于此共振的测试系统,它基于LabView软件平台,由计算机提供给电压控制信号。该控制信号是数字信号,只能提供高低电平,高电压为5V,低电压为0V,因此需要进行电压转换才能提供给开关电路。整个电路由两部分组成:电压转换电路和射频开关电路。最终,使得当LabView提供5V电压时,输入到开关的电压为10V和0V;当LabView提供0V电压时,输入到开关的电压为0V和10V。
电压转换电路设计:
基于LabView平台由计算机提供给射频开关的电压控制信号是数字信号,极高电平为5V,低电平为0V,而射频开关需要的电压控制信号是10V,因此需要把5V转换为10V,图1为转换电路图。当输入信号input1为5V时,Q3导通,Q5截止,Q1导通,所以output1为0V。这时Q4截止,Q6导通,Q2截止,output2输出VCC为10V。最终,使得当LabView提供5V电压时,输入到开关的电压为10V和0V;而当输入信号input1为0V时,Q3截止,Q5导通,Q1截止,所以output1为10V。此时Q4导通,Q6截止,Q2导通,output2输出为0V,输入到开关的电压为0V和10V。满足微波射频开关的工作电压。

开关电路设计:
设计思想:利用直流信号控制pin diodes二极管的通断,输入射频信号通过导通的二极管输出;改变控制逻辑,从而改变控制输入射频信号的输出。
设计步骤如下:
1)设计直流控制电路
在本电路中二极管用的是INFINEON technologies公司的BA592,导通的最佳性能电流是5mA。所以满足二极管的要求在设计中加入的控制电压是10V,回路电阻R7、R8、R11、R12的大小均为10K。
2)根据散射特性的要求设计交流信号电路
由于电路工作的中心频率为63.6MHz,属于高频段,因此要保证输入输出端口的匹配。具体来说,一路射频信号输出的时候,另外一路信号应该接50R电阻匹配。由于本电路既有直流信号又有交流信号,因此把二者分开,使其互不影响非常重要。根据频率的要求应用10nF的耦合电容,对于交流信号短路,而对于直流信号是断路;应用18μH的耦合电感,对于交流信号断路,而对于直流信号短路。
3)基本模块及模块之间的连接
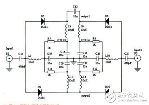
图2和图3是基本模块。图2是两输入两输出模块(2x2):在CTRL3、CTRL4之间加入10V的直流电压,即在CTRL3加10V电压,CTRL4加0V电压时,使得二极管D6、D9导通。此时输入信号input1通过二极管D9输出,输入信号input2通过二极管D6输出。当控制信号反向,即CTRL4加10V电压,而CTRL3加0V电压时,二极管D5、D10导通,输入信号input1通过二极管D5输出,输入信号input2通过二极管D10输出。从而达到两路输入信号同时输出,而且可以通过控制信号的逻辑改变输入信号输出方向的目的。


图3是两输入一输出模块(2x1):控制信号7,8控制二极管的通断,实现二极管D13、D16同时导通或者二极管D14、D15同时导通,与模块1相同。但是两路输入信号只有一路输出,另外一路输出接50R电阻实现匹配,从而实现两路输入一路输出,而且可以实现通过控制信号选择哪一路输出的功能。
图4是整个电路的模块连接框图,清晰地表示了模块之间的逻辑关系,以及信号的传输过程。例如当控制逻辑为1111时,输入信号input1和input3通过二极管从上面的通路输入2x1输出模块,由于控制逻辑为高,只有input1可以从output1输出;而输入信号input2和input4通过二极管从下面的通路输入下方的2x1输出模块,同样由于控制逻辑为高,只有input2可以从output1输出,这样就实现了四路输入信号只有input1和input2分别从output1和output2输出。当改变控制逻辑时,就可以选择想要的输入信号的输出。例如控制逻辑如果为1110,则输出信号为input1和input4。4路控制信号可以控制12种状态,对应地建立起数据库,通过LabView编写相应的程序应用到测试中。
