时间:2019-03-12 15:42
人气:
作者:admin
Microchip公司的MRF24J40MC是和2.4 GHz IEEE Std. 802.15.4兼容的表面安装的模块,集成了晶体、电压稳压器、匹配电路、功率放大器(PA)和低噪音放大器(LNA)以及50Ω外接天线连接器。ZENA无线适配器是多功能USB无线适配器,可连接装备了USB的台式电脑或笔记本电脑或作为网络应用的无线节点,也可用作协议分析器或诊断工具。ZENA无线适配器是多功能USB无线适配器,连接装备了USB的台式电脑或笔记本电脑,采用了适用于开发和应用的Microchip无线产品。作为一种开发工具,ZENA无线适配器可用作协议分析器或诊断工具。它也可以用于作为一个无线节点将电脑与计算机连接。ZENA无线适配器可以实施多种功能,而利用内置的USB启动加载器可以将每种功能编辑进适配器中。
MRF24J40主要特性
MRF24J40是2.4 GHz IEEE Std. 802.15.4 RF 收发器模块,带有PA/LNA和外部开线连接器。
MRF24J40MC是一个符合2.4 GHz IEEE Std. 802.15.4标准的表面安装模块,带有集成型晶体、内部稳压器、匹配电路、功率放大器(PA)、低噪放大器(LNA)和50Ω的外部天线连接器。MRF24J40MC模块采用免授权型2.4 GHz频带。集成的模块设计使集成者无需进行额外的RF和天线设计,以及常规的合规性测试,从而实现了快速问市。MRF24J40MC模块与Microchip公司的ZigBee和MiWi开发环境软件栈相兼容。
MRF24J40MC模块在美国(FCC)和加拿大(IC)已经取得了规格认证。模块的认证则省去了对于昂贵的PF和天线设计的需要,关使终端用户可以将MRF24J40MC模块设置进入一个终端完成品中,而不需要对于目标发射天线(RF发射器)进行合规性测试。
MRF24J40M模块已经经过测试并符合ETS EN 300 328 V1.7.1 (2006-10)欧洲标准。模块测试可以应用于终端产品测试和切合性声明(DoC)。
MRF24J40MC模块经测试符合ETS EN 300 328 V1.7.1 (2006-10)。

图1 MRF24J40MC模块方框图

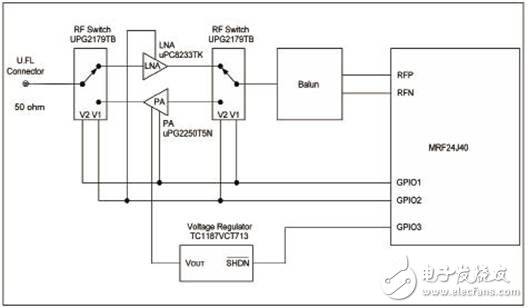
图2 MRF24J40MC模块PA/LNA方框图
ZENA无线适配器
ZENA无线适配器是多功能USB 无线适配器,连接装备了USB的台式电脑或笔记本电脑,采用了适用于开发和应用的Microchip无线产品。作为一种开发工具,ZENA无线适配器可用作协议分析器或诊断工具。它也可以用于作为一个无线节点将电脑与计算机连接。ZENA无线适配器可以实施多种功能,而利用内置的USB启动加载器可以将每种功能编辑进适配器中。

图3 MRF24J40MC模块应用电路

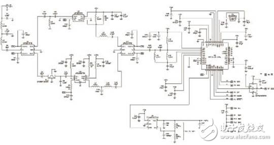
图4 MRF24J40MC模块电路图
下一篇:由蜂窝发射模块,讨论射频屏蔽方案