时间:2017-12-09 01:51
人气:
作者:admin
尽管大部分的RF 和微波测试系统所要量测的对象只有区区几种广泛的类别——放大器、发射器、接收器等,但每一套个别的系统却会面临一些不同的环境条件、要求和挑战。虽然每一种状况可能都不一样,不过当您在定义任何的RF和微波测试系统时,却有三项共通的因素会相互影响:效能、速度与稳定(repeatability)。在每一位系统开发者面临的状况各有不同的情况下,能否在这三项因素间做最佳的取捨将关系着量测结果是否能达到要求的正确性(integrity)水准。
在DUT 到量测仪器之间的路径上(图1),有许多个点都会出现这些因素的取捨时机,本文建议了一个考量这些取捨因素的架构,并且提供六大秘诀,教您如何克服RF 信号路径上常会碰到的问题。

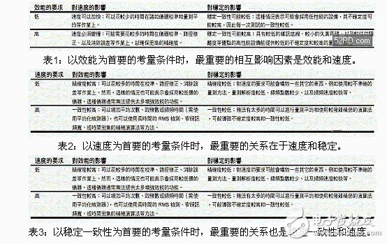
图1:在所有的测试系统架构下,都有很多的机会可以在效能、速度与稳定之间求取最佳的平衡,以控管量测的正确性。
为了让全部六大秘诀有论述的依据,有必要先釐清我们对效能、速度及稳定的定义。在大部分的情况下,只有其中一个或两个因素会成为首要的考量条件,主导您的测试需求与设备的选择。无论如何,仔细地审视效能、速度与稳定之间的相互影响与取捨关系(如表1 到表3 的摘要所列),将可协助您掌控特有的需求状况。
1.1 基本的定义
在RF 和微波测试设备中,安捷伦科技对“效能”的定义主要指的是仪器的准确度、量测范围和频宽。仪器的准确度包括明订的振幅和频率量测绝对准确度;量测范围指的是动态范围、失真、噪音位准和相位噪音,这些属性会影响信号位准量测的精确度;而频宽则是指可以处理和分析的频率宽度或资料速率。速度测试系统的速度或Throughput 会取决于所使用的硬件、输入/ 输出(I/O)介面和软件,我们的重点将放在硬件和四项会影响速度的因素上:量测设定时间、量测执行时间、资料处理时间、以及资料传输时间。在RF 和微波的频率,设定时间中非常重要的一环就是DUT 或测试系统在每次变更(例如切换器的开或闭、功率位准改变)之后, 所需的稳定时间(settling time)。
稳定一致性对任何测试系统来说,每一次的测试以及每天的测试都能产生一致的结果是非常重要的。然而,稳定佳并不代表精确度也高,因为精确度会取决于个别仪器的效能,而稳定指的是无论明订的准确度为何,所量测到的结果都是一致的。就每一部仪器而言,稳定可能会因某些量测或模式而异,因此查看产品的规格或询问制造商是很重要的。在某些程度内,透过更多次的平均,或修改演算法以准确地逼近符合标准量测方法所得到的结果,将可以提高稳定。将量测设定(如中心频率、频距和衰减位准)的改变次数减到最少,可以达到最佳的稳定一致性。
1.2 三者的关系概述
DUT 的测试要求和商业上的考量可以协助您评估效能、速度与稳定之间的相对重要性,一旦您确立了首要的考量条件及其要求的高低程度后,就比较容易理出彼此的关系及其对系统的影响。表1、表2 和表3 分别就两种状况:首要考量条件的要求为高或低,摘要整理了相互间的影响关系。

在表1 和表3 中,稳定与效能之间有一个重要的第二层关系,这是由量测不确定度所串起的一种间接关系。面对不确定度时,有些系统开发人员会设计一个“误差量”(error budget),其大小取决于测试要求与系统不确定度之间的差距。影响不确定度的两大主要因素是绝对准确度(仪器的效能)和量测一致性(稳定)。如果系统中的仪器具有很高的绝对准确度,那么误差量中就有较大的空间可以容忍较低的稳定。如果仪器可以提供一致的结果,那么误差量中也会有较大的空间可以容忍较低的绝对准确度。
1.4 多项要求皆“高”
若要满足“高速与高稳定”或“高效能与高速”这类多重的要求,可能就需要使用复杂精密的仪器,其价格相较于能力较差的设备自然会稍微高一些。不过,许多高性能的仪器中可能会内建硬件加速器,可以加快一些耗时的作业,如平均计算和校准。有些机种也可能包含多种演算法,可以计算诸如相邻频道功率(ACP)等参数。如果全部三项要求皆“高”,就必须仔细检查系统的每一个部份-测试设备、切换子系统、缆线、接头等。最佳的解决方案很可能价格也不低,但可以提供一些额外的功能和优点。
下一篇:射频天线阻抗测量