时间:2017-12-07 17:58
人气:
作者:admin

0 引 言
现代通信技术的发展, 数据传输是一个重要的研究内容。目前有线通信技术始终是市场的主流, 这也是在空间区域不能自由布线的最大瓶颈, 而无线通信技术是该问题一个很好的通信方案。以成品的无线通信芯片作为通信媒介更能解决基础硬件搭建调试及后期维护的难度。本文采用同类产品中性价比较高的芯片NRF24L01 , 配合简单外围电路和降低芯片, 实现对其控制, 很好地解决了这一问题。
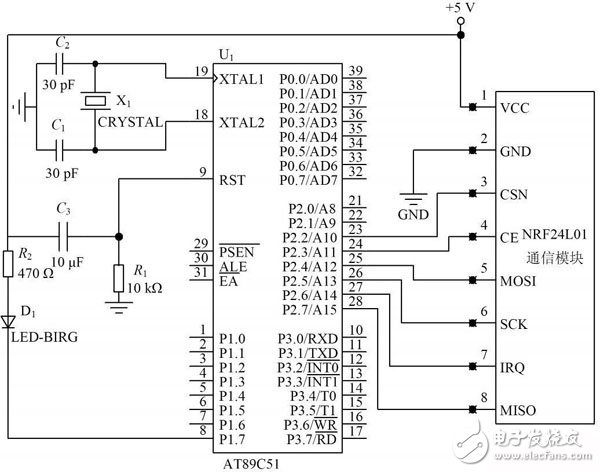
本文的控制部件选用AT 89C51 型单片机。由于这种芯片只有SPI 通信接口, 而目前常用的单片机都没有这种接口, 因此需要对该芯片的通信时序进行模拟,所以在控制器里编程时要严格按照芯片工作时序进行。
1系统硬件组成
1. 1NRF24L01 芯片
NRF24L01 芯片是具有2. 4 GHz 内嵌基带通信协议引擎功能的收发芯片。通过SPI 接口对芯片内部寄存器映射操作, 可以使其在空中的传输速度最大达到2 Mb/ s。
该芯片主要特点包括GFSK 调制技术: 126RF 频道满足多点通信需要: 1~ 2 Mb/ s 空中数据传输速率:内置硬件CRC 检错和点对点通信地址控制: 发送方电源可以通过编程输出0 dBm, - 6 dBm, - 12 dBm,- 18 dBm: 芯片可以通过软件设置地址, 确保通过地址认证双方才能通信: 接收方采用集成通道过滤器, 可编程的增益设置: 主机接口采用4 根SPI 硬件接口线, 最大8 Mb/ s传输速率, 3 个32 字节的T X 与RX 的FIFO寄存器, 5 V 容抗输入。
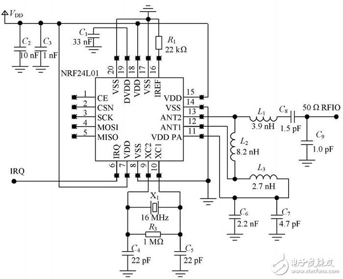
该芯片引脚功能如图1 所示, 引脚1 为CE 数字信号输入, 引脚2 为CSN 数字信号输入, 引脚3 为SCK数字信号输入, 引脚4 为MOSI 数字信号输入, 引脚5为MISO 数字信号输出, 引脚6 为IRQ 数字信号输, 引脚7, 15, 18 为VDD 电源, 引脚8, 14, 17 为VSS 电源,引脚9 为XC2 模拟输出, 引脚10 为XC1 模拟输入, 引脚11 为VDD_PA 电源输出, 引脚12 为ANT 1 射频,引脚13 为A NT2 射频, 引脚16 为IREF 模拟输入, 引脚19 为DVDD 电源, 引脚20 为VSS 电源。
在硬件搭建时特别要注意在SPI 接口与51 单片机的P0 引脚相接时需要接10 kΩ 的上拉电阻, 其余的接口不需要。VCC 引脚接入电压范围为1. 9~ 3. 6 V, 不能在这个区间之外, 超过3. 6 V 将会烧毁模块, 推荐电压3. 3 V。因为这样可以直接和NRF24L01 模块的I/ O口线连接。如果是其他系列的单片机, 其电源是5 V, 单片机I/ O 口输出电流如果超过10 mA 时需要串联电阻分压, 否则容易烧毁模块。例如AVR 系列单片机电源是5 V, 需串接2 kΩ的电阻。

图1 NRF2401 芯片引脚功能图。
1. 2NRF24L01 芯片构成的通信模块电路设计
NRF24L01 芯片通信模块电路核心器件NRF24L01 配合网络晶振、解耦电容、偏极电阻一起工作构造稳定射频通信模块。该芯片是贴片结构, 模块占用空间少, 如图2 所示。

图2由NRF24L01 芯片构成的通信模块电路图。
1. 3电源电路
电源电路如图3 所示, B1 是9 V 蓄电池或者锂电池, 能够反复充电。C1 , C2 , C3 , C4 都是滤波电容, 起到一次与二次滤波作用。D1 , D2 是稳压二极管, 使输出端的电压稳定在理想的水平电压。芯片7805 是三端稳压集成电路芯片, 具有正电压输出。其电路内部还有过流、过热及调整管等保护电路, 最终目的把9 V 电源转变成稳定5 V 输出, 为后续设备供电。
1. 4系统通信电路设计
系统通信电路如图4 所示。本电路中应用单片机AT89C51作为控制芯片, 对NRF24L01 主通信模块的接口时序模拟和对数据的发送与接收进行处理。


图4系统通信电路图。
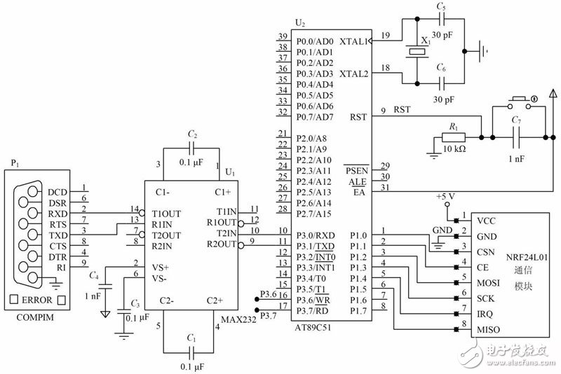
1. 5与PC 机通讯电路设计
如果单片机通信电路与单片机通信电路通信, 则两个硬件电路和图4 相同, 只是在软件设计时需在每个通信端设定不同的通信地址, 以辨认每个通信端口。若是单片机通信电路与PC 机或者具有COM 口的设备电路通信, 则需要一个转接电路, 其硬件电路如图5 所示。

图5 SPI 接口与MAX232 通信硬件电路图。
上一篇:光载无线分布式天线系统设计
下一篇:RFID包装箱标签天线设计