
CAN网络阻抗
问题的开始是由CAN网络开始的,如下图是一个CAN的网络的基本模型,两端是120欧姆的电阻,
can网络用的线材的特性阻抗是也是120欧姆的,下面有几个问题分别拆分来说明。

1.为什么要用120欧姆的终端阻抗?
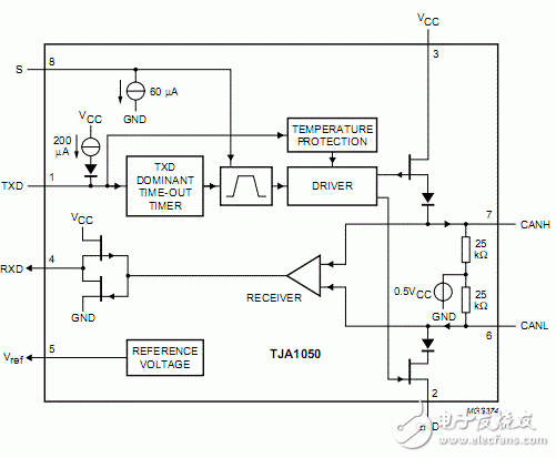
首先CAN网络里用到传输线,线材的特性阻抗为120欧姆。关于这跟线下面的问题来讨论,另外要说明的是在CAN网络里的设备,即CAN收发器,这种器件的输出阻抗很低,输入阻抗是比较高的,可以见TJA1050的框图,也就是说在传输线上120欧姆的特性阻抗传输的信号突然到了一个阻抗很高的地方,可以理解为断路,这样会产生很高的信号反射,影响CAN收发器对电平的采样,造成信息的误读。如果在CANH和CANL之间加上一个120欧姆的电阻即终端电阻,因为这个电阻和线缆特性阻抗相同,同时这个远小于CAN收发器输出阻抗的电阻和CAN收发器并联在一起,电流自然更多的从阻抗小的地方流过,这样从特征阻抗120欧姆的线缆上流道120欧姆的电阻上,他们之间阻抗接近,他们的信号反射就要小很多,可以有效的保证信号完整性。同时这个电阻也不会影响信号本身如下图,例如在一个容错CAN网络里,CANH=3.5v,CANL=0.5v的时候为显性,CANH=CANL=2.5v的时候为隐形,在显性位的时候终端电阻两端分别为3.5v和1.5v,一个CAN收发器为输出端一个CAN收发器为接收端,输出端在输出电压,保持CANH和CANL的电压为3.5v和1.5v不变,他们之间的电压差将产生电流由终端电阻消耗掉,接受端的CANH和CANL可以准确的采样到3.5v和1.5v的电压值,同理在隐形位的时候终端电阻也是不影响CAN网络的信号但是达到了阻抗匹配的作用。


2.CAN网络使用的120欧姆特性阻抗的线材,对线材的特性阻抗如何定义?
特性阻抗是对一种材质我们这里说的是线材,由于本身的粗细,大小等因素决定的特定的特征。一根导线或者同轴电缆它的特性阻抗是不随着长度以及传输信号的频率变化而变化(频率不同会有一定的不同,但是非常小,理论上认为不随频率变化),同时特性阻抗也是有其体现条件的,在直流状态下,如用万用表测量一节导线的阻抗,得到的结果应该是Z=0欧姆。但是这跟导线的标示的特性阻抗却是50欧姆。所谓的50欧姆的特性阻抗,它的50欧姆阻抗体现在高频信号传输过程中。由以下公式体现,见下图:
其中
R=该导体材质(在直流情况下)一个单位长度的电阻率,欧姆
G=单位长度的旁路电导系数(绝缘层的导电系数),欧姆
j=只是个符号,指明本项有一个+90'的相位角(虚数)
π=3.1416
L=单位长度电缆的电感量
c=单位长度电缆的电容量
在直流的条件下,公式中的R和G可以忽略不计,公式可以简化为求L/C的方根,如果这个导线很短,L应该是很趋近与0的,故最终得到的值也是0,如果这个线很长,则L就不能忽视了,用万用表测量也可以看到有一定的阻值。
在高频的信号传输的过程中,R和G就不能忽视了,而且在交流信号的上升过程和下降过程,在导线的电感和电容作用下导线的阻抗就体现出来了,具体是如何计算的,我也没有搞懂,有篇论文给出了计算方法,有兴趣可以看下。