时间:2017-12-06 16:42
人气:
作者:admin

笔者自接触无线电以来,感受颇深的就是高频的电路难以调试,需要用到很多专用的仪器,而当时无线模块产品价格都比较昂贵,利用无线传输数据很难实现,而现在,无线数据传输已经逐渐走进了日常生活的方方面面:无线鼠标、键盘,还有非接触智能卡、无线网络、无线语音和无线监控等。
无线数据模块在传输速率方面,大致可以分成低速模块与高速模块两类。
低速模块一般最高传输速率为150kbit/s以下,它们的工作频段一般在315/433/915MHz,这个频段大家是不是很熟悉呀?对了,我们常用的PT2262与PT2272无线遥控器使用的就是315MHz或者433MHz频段,在这个频段传输数据有一个优点,就是穿透能力强,距离可以相对远一些,能传输数百米。但是由于应用范围广,满大街的汽车电子锁都用这个频段,干扰能不大吗?因此数据传输的速率也不能太高。
高速模块一般是指传输速率在500kbit/s以上的无线模块,一般工作在2.4GHz频段,这个频段干扰相对比较少,但是由于频率越高,穿透能力越弱,2.4G无线模块一般工作在直线无遮挡的环境下,距离大致在几十米。
两种模块各有优缺点,互为补充,本文着重介绍一下2.4GHz频段的无线高速数传模块。相对于低速模块,它们的普及程度离我们更近,在不久的将来应用会越来越广泛。
在此,主要介绍4种高速模块,分别是nRF2401AG无线模块、CC2500无线模块、BK2411无线模块和nRF24L01无线模块,为了比较它们之间的差异,就以nRF2401AG为例作一番比较。
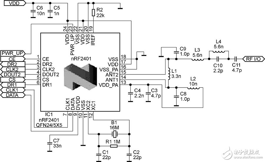
nRF2401AG
nRF2401AG无线模块是Nordic公司的产品,工作频率范围为2.4GHz频段,125个频道。采用GFSK调制时的数据速率为高速率1Mbit/s,高于蓝牙,具有高数据吞吐量。nRF2401内置了CRC纠检错硬件电路和协议。发射功率、工作频率等所有工作参数全部通过软件设置完成。使用1.9~3.6V低电压,满足低功耗设计需要。每个芯片可以通过软件设置最多40位的地址,只有收到本机地址时才会输出数据(提供一个中断指示)。nRF2401AG系列有一个只有发送功能的模块,使用的芯片为nRF2402G,如果只需要发送,可以考虑选用该模块。
典型应用见图1,外形见图2、图3。

图1
图2 nRF2401AG模块
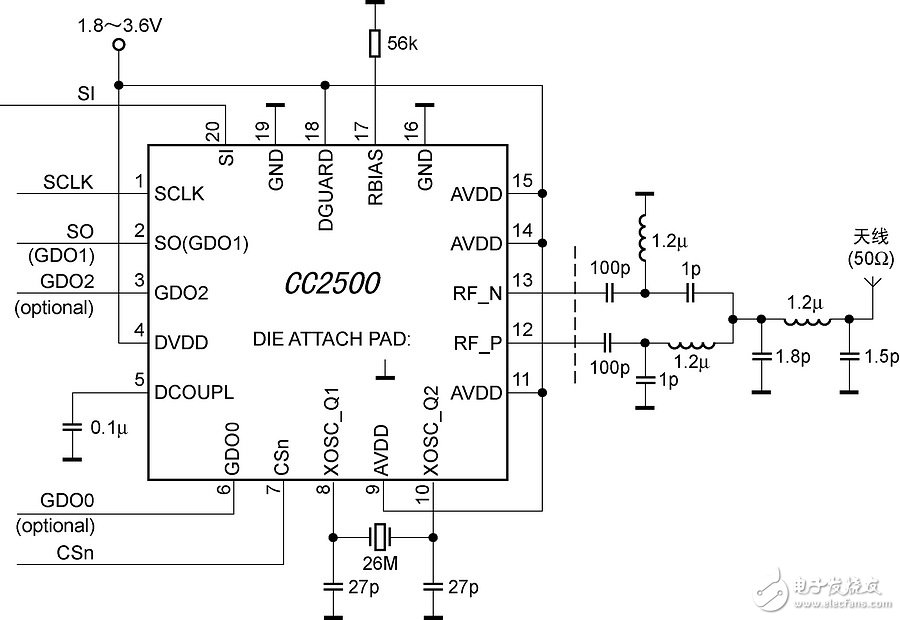
CC2500
CC2500无线模块是美国TI的产品,与nRF2401AG相比,具有OOK/ASK/2-FSK/MSK等多种调制方式,在不同的环境中可以根据需要采取相应的工作方式,提高了工作效率;CC2500的输出功率比nRF2401AG高,最高可达1dbm;支持每个数据包连接质量指示;具有单独的 64 字节 RX和 TX数据 FIFO,能依次发送或者接收更大的数据包;在芯片中集成了各种纠错评估指示电路,属于一种比较严谨的数传模块。它的不足之处在于传输速率不如nRF2401AG,不过对于一般应用,500kbit/s的速率也足够了。
典型应用见图4,外形见图5。

图4
图5
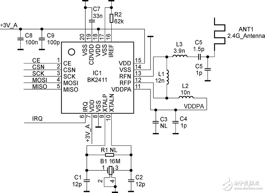
BK2411
BK2411无线模块是上海博通的产品,采用FSK与GFSK调制方式,具有1Mbit/s或者高达2Mbit/s的传输速率;而且可编程输出功率:-35dbm、-25dbm、-15dbm、0dbm、5dbm;与前两款模块相比,它最大的优势在于具有6个数据管道,可组成1:6星形网络;同时,每个数据管道具有收发32字节的FIFO。它的缺点在于功耗控制相对于其他模块稍弱,而且同等误码情况下,距离不及其他模块,但是由于价格因素,该模块还是比较有性价比的。
典型应用见图6,外形见图7。

图6
图7
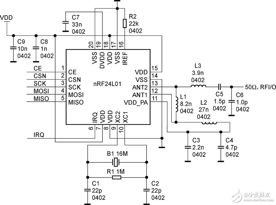
nRF24L01
nRF24L01无线模块是Nordic公司在nRF2401AG基础上的升级产品,具有130μs的快速切换和唤醒时间,与BK2411一样,特有的MultiCeiverMT硬件同时提供6个接收机的功能,另外,将nRF2401AG的1Mbit/s的速率提升至2Mbit/s,使得高质量的VoIP 成为可能;nRF24L01在低功耗方面尤为出色,特别适合采用钮扣电池供电的2.4GHz应用,整个解决方案包括链路层和MultiCeiver功能,提供了比nRF2401AG 更多的功能和更低的电源消耗,与目前的蓝牙技术相比,在提供更高速率的同时,只需更小的功耗。
典型应用见图8,外形见图9。

图8
图9
在此,将各个模块重要参数进行简单的比对,见附表,希望对大家的选择有所帮助。

上一篇:三阶互调截取点测量提示和技巧
下一篇:摩比大下倾电调排气管美化天线产品