时间:2017-12-06 13:03
人气:
作者:admin

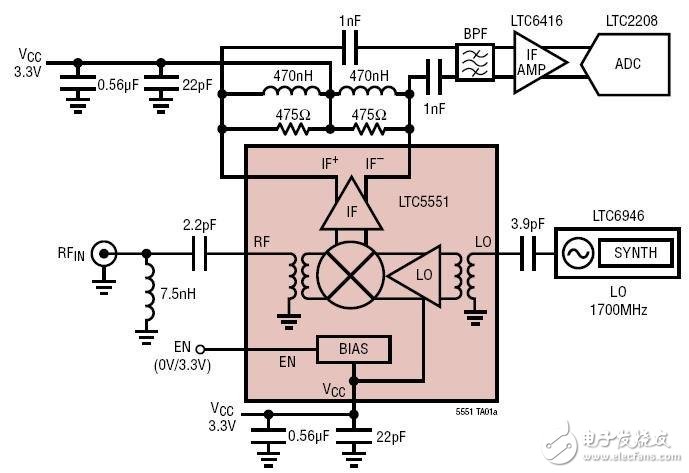
LTC®5551 是一款 2.5V 至 3.6V 混频器,其专为那些需要非常高动态范围的 RF 下变频混频器应用而优化。LTC5551 覆盖了 300MHz 至 3.5GHz RF 频率范围以及 200MHz 至 3.5GHz 的 LO 频率范围。LTC5551 具有非常高的 IIP3 和 P1dB 及低功耗特性。该器件的一种典型应用是涵盖 700MHz 至 2.7GHz 频率范围的基站接收机。RF 输入能够与众多频率相匹配,而且 IF 可在高达 1GHz 的频率条件下使用。

一款关于宽带接收器的电路图
上一篇:物联网征程:能量采集的未来
下一篇:小型基站部署面临的行业运营挑战