时间:2017-12-05 13:29
人气:
作者:admin
AnyFi是一家瑞典公司提出的Wi-Fi解决方案。该方案让用户可以通过任何存在的Wi-Fi作为接入点,访问自家的Wi-Fi网络。比如用户在家里连接上Wi-Fi后,一旦出门,进入公司或商场,它将会自动连接上任何一个新出现的Wi-Fi AP,而且用户无需安装任何的软件或者需要人工登陆,能够继续使用自己的家庭网络。 为此,AnyFi技术利用Wi-Fi接入点提供的物理无线电,动态安装虚拟的无线电热点,建立与家庭网络的通道,把用户身份验证信息和业务发送回用户家庭网络。有人把AnyFi视为可携带的Wi-Fi接入,理论上有Wi-Fi接入(无论使用已经存在固定Wi-Fi接入点还是可携带的Wi-Fi接入点)和有本地接入网络的地方,就可以搭建AnyFi网络接入。
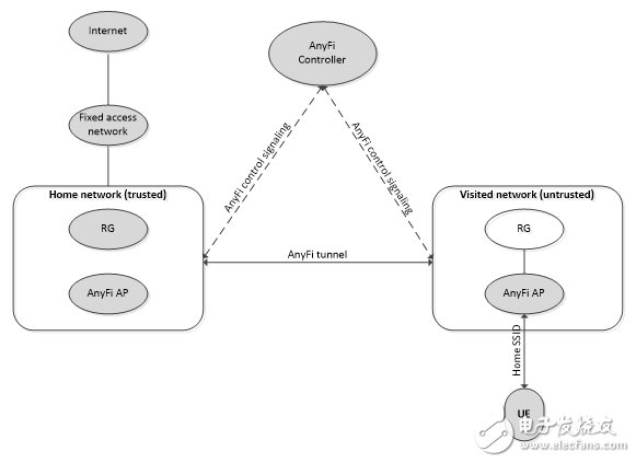
下图是AnyFi网络架构示意图

从网络架构示意图上,AnyFi引入了独立的Controller来管理用户通过AnyFi接入。Wi-Fi接入网络本身没有引入新的节点,只是在安全业务层和下层之间植入AnyFi模块,以支持虚拟Wi-Fi接入点功能以及与归属地Wi-Fi网络的隧道连接。
首先,用户连接到归属地Wi-Fi网络,通过Wi-Fi网络访问Internet。与此同时,归属地Wi-Fi网络把用户(连同MAC地址,本地网络UUID等信息)注册到AnyFi controller。
当用户离开归属地Wi-Fi网络,试图通过拜访地Wi-Fi接入点进行连接时,该外部Wi-Fi接入点会通过AnyFi Controller查询用户的归属地Wi-Fi网络信息,为用户建立虚拟Wi-FI接入并连接到归属地Wi-Fi网络。
自此用户通过该虚拟Wi-Fi接入点连接到归属地Wi-Fi网络并继续访问Internet。整个过程通过AnyFi自动完成,对用户透明。
其中参与AnyFi过程的重要节点和功能包括:
AnyFi Controller:用于管理支持AnyFi的Wi-Fi网络接入点。支持用户AnyFi注册,用户漫游后通过AnyFi进行连接。
Wi-Fi Radio:提供AnyFi接入的物理无线电功能。
Wi-Fi Security: 提供Wi-Fi接入需要的用户鉴权和安全建立。
AnyFi模块:该模块植入Wi-Fi Radio和Wi-Fi Security之间,支持虚拟Wi-Fi接入点功能以及与归属地Wi-Fi网络的隧道连接。
RG (Residential Gateway):在用户通过固定网络接入Internet时提供家庭网关功能。
AnyFi主要工作过程包括:
用户在归属地Wi-Fi网络中的Wi-Fi注册连接过程(包括AnyFi注册)
用户在拜访地Wi-Fi网络中进行的AnyFi连接过程。
注: 本节描述的Wi-Fi连接过程仅为示例,详细的流程参见Wi-Fi 802.11协议定义。

如上图所示,主要过程包括:
信标接收和查询过程:该过程确定Wi-Fi连接所用SSID和MAC地址等信息。
认证过程:主要基于802.1x的认证框架,实现基于EAP的认证。如果用户支持移动网络接入,还可以使用EAP-AKA,EAP-SIM等认证方法。AP侧上行过程并未标示,一般为通过RADIUS进行。
关联过程:该过程可提供加密算法及密钥管理方式协商。
WPA过程:基于认证过程中产生的原始密钥,产生用于加密的密钥,包括数据面上下行加密密钥。由此数据将在安全通道进行传输。数据加密手段比如AES, TKIP等。
DHCP过程:该过程为用户分配地址,以及DNS等主机配置参数。AP侧上行过程并未标示,一般为标准的DHCP过程或者还包含GTP过程。
在用户连接归属地Wi-Fi网络过程中,将同时完成用户AnyFi注册过程。归属地Wi-Fi网络向AnyFi Controller提供用户接入的MAC地址,以及本地Wi-Fi网络UUID等信息。

上图所示的主要过程包括:
1 用户终端向拜访地Wi-Fi网络接入点发起802.11查询,提供用户MAC地址等信息。
2 拜访地Wi-Fi网络查询AnyFi Controller,提供MAC地址,归属地Wi-Fi网络SSID等信息;同时提供用于Tunnel建立的本端Tunnel地址和端口。
3 AnyFi Controller根据拜访地Wi-Fi网络查询请求提供的MAC等信息,通知其归属地Wi-Fi网络接收该用户的AnyFi连接请求,成功后返回用于Tunnel建立的本端Tunnel地址和端口。
4 拜访地Wi-Fi网络收到AnyFi Controller成功的查询应答后,回应用户终端的Probe查询请求,包括归属地Wi-Fi网SSID。此时,与归属地网络的通道Tunnel也已经建立。
5 用户终端与归属地Wi-Fi网络完成802.11的后续过程,包括认证,管理,WPA, DHCP等。
6 最后,受保护的数据在用户终端与归属地Wi-Fi网络间传输,通过归属地Wi-Fi网络进行正常Internet等业务。
3.3 通过家庭网关接入

上一篇:LTE迈入全电调时代