全球最实用的IT互联网信息网站!

AI人工智能P2P分享&下载搜索网页发布信息网站地图

当前位置:诺佳网 > 电子/半导体 > 安全设备/系统 >

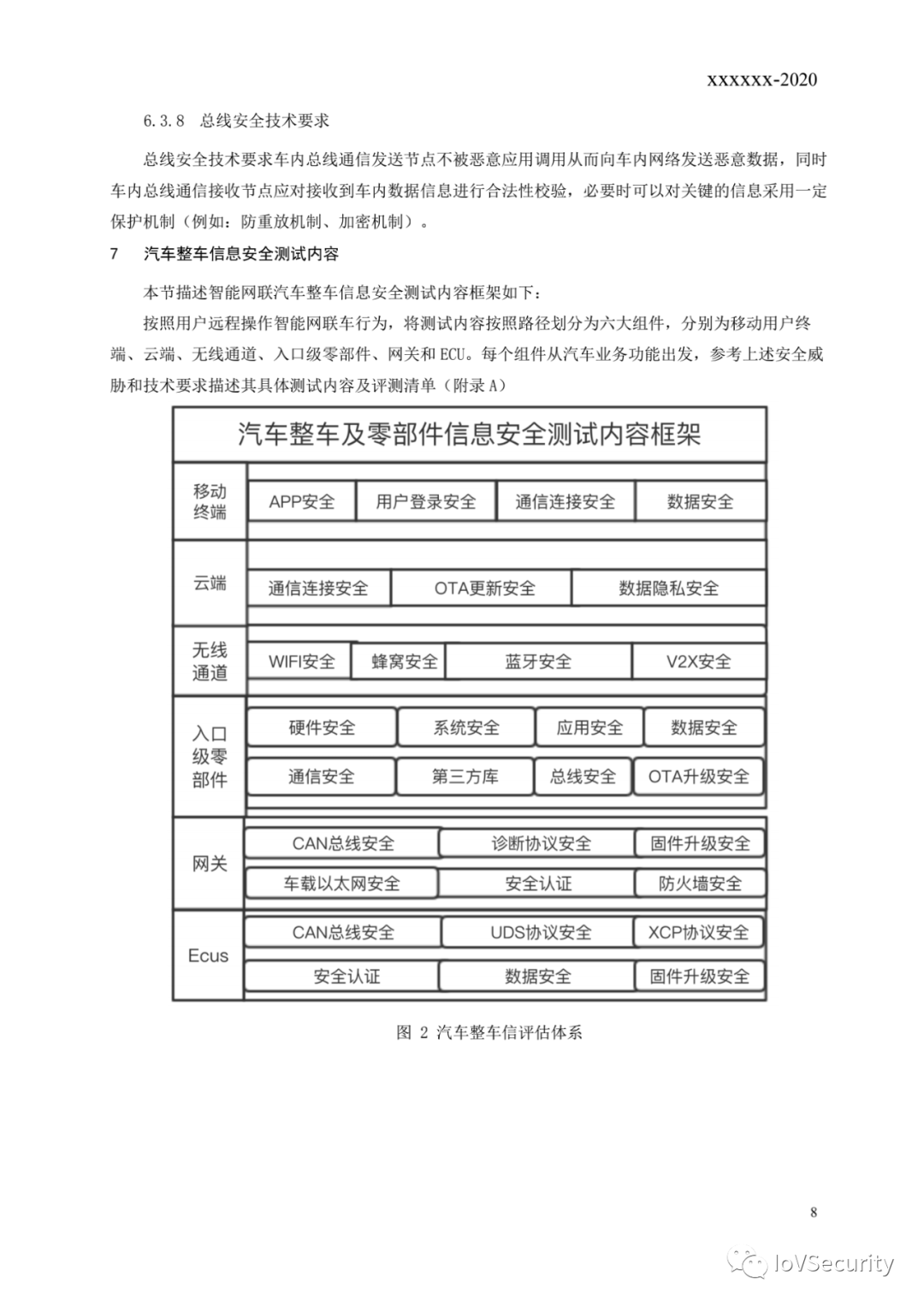
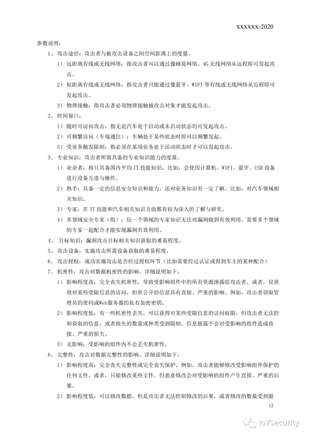
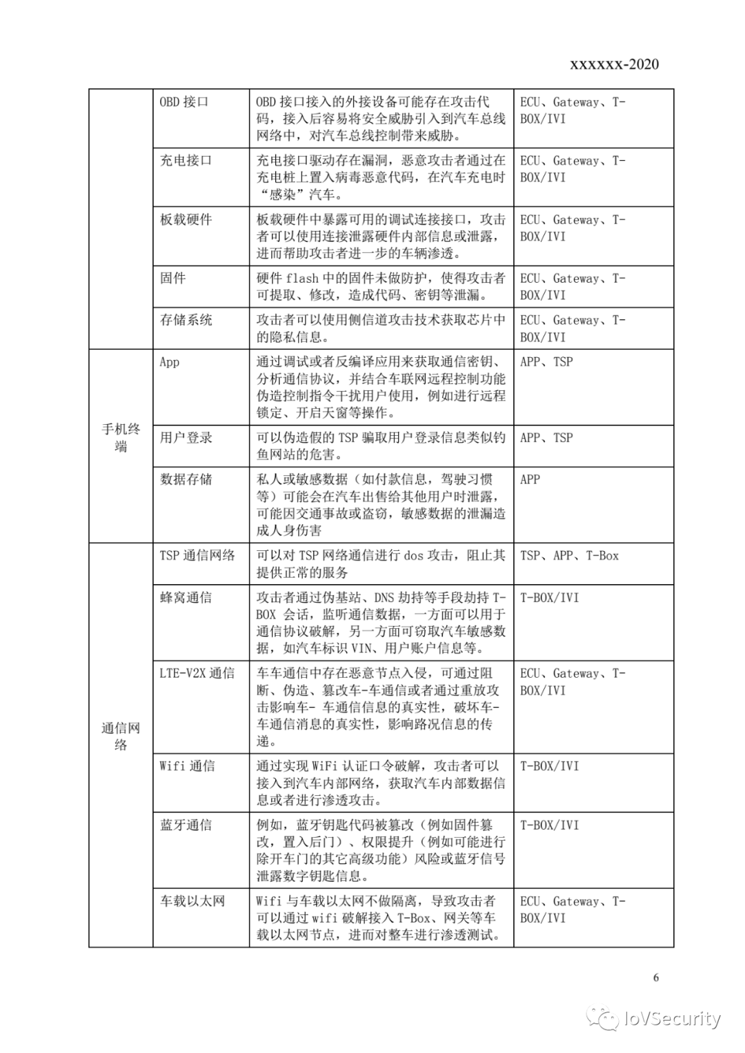
汽车自动驾驶系统功能测试内容

时间:2023-12-26 14:09

人气:

作者:admin

标签: 自动驾驶 

导读:汽车自动驾驶系统功能测试内容-审核编辑:黄飞  ...

f32182f2-a319-11ee-8b88-92fbcf53809c.png

f32fc0ec-a319-11ee-8b88-92fbcf53809c.png

f348de10-a319-11ee-8b88-92fbcf53809c.png

f3657926-a319-11ee-8b88-92fbcf53809c.png

f374016c-a319-11ee-8b88-92fbcf53809c.png

f3877846-a319-11ee-8b88-92fbcf53809c.png

f3a94e26-a319-11ee-8b88-92fbcf53809c.png

f3c4db1e-a319-11ee-8b88-92fbcf53809c.png

f3f56144-a319-11ee-8b88-92fbcf53809c.png

f4191a44-a319-11ee-8b88-92fbcf53809c.png

f42d93f2-a319-11ee-8b88-92fbcf53809c.png

f4446424-a319-11ee-8b88-92fbcf53809c.png

f465e270-a319-11ee-8b88-92fbcf53809c.png

f4813d54-a319-11ee-8b88-92fbcf53809c.png

f4935160-a319-11ee-8b88-92fbcf53809c.png

f4a9779c-a319-11ee-8b88-92fbcf53809c.png

f4cb7720-a319-11ee-8b88-92fbcf53809c.png

f4ed8504-a319-11ee-8b88-92fbcf53809c.png

f508b0c2-a319-11ee-8b88-92fbcf53809c.png

f520b03c-a319-11ee-8b88-92fbcf53809c.png

f5333e64-a319-11ee-8b88-92fbcf53809c.png

f54525de-a319-11ee-8b88-92fbcf53809c.png

f556683a-a319-11ee-8b88-92fbcf53809c.png

f5768a0c-a319-11ee-8b88-92fbcf53809c.png

f59a3772-a319-11ee-8b88-92fbcf53809c.png

f5b406b6-a319-11ee-8b88-92fbcf53809c.png

f5d24644-a319-11ee-8b88-92fbcf53809c.png

f5e7f354-a319-11ee-8b88-92fbcf53809c.png

f5fb210e-a319-11ee-8b88-92fbcf53809c.png

f61d1bba-a319-11ee-8b88-92fbcf53809c.png

审核编辑:黄飞

 

温馨提示:以上内容整理于网络,仅供参考,如果对您有帮助,留下您的阅读感言吧!
相关阅读
本类排行
相关标签
本类推荐

CPU | 内存 | 硬盘 | 显卡 | 显示器 | 主板 | 电源 | 键鼠 | 网站地图

Copyright © 2025-2035 诺佳网 版权所有 备案号:赣ICP备2025066733号
本站资料均来源互联网收集整理,作品版权归作者所有,如果侵犯了您的版权,请跟我们联系。

关注微信