时间:2013-01-05 16:47
人气:
作者:admin
引言
如今的便携式设备需要更小、更薄、更省电的电子元器件。对于设计小巧的手机,动圈式扬声器成为制造商能否生产出超薄手机的制约因素。在这一需求的推动下,陶瓷或压电扬声器迅速兴起,成为动圈式扬声器的替代方案。陶瓷扬声器能以超薄、紧凑的封装提供极具竞争力的声压电平(SPL),具有取代传统的动圈式扬声器的巨大潜力。动圈式扬声器和陶瓷扬声器的区别如表1所示。

驱动陶瓷扬声器的放大器电路具有与驱动传统动圈式扬声器不同的输出驱动要求。陶瓷扬声器的结构要求放大器驱动大电容负载,并在较高的频率下输出更大的电流,同时保持高输出电压。
1. 陶瓷扬声器的特性
陶瓷扬声器的生产工艺与多层陶瓷电容器类似,与动圈式扬声器相比,这种制造技术可以使扬声器厂商更加严格地控制扬声器的容差。严格的容差控制对于权衡扬声器的选择非常重要,也影响着不同生产批次产品音频特性的可重复性。
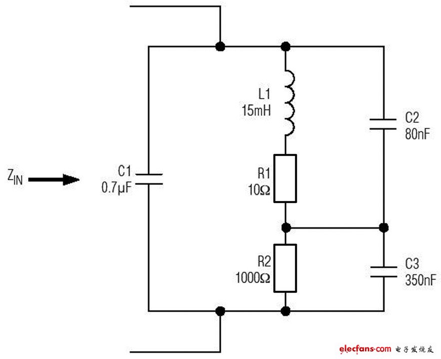
陶瓷扬声器在驱动放大器端的等效阻抗可以近似为主要由一个大电容组成的 RLC 电路(图 1)。在音频频率范围内,陶瓷扬声器通常呈现容性。扬声器的电容特性决定了其阻抗随频率的提高而降低。图2为陶瓷扬声器阻抗随频率的变化关系,与 1μF 电容相似。阻抗有一个谐振点,在这个频点扬声器的发声效率最高。1kHz 频率附近阻抗曲线的下降表示扬声器的谐振频率。

图1 陶瓷扬声器主要表现为一个大的容性负载

图2 陶瓷扬声器阻抗与频率的关系,与1μF电容非常相似
2. 声压与频率及振幅的关系
陶瓷扬声器两端的交流电压导致扬声器内压电薄膜变形和振动;位移量与输入信号的幅度成正比。压电薄膜的振动使周围空气流动,从而发出声音。扬声器电压升高时,压电元件变形加剧,形成更大的声压,从而增加了音量。
陶瓷扬声器制造商通常规定了扬声器的最大驱动电压,典型值 15VP-P。电压最大时陶瓷器件的偏移量达到极限。外加电压大于额定电压时不会导致声压升高,反而加剧了输出信号的失真度。图3为电压最大时,陶瓷扬声器输出声压(SPL)与频率的关系曲线。当电压大于扬声器额定电压时输出信号失真加剧。

图3 陶瓷扬声器输出声压(SPL)与频率的关系曲线
测试条件:单声,正向发射,10cm。
通过对比 SPL 与频率的关系曲线图以及阻抗与频率的关系曲线图,可以明显看出压电扬声器产生高 SPL 时,在自激频率处效率最高。
3. 驱动陶瓷扬声器对放大器的要求
陶瓷扬声器制造商规定电压取最大值,即 14VP-P 至 15VP-P 时声压最大。这样一来,问题就转换成如何在单电源供电时产生这些电压。解决方法之一是用开关稳压器将电池电压升至 5V。借助于 5V 电压,系统设计师可以选择桥式负载(BTL)的单电源放大器。桥接负载能够在扬声器上产生倍压效果。然而,用 5V 单电源为 BTL 放大器供电时,输出电压在理论上只有 10VP-P 摆幅。在该电压下陶瓷扬声器无法输出最高的 SPL。为了得到更高的 SPL,必须采用更高的电源电压。
另一种做法是采用升压转换器将电池电压调节至 5V 或更高,这种方案本身也存在问题-即所需器件的尺寸。根据电感电流峰值可以判断总体方案的尺寸,为了保证磁芯不会饱和,电感尺寸必须足够大。市场上也可以找到大电流、小尺寸的电感。但这类电感的磁芯饱和电流额定值可能不足以满足要求,在高频条件下不能提供驱动扬声器所需的高压和大负载电流。
驱动陶瓷元件需要大电流,同时还要避免出现限流。这是由于高频时陶瓷扬声器阻抗非常低。用来驱动陶瓷扬声器的放大器必须有足够大的驱动电流,当大量高频成分进入扬声器时器件不会进入限流模式。
图4 为采用 MAX9788 G 类放大器的应用电路。G 类放大器有两个电源电压,高压和低压。当输出信号较小时采用低压供电;当输出信号需要较高的电压摆幅时,将高压切换到输出级供电。由于 G 类放大器具有低压电源,因此,当输出信号较小时,效率比 AB 类放大器高。由于具有高压电源,G 类放大器可承受瞬态峰值电压。
图4 中的 MAX9788 采用一个片上电荷泵产生与 VDD相反的负电源电压。当输出信号需要高压驱动时,负电源电压作用于输出级。该器件提供了一种驱动陶瓷扬声器的优化方案,比采用 AB 类放大器和升压转换器的传统方案更高效。
扬声器制造商通常推荐给陶瓷扬声器串联一个固定电阻(RL),如图 4 所示。当信号包含大量高频成分时,用该电阻限制放大器的电流输出。在某些应用中,如果传输到扬声器的音频信号的频率响应带宽受到限制,也可以不使用这个固定电阻。对于放大器来说,使用电阻可确保扬声器不发生短路。

图4 采用MAX9788的典型陶瓷扬声器应用电路
现有的陶瓷扬声器电容约为 1μF。图 4 中扬声器的阻抗在 8kHz 时为 20Ω,在 16kHz 时为 10Ω。未来的陶瓷扬声器可能具有更大电容,使放大器在相同频率能够提供更大的电流。