时间:2022-02-17 11:39
人气:
作者:admin
USB-C接口除了能够用来传输文件、音视频之外,它还支持最高100W(20V/5A)的充电功率,再加上体积小巧、正反面都可插拔的特性。


乐得瑞科技推出LDR6282 VR转接器方案,该方案最大支持100W反向给电脑设备供电,同时给VR眼镜进行5V供电。
Mac book投屏充电
ipad Pro 投屏充电
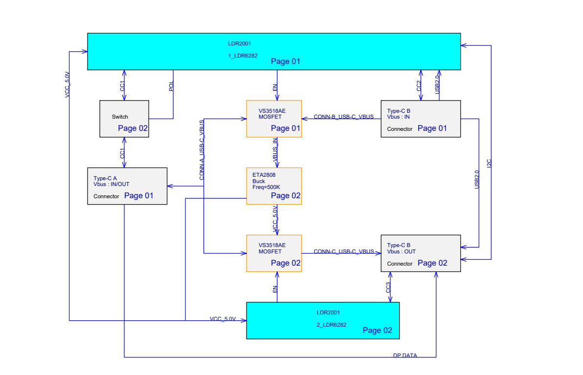
华为手机投屏充电原理图框架:

乐得瑞科技推出的双口DRP USB PD Controller LDR6282,顺利通过了USB-IF的PD3.0认证,TID: 2127。LDR6282芯片具有双C口DRP及USB PD3.0控制功能,广泛应用于USB-C Docking,USB-C 显示器,USB-C手机音频转接器,嵌入式安卓/linux系统等场合,在支持标准USB PD3.0/QC2.0/QC3.0协议的基础上,还专门针对任天堂游戏机Switch的视频扩展功能进行了特别适配,兼容性非常优秀。欢迎留言咨询!!!
该芯片内置64K flash可以通过云端连接升级内部固件,支持无限次反复烧录!!!
让复杂的产品设计也可以安枕无忧,
即使产品已经交付到了终端消费者手里仍然可以通过手机端APP或者是PC端应用程序进行固件升级。
上一篇:亮风台工业AR解决方案