时间:2022-11-22 10:55
人气:
作者:admin
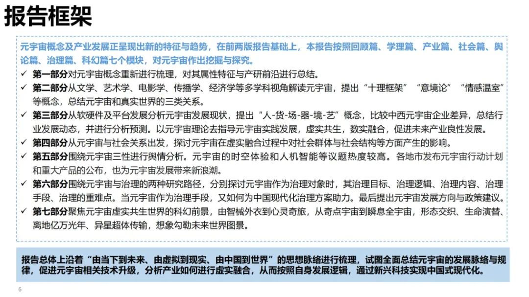
近日,清华大学沈阳教授团队发布了《元宇宙发展研究报告3.0版》。在前两版报告基础上,本报告按照回顾篇、学理篇、产业篇、社会篇、舆论篇、治理篇、科幻篇七个模块,对元宇宙作出挖掘与探究。
报告总体上沿着“由当下到未来、由虚拟到现实、由中国到世界”的思想脉络进行梳理,试图全面总结元宇宙的发展脉络与规律,促进元宇宙相关技术升级,分析产业如何进行虚实融合,从而按照自身发展逻辑,通过新兴科技实现中国式现代化。
来源| 清华大学新闻与传播学院元宇宙文化实验室
作者|清华大学沈阳教授团队
报告简介
第一部分对元宇宙概念重新进行梳理,对其属性特征与产研前沿进行总结。
第二部分从文学、艺术学、电影学、传播学、经济学等多学科视角解读元宇宙,提出“十理框架”“意境论”“情感温室"等概念,总结元宇宙和真实世界的三类关系。
第三部分从软硬件及平台发展分析元宇宙发展现状,提出“人-货-场-器-境-艺”概念,比较中西元宇宙企业差异,总结行业发展动态,并进行分析预测。以元宇宙理论去指导元宇宙实践发展,虚实共生,数实融合,促进未来产业良性发展。
第四部分从元宇宙与社会关系出发,探讨元宇宙在虚实融合过程中对社会群体与社会结构等方面产生的影响。
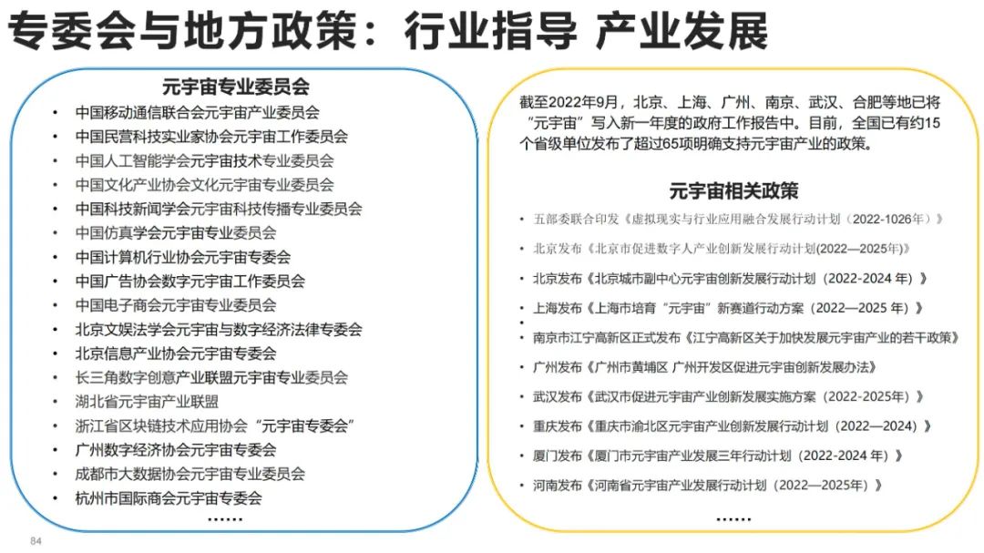
第五部分围绕元宇宙三性进行舆情分析。元宇宙的时空体验和人机智能等议题热度较高。各地市发布元宇宙行动计划和重大产品的公布,也为元宇宙发展带来新浪潮。
第六部分围绕元宇宙与治理的两种研究路径,分别探讨元宇宙作为治理对象时,其治理目标、治理逻辑、治理内容、治理手段、治理的重难点。当元宇宙作为治理手段,又如何为中国现代化治理方案助力。最后提出元宇宙发展方向与政策建议。
第七部分聚焦元宇宙虚实共生世界的科幻前景,由智械外衣到心灵奇旅,从奇点宇宙到瞬息全宇宙,形态交织、生命演替、离地亿万光年、异星超体传输,想象勾勒未来世界图景。














































































































