时间:2023-05-04 15:30
人气:
作者:admin
钛合金是一种先进的轻量化结构材料,既轻便、又坚固,高质感、无磁、不过敏、耐腐蚀性优良,凭借其优异的性能广泛应用于航空航天。钛合金拥有超高的比强度,同时重量又低于不锈钢,更耐划伤、防摔,足够耐用且不易弯曲,因此也成为消费电子产品所青睐的材料之一。在AR眼镜上,钛合金已有多款使用案例,亚马逊、枭龙、 Rokid等厂商都推出了使用钛合金部件的 AR 设备。未来苹果推出 AR、MR 等头戴式设备也可能使用钛合金。
Rokid Air采用钛合金转轴设计。
枭龙XLOONG X300 AR智能眼镜采用钛合金眼镜架。

西安维度世界S1单目AR眼镜采用折叠收纳钛合金镜架。

钛合金的成形工艺
钛合金性能优异,但硬度高、加工难度大、良率低,因此制品生产成本一直居高不下,成为制约钛合金大规模应用的关键问题。
由于热传导率低,钛合金加工硬化现象明显,常规的机加工方法加工难度大、加工效率低、且相关加工设备昂贵。此外,产品的不规则、多孔等复杂形状,进一步增加了加工成本。发展低成本钛合金材料及成形技术成为目前一个重要的研究方向。
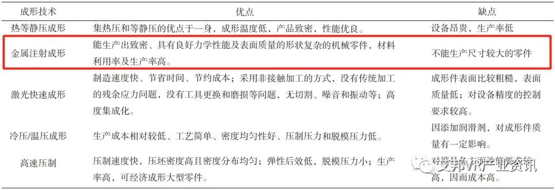
表 钛及钛合金粉末成形技术的优缺点

注射成形工艺(Metal Injection Molding,简称MIM)在钛合金生产中具有极大的优势,可以实现小/微型产品的复杂结构的近净成形,以较低成本大批量生产制备出高维度、高精度的零部件,因此是一种理想的钛合金成形工艺,极适用于可穿戴设备的钛合金零部件成形。


钛合金MIM工艺流程
钛合金的 MIM 工艺主要包括钛合金粉体的制备→混炼→造粒→注射成形→脱脂→烧结→后处理。在钛合金的MIM注射成形中还存在一些问题,包括:高品质钛粉价格高,粘结剂的选择和去除工艺以及间隙元素的去除等。
钛合金的表面处理
对于AR眼镜来说,光亮的金属表面更能吸引消费者的注意,所以需要对钛结构件进行表面处理以达到漂亮的外观,相关技术有喷砂、阳极氧化和微弧氧化等。
喷砂
是采用压缩空气为动力,以形成高速喷射束将喷料高速喷射到需处理工件表面,使工件表面的外表面的外表或形状发生变化,获得一定的清洁度和不同的粗糙度的一种工艺。可以实现不同的反光或哑光,实现均匀一致的金属本色,使工件外表更美观,好看。
阳极氧化
阳极氧化是利用电化学原理,在制件表面生成一层氧化膜。阳极氧化处理工艺简单、制备出的氧化膜耐磨性好、抗接触腐蚀和防氢脆性强,阳极氧化处理后,钛合金表面生成透明的氧化膜,通过控制电解条件可以控制膜的厚度,由于光的干涉作用,可以呈现出各种绚丽夺目的色彩。

工艺流程:去油→抛光→酸洗(增加表面活性,促进阳极氧化反应)→阳极氧化→中和→染色→封孔→烘干。
微弧氧化
微弧氧化,是在电解质溶液中施加高电压(直流、交流或脉冲)在材料表面原位生长陶瓷氧化膜的过程,在阳极氧化技术基础上发展起来,可以生成陶瓷哑光质感,手感细腻、防指纹,产品耐腐蚀耐候,缺点是成本高。
编辑:黄飞