时间:2021-11-04 11:53
人气:
作者:admin
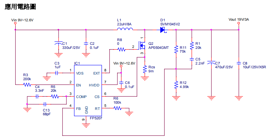
FP5207是异步升压控制IC,透过EXT Pin控制外部NMOS,输入低启动电压2.8V与宽工作电压5V~24V,单节锂电池3V~4.2V应用,将Vout接到HVDD Pin;精准的反馈电压1.2V,内置软启动,工作频率由外部电阻调整;过电流保护,检测电感峰值电流,检测电阻Rcs接在CS与GND之间。

特征
Ø宽工作电压范围:5~24VDC
Ø启动电压2.8V
Ø反馈电压1.2V(±2%)
Ø关机电流:3μA(最大)
Ø可调PWM工作频率:100KHz~1000KHz
Ø内置软启动
Ø输入低电压保护(UVP)
Ø可调过电流保护(OCP)
Ø过温保护(OTP)
Ø封装:SOP-8L(EP)
应用
Ø蓝牙音箱
Ø充电器
Ø移动电源
Ø便携式产品
应用电路图

产品应用



