时间:2021-12-03 14:49
人气:
作者:admin
描述说明
FP6293是一个电流模式升压直流-直流转换器。它的PWM电路内置0.14Ω功率MOSFET使该调节器高效。内部补偿网络还最小化多达6个外部组件计数。误差放大器的非反相输入连接到0.6V精度参考电压,内部软启动功能可以减少电涌电流。FP6293可在DFN-8L/SOP-8L(EP)软件包中获得,并为应用程序字段提供节省空间的PCB。

产品特点
可调输出功率,最高可达13V
内部固定的PWM频率:1.0MHz
精度反馈参考电压:0.6V(±2%)
内部为0.14Ω,3.5A,18V电源MOSFET
关闭电流:0.1μA
过温保护
过(电)压保护
可调过电流保护:0.5A~3.5A
包装:DFN-8L、SOP-8L(EP)
产品应用
充电器 液晶显示器 数码相机 手持设备 便携式产品
脚位描述

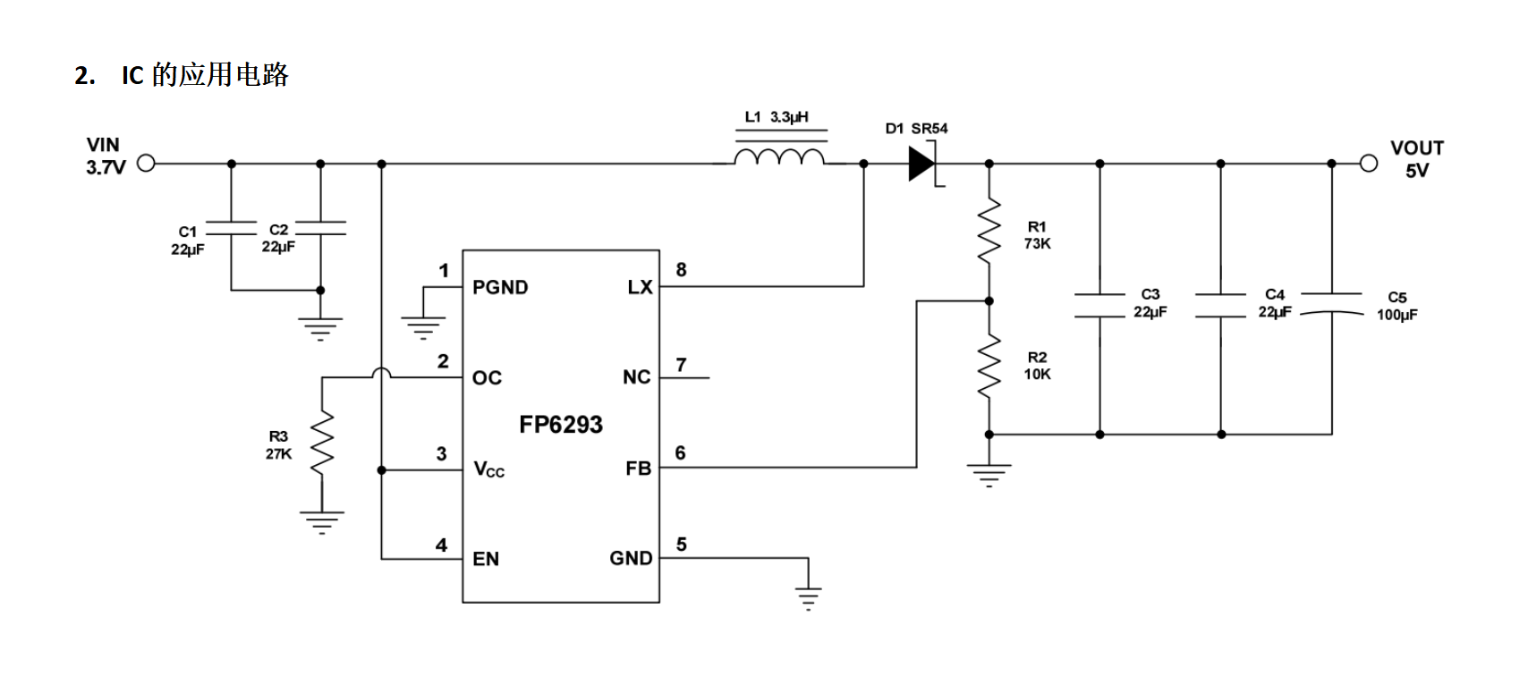
应用电路图
