时间:2022-11-07 23:57
人气:
作者:admin
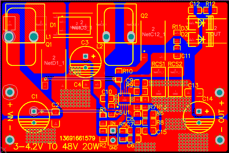
FP5207B 是非同步升压控制 IC,透过 EXT Pin 控制外部 NMOS,输入低启动电压 2.8V 与宽工作电压 5V~24V,单节锂电池 3V~4.2V 应用,将 Vout 接到 HVDD Pin;精准的反馈电压 1.2V,软启动时间由外部电容调整,工作频率由外部电阻调整;过电流保护,检测电感峰值电流,检测电阻 Rcs 接在开关 NMOS Source 端与地之间。




此方案可实现单节锂电池升压48V 20W,也可扩展至双节锂电池升压至110V,可有效利用于应急启动,太阳能控制器,户外便携电源等产品。