时间:2023-01-03 11:30
人气:
作者:admin
电源芯片选型的好坏关系到系统的稳定性、电源的转换效率等等,在低功耗产品设计中,更关系到系统睡眠或者低功耗模式时的系统总的耗电情况。低功耗电源芯片选型,通常需要关注输入电压范围、最大输出电流、电压纹波、输入输出压差等。本文重点提到芯北科技高效率低功耗的开关电源芯片CN1609,该芯片非常适合物联网、手机充电器、低待机功耗电源等应用场景。
芯北科技CN1609内部集成了PFM调制控制器和功率BJT,采用了先进的原边控制技术,外围无需光耦及其它反馈元件,专用于高性能,外围电路精简的交流转直流的开关电源。内部采用的CV和CC调节,使其有很高输出精度及其稳定和可靠性。
CN1609多种运行模式可实现30mW的待机功耗、高效率和无噪声。频率抖动技术可大大降低EMI滤波器成本。可精确调节CV/CC,具有成本低,可靠性高等特点。同时提供了极为全面和性能优异的智能保护功能,包括逐周期过流检测(外部CS电阻可设定)、过载保护,过压保护、短路保护及其软启动功能。该芯片在轻载时,芯片使用降频调节,及打嗝工作,使CN1609有较低的待机功耗—30mW。

芯片的频率抖动及软启动功能,使其具有良好的的EMI 特性,CN1609为客户采用反激架构开发的小功率电源系统提供了一个非常好的控制方式,应用于温控器,智能开关以及二级市场智能电表提供了很好的实现方式。
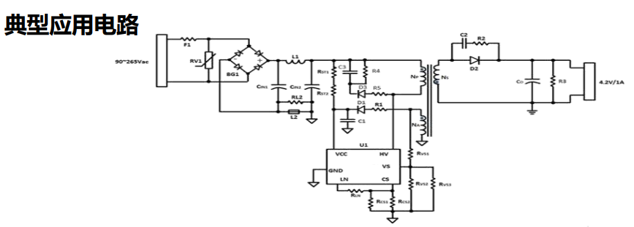
•宽输入电压范围:90Vac-265Vac
•输出功率:3-5W
•最大70KHz工作频率
•超低待机功耗
•可调的输出线损补偿(3%-8%)
•可调的输入线性补偿
•高效率的准谐振工作模式
•内置过温 保护、 输出过压保护、 输出短路保护
•CN1609提供SOP-7封装
注:如涉及作品版权问题,请联系删除。