时间:2023-02-27 11:09
人气:
作者:admin
简介
FP6296是内置15mΩ,10A,14V的P-MOS的DC-DC异步升压恒压IC,IC的工作频率是400KHz。
FP6296输入是单节电池,输出的功率最大18W,如果输入是双节电池,输出的功率最大30W。
![]() | 名称 | 脚位 | 描述 |
LX | 1 | 开关MOS | |
LX | 2 | 开关MOS | |
Vcc | 3 | 接电容,产生5V电路提供内部驱动MOS管 | |
EN | 4 | 开关控制脚,不能悬空,耐压最高5V | |
FB | 5 | FB反馈脚(1.2V) | |
COMP | 6 | 电路补偿脚 | |
OC | 7 | 过电流保护设定,不能悬空,必须接电阻限流 | |
HVDD | 8 | 输入电源的正极,(2.7-12V) | |
GND | EP | 输入电源的地,也作为芯片散热,必须要接 |
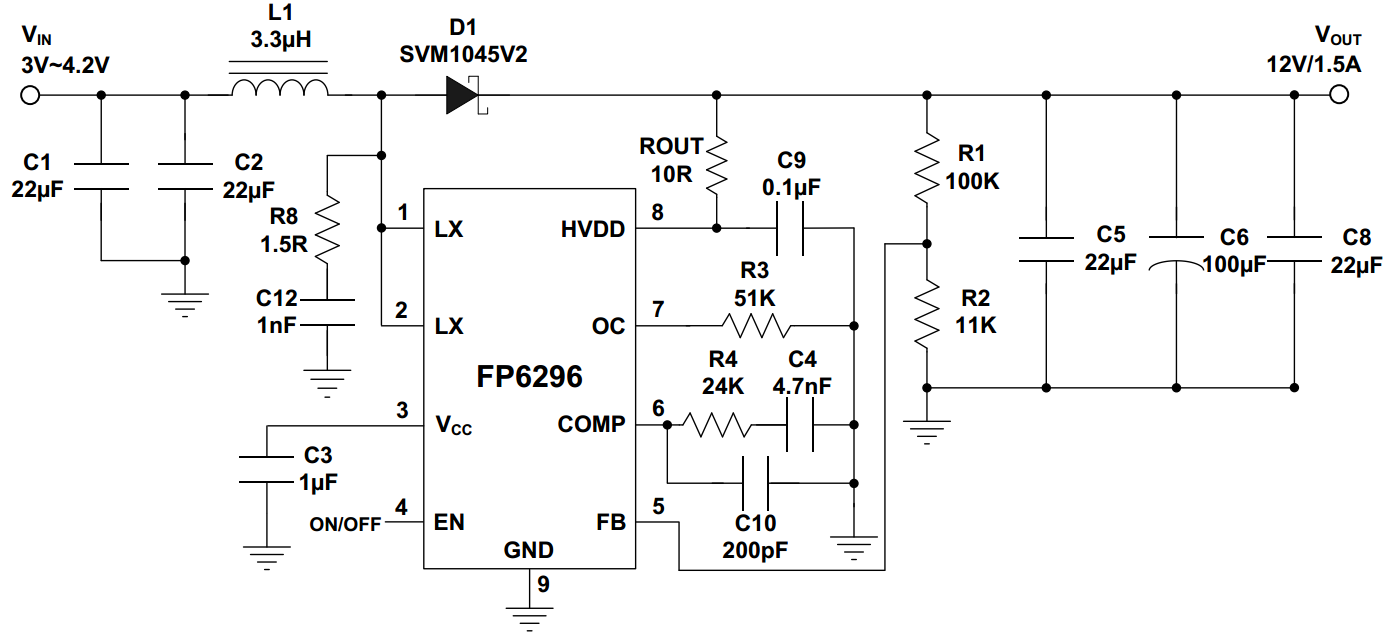
应用电路

升压计算

注:Vout最高电压做到12V,这里输出电压看内置的MOS管的电压
限电流计算

注:Vocp最高限流为10A,这里限流看内置的MOS管的电流,所以R3电阻要在51K-150K之内
基本参数计算



注:W是IC的功率,功率因数n一般取70%-80%之间,转化效率eff一般取85%之间
比如:
(2)输入单节电池3-4.2V,输出9V/2A。
(3)输入单节电池3-4.2V,输出12V/1.5A。
(4)输入双节电池6-8.4V,输出9V/3.6A。
(5)输入双节电池6-8.4V,输出12V/2.5A。
解: