时间:2022-02-17 23:54
人气:
作者:admin

FP5207 是非同步升压控制 IC,透过 EXT Pin 控制外部 NMOS,输入低启动电压 2.8V 与宽工作电压 5V~24V,单节锂电池 3V~4.2V 应用,将 Vout 接到 HVDD Pin;精准的反馈电压 1.2V,内置软启动,工作频率由外部电阻调整;过电流保护,检测电感峰值电流,检测电阻 Rcs 接在开关 NMOS Source 端与地之间。
特色
➢ 启动电压 2.8V
➢ 工作电压范围 5V~24V
➢ 反馈电压 1.2V (±2%)
➢ 关机耗电流小于 3μA
➢ 可调工作频率 100kHz~1000kHz
➢ 内置软启动
➢ 输入低电压保护(UVP)
➢ 可调过电流保护(OCP)
➢ 过温保护(OTP)
➢ 封装 SOP-8L(EP)
应用案例:
1、储能电源:用FP5207给单节锂电池3-3.7V升压到12V-24V供电
2、电动车升降压电源:用FP5207给8-48V输入稳压输出12V或24V
3、筋膜枪:用FP5207给单节锂电池3-3.7V升压到12V驱动电机
4、电源模块:用FP5207做交叉调整输出多路正压或负压
5、锂电洗车枪:用FP5207给锂电升压输出驱动12V水泵
封装脚位

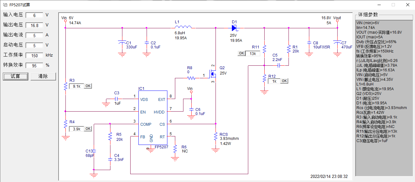
应用电路图
2串锂电升压

3串锂电升压

客户应用