时间:2022-02-27 22:36
人气:
作者:admin
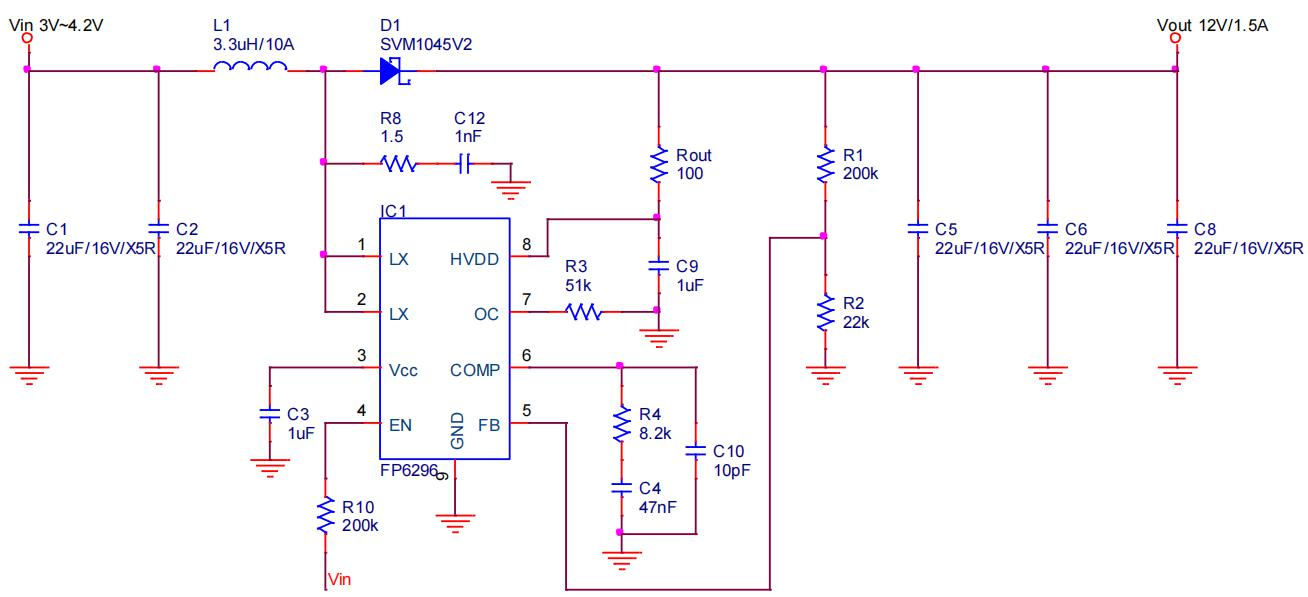
FP6296XR-G1是一颗电流控制模式升压转换器,脉波宽度调变(PWM),内置 15mΩ/10A/15V MOSFET,能做大功率高转换效率,周边元件少节省空间,适合用在行动装置,宽工作电压 2.7V~12V,单节与双节锂电池都能使用,精准反馈电压 1.2V(±2%),过电流保护透过外部电阻调整,电流控制模式让瞬时响应与系统稳定性佳,轻载进入省电模式(Skip Mode),达到轻载高效率,封装为 SOP-8L(EP)。
•工作电压范围 2.7V~12V
•可调输出电压最高 13V
•固定工作频率 400kHz
•VFB 反馈电压 1.2V(±2%)
•内置 15mΩ,10A,15V MOSFET
•关机耗电流最大 1μA
•过温保护 150℃
•内置软启动
•可调整过电流保护 2A~10A
•封装 SOP-8L(EP)
输入电压 | 输出参数 |
3V | ≤12V 15W |
5V | ≤12V 17W |
7V | ≤12V 20W |
9V | ≤12V 30W |
12V | ≤12V 15W |
示例:
•多口充电设备:用FP6296给电池升压给多路USB口供电
•便携电动工具:用FP6296给电池升压5V-12V驱动30W以内负载
•美容仪:用FP6296给电池升压5V-12V驱动30W以内电机
•无线充:用FP6296给电池升压9V-12V给手机充电

输入3V输出12V1A,重载开关机,测试瞬态响应。

FP6296内置内置 15mΩ/10A/15V MOSFET,能做大功率高转换效率,采用SOP-8(EP)封装提高散热,外围简单,有良好的瞬态响应,适用于各种直流供电产品,适合锂电池升压输出。
上一篇:计算机主板常用维护方法