时间:2022-07-02 09:56
人气:
作者:admin
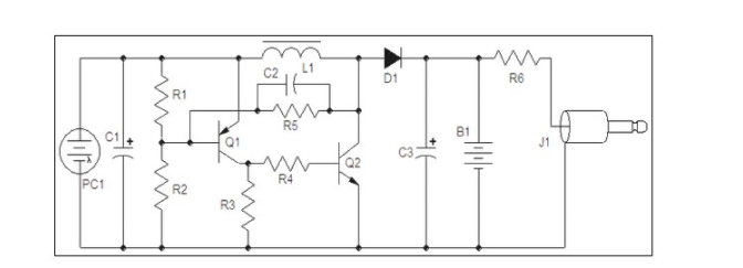
这是太阳能手机电池充电器的示意图。该电路设计用于从较低电压的电源为电池充电。不要用它给电池充电的电压与太阳能电池板产生的电压相同或更低。为了电路的正常运行,必然需要电池。不同型号的手机对充电有不同的要求,这个电路不一定适用于所有的手机。
零件清单:
R1:1.5 K
R2:3.9K
R3:10K
R4:180
R5:4.7K
R6:热敏电阻 10PTC
PC1 : 3V 太阳能电池从电池灯 Landscape
C1 : 22uF/16V
C2 : 100pF
C3 : 10uF/16V
L1 : 50-300 uH 扼流圈
D1 : 1N5818 肖特基二极管
Q1 : 2N4403 , 或等效
Q2 : 2N4401 , 或等效
B1 :镍镉电池,6V 带保险丝
