电子发烧友网报道(文/李诚)随着
智能手机的快速发展,
手机续航和充电体验成为了手机厂商和消费者首要关注的问题。在手机充电领域中
氮化镓的应用最为广泛,也是被消费者最为熟知的一种产品。其实碳化硅快充设备也是有的,只不过大多分布在
汽车电子和工业领域,再加上设计成本以及多方面的因素所制约,导致碳化硅在消费类的应用中的普及率不及氮化镓。
碳化硅与氮化镓一样,同属于第三代化合物,是大功率设备的关键性材料。碳化硅材料具有禁带宽度大、导通电阻低、开关频率高等
电气特性。
在大功率设备中碳化硅禁带宽度大的特性能够承受住更高的电压和温度,这也就意味着碳化硅能够比硅基材料承受住更高的功率;在导通电阻方面,碳化硅的导通电阻也比硅基材料更低,可以有效降低设备在运行过程中出现过热的情况,避免功率损耗过高,提高电能利用率;在开关频率方面,碳化硅与氮化镓的开关频率都相对较高,在充电器设计中,开关频率的大小与变压器的体积是相互挂钩的,较高的开关频率可使得变压器的线圈匝数、横截面积尽可能地做到小型化,这也是为什么氮化镓被大功率快充广泛使用的原因之一。
新春首秀,派恩杰碳化硅65W PD快充方案
2月7日,专注于碳化硅与氮化镓功率器件设计及方案的国产厂商派恩杰推出了新一代基于碳化硅应用的65W PD快充解决方案,也是派恩杰首次将碳化硅技术成功导入消费类快充解决方案中。

图源:派恩杰
上图为派恩杰65W PD快充方案的Demo,在该设计方案中主要采用了派恩杰的碳化硅
MOSFET P3M06300D8作为功率开关管提升系统的整体效率。
P3M06300D8是一款耐压值为650V N沟道的增强型SiC MOSFET,该MOSFET具有高频、低导通电阻、小栅极电荷的电气特性。导通电阻为300mΩ,栅极电荷为2.75nC,在场效应管中栅极电荷的值对
元器件的开关性能具有较大的影响。举个例子,当
电流为100mA时,栅极电荷为100nC的MOSFET充满或放尽所需的时间为1us,栅极电荷为20nC的MOSFET所需时间为200ns。这也就意味着P3M06300D8能够在27.5ns内完成一次导通或者关断的操作,这也是该快充方案小型化的关键因数之一。

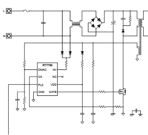
图源:
Richtek
在该方案中初级侧的
控制器采用的是立锜
科技(Richtek)的RT7790 PWM控制器对电路进行控制,并形成一个可
编程的
USB PD快充方案。RT7790 内部集成了双向控制逻辑,可通过脉冲变压器向次极端控制器发送零电压开关的脉冲
信号,也可以接收由次级端反馈回来的脉冲信号,零电压开关的功能能够给系统带来更高转换效率的同时,并降低MOSFET的发热量。在该方案中,RT7790 PWM控制器可以直接对P3M06300D8 MOSFET进行驱动,无需在电路中进行额外的驱动设计,实现了简化
电路设计,加快终端产品上市的目的。

图源:派恩杰
上图为该65W PD快充方案在110V
ac和220Vac两种工作电压上的效率变化曲线。通过观察发现,该方案在工作电压为110Vac时,系统效率均保持在91%以上。工作电压为200Vac时,系统效率达到峰值,接近94%。
据悉,该方案结合了碳化硅在
开关电源领域的各项优势,Demo的功率密度达到了1.98W/cm
3,与其他基于氮化镓快充方案的1.1~1.3W/cm
3相比高出了不少。
值得一提的是,派恩杰在这款碳化硅MOSFET上进行了多方面的优化,并将产品的售价控制到了与120mohm~140mohm的硅基MOSFET相近的价格。毕竟碳化硅之所以在消费类产品中未能快速普及的原因之一就是成本的问题,该方案的推出有望加速碳化硅在消费类市场的渗透。
首款引入碳化硅技术的倍思120W快充
谈到碳化硅在快充领域的应用,不得不提一下倍思这一终端厂商在该领域的成就,2020年,倍思就已经成功将碳化硅技术导入到快充应用中,并首发了氮化镓+碳化硅的120W快充充电器。
图源:倍思
倍思此前发布的这款120W快充充电器结合了碳化硅与氮化镓在
电力电子领域的优势,成功地将充电器的发热量与体积降至较低的水平,并提高了系统的转换效率。
该充电器采用了
PFC+LLC的
电源架构,PFC电路部分采用的是
安森美的NCP1616A1 PFC控制器,PFC开关管采用的是纳微的NV6127氮化镓MOSFET,PFC升压的整流电路采用的是Alpha power的碳化硅
二极管ACD06PS065。半桥LLC电路由安森美的NCP13992 PWM控制器和纳微的NV6115氮化镓MOSFET构成。
经测量,该充电器的长度为94.17mm,宽度为55.56毫米,厚度为30.11mm,体积约为150cm
3,功率密度为0.76W/cm
3,由于这是倍思的早期产品,所以在功率密度方面与现在的产品存在着些许差距,并且价格也相对较高。
结语
成本一直是碳化硅进入消费类市场的关键,如今派恩杰推出的这款低成本的碳化硅产品,有望成为碳化硅进军消费类市场的敲门砖,加速碳化硅在消费类市场的普及,引领手机快充的发展潮流。