时间:2021-08-14 09:41
人气:
作者:admin
乐得瑞推出LDR6023C-应用TYPE-C手机蓝牙领夹式麦克风方案,支持手机边充电边传输数据!
随着互联网时代的迅速崛起,如今直播的主播越来越多,传统的耳机式直播渐渐被淘汰,取而代之的是无线传输,今天这篇文章就来讲一下无线麦克风加Type-c快充中的快速充电是怎么实现的。
自从2013年USB-IF组织发布USB Type-C标准,2014年乐视发布第一款USB Type-C接口的手机,USB-C接口的普及变成一种不可逆转的趋势。
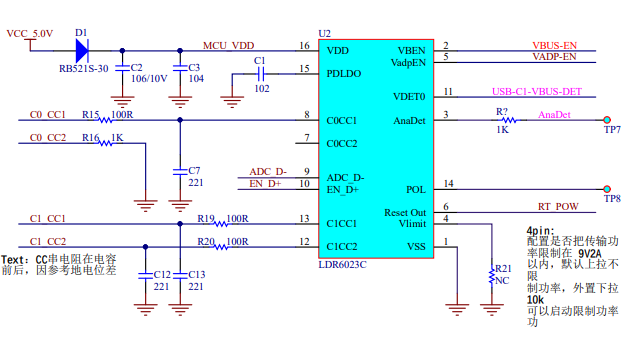
我们购买了亚马逊和淘宝上的多种边听边充转接器机进行拆解和学习后发现。里面都有一颗相同的USB PD控制芯片LDR6023C,通过咨询了深圳市乐得瑞科技有限公司,获得了这颗芯片的开发资料及原厂联系方式。可以看到这颗芯片是这样的

芯片采用SSOP16的封装,体积小,特别适用于小板框布局。
LDR6023C SSOP16 是乐得瑞科技针对 USB Type-C 标准中的 Bridge 设备而开发的双 USB-C DRP接口 USB PD 通信芯片。具备 Power Negotiation 数据包透传功能,切换 Data Role 功能,以及通过 VDM 协商让智能设备进入 ALT MODE 的功能,并针对各大手机品牌的 USB-C 接口兼容性进行了特别优化,适合于手机音频转接器应用场景。

方案特点
支持 USB PD 2.0,兼容 USB PD 3.0快充
支持 QC2.0,兼容 QC3.0快充
透传适配器与智能设备(电脑,平板,手机)之间的 PDO 及 REQUEST 协商
自动进行 DR_SWAP 转为 UFP 模式
提供外设复位控制功能,为外设提供复位信号
应用
USB TYPE-C 音频转接器
USB Type-C HUB
USB Type-c 直播声卡
USB TYPEC无线(蓝牙)领夹式麦克风
USB TYPE-C蓝牙发射器
总结:
此款USB-C手机蓝牙音频发射器具有体积小,功能全面,方便携带等特点,采用主流额USB-C接口,并且可搭配USB-A to USB-C线,兼容USB-A接口设备。电路方案采用了高通HiFi蓝牙方案,音频效果好,连接和传输稳定;并采用乐得瑞LDR6023C作为USB PD充电识别芯片,拥有优秀的兼容性,能够兼容大部分手机兼容性问题,可以同时完成音频发射和充电之间的数据交互,解决了传统蓝牙发射器的痛点。
责任编辑:tzh