时间:2020-10-30 12:30
人气:
作者:admin
国产笔记本,目前除了华为有发布国产笔记本外,似乎没有其他品牌了,不过最近有爆料比亚迪发布了纯国产笔记本,CPU、GPU、操作系统等均为国产,那么其性能如何呢?
这款笔记本的外壳用到了比亚迪自研的PMH(纳米注塑)技术,它可以让塑料和金属无缝粘合。
CPU
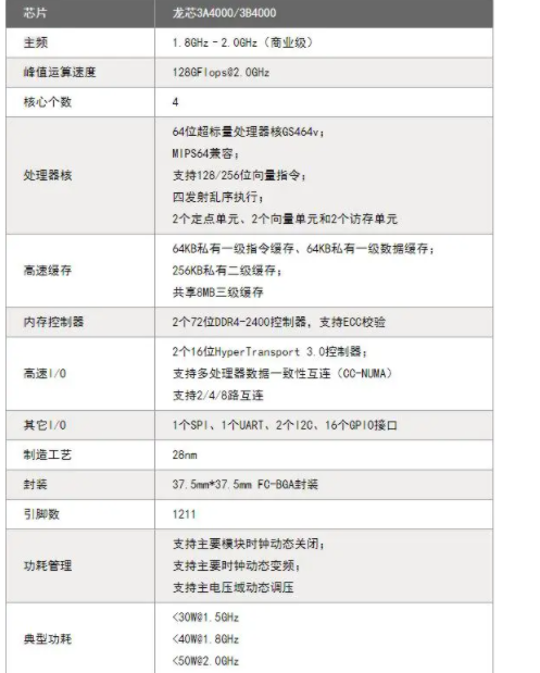
这款笔记本用到了龙芯3A4000芯片,28nm制程,工作主频1.5GHz。
64KB私有一级指令缓存;
64KB私有一级数据缓存;
256KB私有二级缓存;
共享8MB三级缓存;
较上代3A3000相比3A4000性能提升100%。根据CPU性能测试工具SPEC CPU2006实际测试结果,龙芯3A4000的定点和浮点单核分值均超过20分。
龙梦主板上的龙芯3A4000实拍(由龙芯爱好者 Windows1809提供)
在安全方面,龙芯3A4000内集成了漏洞防范设计、硬件国密算法、安全可信模块与安全访问控制机制。笔记本拥有芯片级的安全防护。
主板的桥片为龙芯7A1000
这款处理器在去年12月24日发布,也许是得益于出色的微架构设计,虽然主频更低,但这款处理器的性能却反超了AMD在28纳米上的最后一款“挖掘机”。

值得一提的是,龙芯将在今年年底发布16nm的龙芯3号5000系列处理器,性能达主流水平。不知道这款处理器会不会推向民用。
GPU
这款笔记本用到了国产最“先进”的GPU之一——景嘉微JM7201。下面是这款GPU的参数。
工艺:28nm CMOS
时钟频率:内核时钟频率最大1200MHz,支持动态调频
显存频率:最高支持1066MHz
主机接口:支持PCIE2.0 X8 X4 X2 X1
显存容量:支持64位宽DDR3存储器,最大支持4GB容量
渲染能力:含4条渲染流水线,1200MHz时,像素填充率为4.8Gpixels/s,纹理填充率9.6GT/s
高清解码:支持H.264、VC-1、VP8、MPEG2和MPEG4硬件解码
显示输出:支持4路独立显示输出,支持两路HDMI,一路VGA,一路LVDS;
功耗:桌面应用典型功耗10W-15W/低功耗状态小于5W
工作温度: 0℃~70℃
封装:FCBGA 628脚
尺寸:23mm x 23mm
CPU和GPU的性能应对文字办公还是没问题的。和CPU相比这款笔记本的GPU要落后一些,虽然CPU也不是十分出色。
操作系统
比亚迪龙芯笔记本电脑支持龙芯操作系统、麒麟OS、UOS MIPS版本多个桌面操作系统。
除了华为和这款笔记本,目前国产笔记本还没有搭载国产操作系统。
其它硬件
电脑配置了8GB DDR4内存和256GB SSD,电池容量为65Wh。
接口方面:2个USB3.0、1个Type-C、HDMI、3.5mm音频口。
不过,这款笔记本作为民用消费级的可能性不大,可能用于行业或者政府部门。
编辑:hfy