时间:2019-12-30 16:38
人气:
作者:admin
谈到便携式设备,电源适配器一直是个麻烦。它们的大小、能效水平和功率输出不足在某种程度上削弱了它们所支持的设备外形的持续减小,从而影响了可携性。
现在,USB供电(PD)通过单一电缆提供达100 W的电力和数据传输能力。这一便利代表USB PD正在成为中小型设备首选的充电方式。然而,实施USB PD的一个挑战,是以更高的功率水平提供不同的输出电压,以满足人们迫切需要的快速充电,同时也不会最终用一个能效低、成本高和笨重的适配器。
使用宽禁带半导体,如氮化镓(GaN)功率器件,是提高适配器能效和缩小适配器大小的一种潜在方法,但这是该领域的一项新兴技术,而且目前相对昂贵。作为另一种选择,在拓扑方面的进步,如有源钳位反激,使用标准的超级结MOSFET,支持设计人员能基于已证实的技术,同时还推进适配器设计。
我们生活在一个越来越频繁移动的世界,我们随身携带智能手机、笔记本电脑和平板电脑等多种设备,以及越来越多的可穿戴设备,用于健康监测和其他应用。制造商投入了大量研发资金,以满足消费者的需求,包括增加的功能和缩小的尺寸/增加的便携性。
当我们旅行时,我们开始意识到,虽然制造商在设备本身的小型化方面取得了巨大的进步,但所需的电源适配器/充电器却有些落后,与设备相比可能比较笨重。这一点在旅行时尤为明显,常常需要多个充电器来满足不同设备的电压和连接器要求。
显然,需要某种形式的标准化,以使充电具有共同性,从而减少必须携带的充电器数量,以及减少每年丢弃的大量充电器所造成的电子废物。
USB 1.1额定功率为2.5 W(5V,500 mA),USB 3.0将其提高到4.5 W(5V,900 mA),但这种功率能力仅适用于小型设备,如智能手机。USB PD规范于2012年由USB Promoters Group发布,支持达100 W的电力传输,从而支持为更大的设备如笔记本电脑和显示器供电和为移动设备更快地充电。改变输出电压的能力也增加了它的通用性。有许多内置于标准的精密功能,包括双向供电(支持为电缆任意一端的设备供电),和支持同时在同一电缆上传输数据和电力的快速角色交换。
当USB PD被首次发布时,它基于六个电源配置文件,这些配置文件定义了可传输的电压和电流。然而,USB PD 2.0删除了配置文件,并支持采用一种更灵活的方法,使得电源可以支持从0.5 W到100 W的任何要求。
虽然USB PD提供的灵活性可能会减少所需的充电器数,但并不一定会减少单个充电器的大小,这给设计人员带来了挑战。电源适配器不仅必须与USB PD兼容,还必须以合理的成本增加功率密度。
实现这一目标的途径已经相当成熟,电源工程师直觉地意识到,提高效率是实现更高功率密度的关键。更高效的设计产生较少的余热,说明可通过更小的表面积来实现必要的耗散。为了提高能效,工程师们寻求高效的拓扑和改进的器件,特别是关键的开关器件。如果这些开关器件具有较低的动态损耗,则可以提高开关频率,从而减小如磁性器件等笨重器件的尺寸。
目前重点关注的一个领域是宽禁带器件,如氮化镓(GaN)FET,在低损耗、高温工作和快速开关频率方面提供许多优势。但这些设备仍然较新和相对昂贵。此外,它们还未经长期使用证实,因此,若要实现相当的结果,工程师们更愿意依赖经过试验和测试的硅基技术。
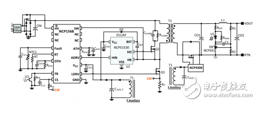
一种新兴的解决现代电源适配器需求的拓扑结构是有源钳位反激 (ACF)。这使用可变频率,使零电压开关(ZVS)的超级结(SJ)FET跨越多个负载和线性条件。这采用安森美半导体新的NCP1568 AC-DC ACF脉宽调制(PWM)集成电路(IC)实现。将这一新器件与新的NCP51530高性能2A、700 V半桥驱动器结合,为工程师提供一个平台,为今后的电源适配器设计奠定基础。

图1:NCP1568 ACF控制器
NCP1568作为控制器,提供智能的电源系统,能实现超高密度和高能效的电源设计。与ACF一样,控制器在非连续导通模式(DCM)下工作,提高轻载条件下的能效,同时待机功耗仅30 mW,使设计人员能够达到符合现代能效规范的要求,包括欧盟CoC Tier 2。该设计针对实施USB PD而优化,同时需要尽可能最少的外部电路。
工作频率从100千赫到1兆赫,使设计人员可缩小磁性器件尺寸,功率密度是传统的反激设计的两倍。该方案采用SJ FET,峰值能效达93.5%,工作频率达400 kHz。NCP1568还可与eGaN FET一起使用,以提高开关频率,从而更进一步提高功率密度。
NCP1568提供智能和控制,NCP51530是集成的高、低边驱动器,在达700 V的电压提供两个N沟道功率MOSFET的高效功率开关,从而在紧凑的空间实现高性能的电源方案。NCP51530适用于具有较短传播延迟以及快速上升和下降时间的高频工作。传输延迟(5ns)的严格匹配有助于提高所有应用的能效。
图2:60 W超高密度演示板
小结
USB PD规范很大程度上解决了许多挑战,这些挑战导致了今天使用的许多便携式设备需要大量不同的适配器。这精简将使设计人员转向专注于使这些适配器更小和更高效,防止它们的大小抵消在使便携式设备更便携方面的巨大改进。
虽然想要转向宽禁带技术如GaN,以应对功率密度挑战,但许多人认为,在可靠性至关重要的领域,这是有风险的,主要原因是GaN仍然相对较新,而且尚未得到证实。
安森美半导体将NCP1568和NCP51530搭配,通过结合一个高能效的拓扑(ACF)和减小器件大小的高频工作,满足当前市场的需求。虽然这些优势是通过可靠的和已证实的硅基超级结FET实现的,但只要成熟,该方案也兼容GaN器件。
高性能和经验证的技术的结合使得许多设计人员能够消除便携式设备的充电烦恼。