时间:2019-04-04 17:00
人气:
作者:admin
智能手机如何提升夜晚拍照能力呢?不少手机厂商会使用超级夜景功能来让手机的夜拍能力更出色,而且经过证明,超级夜景受到了众多用户的喜爱。近日,魅族16系列也正式升级超级夜景功能,大幅提升了相机夜景拍照成像素质。

魅族16系列升级超级夜景
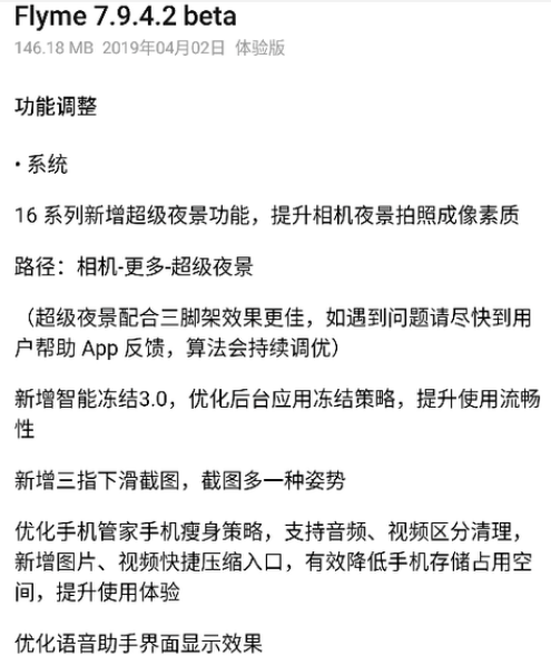
用户可以通过系统升级将系统版本升级为最新即可体验到超级夜景功能,具体使用方法是相机-更多-超级夜景。魅族官方建议,超级夜景配合三脚架效果更好,如果在使用过程中遇到任何问题还可以到用户帮助APP进行反馈,超级夜景算法会持续优化,拍摄效果也会持续进步。对此小编也为手里的魅族16X进行了新版本的升级,第一时间体验了超级夜景功能,大家可以看下升级后的拍摄样张。
魅族16X超级夜景样张
此次升级除了升级超级夜景之外,还新增了智能冻结3.0,进一步优化了后台应用冻结策略,提升了使用流畅性。新增三指下滑截屏,截图姿势更多样。优化手机管家手机瘦身策略,支持音频、视频区分清理,新增图片、视频快捷压缩入口,有效降低了手机存储占用空间,提升使用体验。