时间:2018-09-11 16:01
人气:
作者:admin
AGV想要自主行走主要是解决“在哪里?”、“要去哪?”、“怎么去?”这三个问题。“在哪里?”是定位的问题,“要去哪?”是路径规划的问题,“怎么去?”是导航的问题,解决了这三个问题也就基本上解决了agv自由行走的问题。
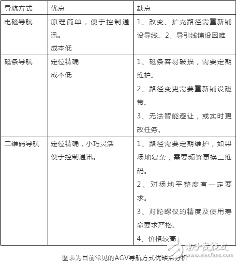
定位和导航一般是相辅相成,传统的定位导航方式(电磁导航、磁条导航)的优缺点如下方图表所示,这些方案的优点和局限性都很明显。稍微灵活点的导航定位方案运用二维码、反光板等,人工预设一些特征来定位,比较典型的例子是Amazon的Kiva。
Amazon的Kiva

■SLAM(同步定位与地图构建)算法在AGV小车中的使用
目前,AGV厂家运用的最先进的导航方式是激光雷达+SLAM的定位导航技术。
SLAM表示在不具备周围环境信息的前提下,让移动机器人在运动过程中根据自身携带的传感器和对周围环境的感知进行自身定位,同时增量式构建周围环境地图。SLAM可以提高移动机器人自主能力和环境适应能力,实现在未知环境中进行自主定位和导航。SLAM运用在AGV物流小车上,可以不用预先铺设任何轨道,方便工厂生产线的升级改造和导航路线的变更,实时避障,环境适应能力强,更好地实现多AGV小车的协调控制。
■激光雷达在AGV小车中的使用
SLAM中可以进行环境信息感知的主要传感器有激光雷达、摄像头等。其中,基于激光雷达的AGV小车自主定位与建图的方法,由于其测量精度高探测距离远,且不易受外界环境的干扰,是最适合AGV小车SLAM定位和建图的传感器。
N301导航型激光雷达
镭神智能的激光雷达探测距离远,最远可达200米,测量精度高,可以很好的被用于地图构建,在AGV小车的自主定位与导航中应用十分广泛。
WXX0XAGV防撞激光雷达
WXX0X是一系列用于室内设备防撞及智能区域检测的产品,此系列产品非常适用于AGV、RGV、机器人等。此系列产品可以通过4个开关量输入信号组合选取15组区域组(FieldSet)中的任一个作为当前工作区域组,适应复杂多变的应用环境,还可以输出点云数据。
■镭神激光雷达+SLAM算法可实现的五大功能
<1>激光雷达为主传感器的SLAM地图构建
激光雷达可以在探测范围内进行360°二维或三维扫描,产生数据信息。SLAM可根据激光雷达提供的数据信息构建周边环境地图并计算自身所在的位置。激光雷达比其他传感器的优势在于能更高精度的测出障碍点的角度和距离,方便定位导航和地图构建。
<2>依据地图和场景应用模式下的路径规划学习
AGV小车在已建好的地图中行驶,边行驶边记忆,学习新的路径,存储已学习的路径,在相同场景下,智能选出最佳路径完成工作任务。
<3>根据既定学习路径及工作模式命令进行自由路线巡航
根据需要完成的工作,自由切换最佳路径。
<4>利用防撞激光雷达实现运动过程中的智能多级避障保护
在自由路线巡航过程中,激光雷达会持续对周围环境进行扫描。当发现动态的物体或未知障碍时,局部规划器根据这些扫描到的局部信息,确定短期内的运动。当避障行为的优先级高于沿原路径前进时,局部规划器就能够通过竞争获得执行系统的控制权,使得AGV按照局部规划结果运动。完成对当前障碍物的躲避行为后,全局规划器再次取得执行系统的控制权,使得AGV重新回到全局规划路径上,继续按着已学习的路径运动。可根据需要设置预警区,减速区与停止行驶区,达到智能多级避障的目的。
<5>驱动轮和AGV车体不同轴下保持稳定运动控制技术
由于底盘运动与AGV车身位姿异步,故需要在底盘与车身连接轴外加编码器,以用来同步两者运动调节。