时间:2015-03-24 14:30
人气:
作者:admin
2014年5月“中国化学与物理电源行业协会”正式发布并实施《USB接口类移动电源标准》,标志了移动电源行业从以往无序状态进入了产业界诚信自律、规范经营的阶段。
行业标准已经出来,但随之衍生的问题也出来了。除了移动电源厂家必须有的社会责任心外,要在目前竞争激烈的商业环境下保持一定利润,厂家们能否做出符合标准的移动电源产品呢?
其实在价格竞争激烈的移动电源行业里,产品功能是相当繁多的,如各种安全保护、快速充电、转换效率高、同步大电流的充放电、五花八门的电量显示方式、精准的电量计量、高精度的充放电、智能充电、可扩展性等,这使得传统的模拟电源电路设计方式已经完全无法满足设计人员的需求,工程师们需要全新的芯片解决方案才能在有限成本里设计完成符合标准的产品。易能微电子在全球第一次实现了写软件的电源芯片,外围无需MCU,可以在3天内为客户设计出满足任意要求的移动电源芯片和电路板,为工程师们提供全新的方案设计利器。
不可否认,在以MCU工程师占技术主力的环境下,软件多合一方案是当前移动电源设计技术的主流。不过连一些世界顶级MCU厂商也承认,用8位MCU设计的PWM驱动能力有效,无法驱动MOS输出2.5A以上大电流。

表1:易能方案与业界主流技术方案的对照表
实践是检验真理的唯一标准,业界主要评测机构的大量实测数据表明,易能方案的所有数据都已经超过《USB接口类移动电源标准》里在电性能方面所提出的标准,远远领先于其他方案,树立了移动电源行业的最高标准(参见表一)。

表2 《USB接口类移动电源标准》电性能测试标准的数据比较结果
易能推出的单芯片移动电源SOC芯片:EDP2339(内置MOS管、2A充2A放),实测移动电源2A放电效率可达93%,而芯片温度也只有70℃。EDP2339是业界效率最高的内置MOS单芯片移动电源IC,外围无需MCU或MOS管,可以为客户提供3天快速设计服务。

图1:EDP2339放电效率图
易能的另一款旗舰级移动电源SOC芯片:EDP2046(外置MOS、2A充3A放),实测移动电源3A放电效率可达94.7%,而芯片温度也只有70度。EDP2046是业界效率最高的外置MOS单芯片移动电源IC,外围无需MCU,可以为客户提供3天快速设计服务。
接下来笔者将从采用EDP2339的某款移动电源的实际应用出发,来具体阐述易能方案的优势特点(注:以下各项阈值均可以通过软件调整):
一、 充电过程
当插入适配器超过5毫秒,系统进入充电模式。如电池电压小于3V,此时时的充电电流设定在250mA进行充电,称为涓流阶段。当电池电压超过3V时进入恒流充电阶段,以2A电流给电池充电。当电池电压达到4.2V时,进入恒压充电阶段。此外,为了应对目前有些智能机的快充模式,通过使用易能芯片专用软件也能够快速完成提升充电电压或电流的设计要求。电池充满电压可以任意设置。
二、适配器自适应
芯片可以根据适配器电压自动动态调整充电电流,让适配器工作在稳定状态,防止适配器输出电流过大。
三、放电过程
可以支持手机即插即用,可以支持限制功率模式,空载检测电流可以任意设置,输出电压可以任意设置,放电效率业界最高。
四、同充同放
移动电源在同时接入负载和适配器时,芯片根据负载功率需求来智能分配电流,同时给负载和移动电源充电。
五、业界最全的保护功能
易能芯片的快速纯硬件保护都是纳秒级的,而基于MCU的方案由于频率和指令流水的限制,通常在十几毫秒,因此可轻松实现多达12重纯硬件快速保护。
1) 过温保护模式:芯片内部集成过温保护电路,用于检测芯片内部温度,保护芯片工作。当芯片温度超过145度时,芯片内部保护电路将环路关闭,待芯片降温到低于120度,环路才能再次工作。
2) 电池过压保护:系统实时对电池电压进行检测,当检测到电池电压超过4.4V,判定为电池过压,停止对电池的任何操作。
3) 芯片集成的频率可调PWM也可轻松实现4种过流保护机制。比如,正向电流检测在PWM储能管开启后80ns后开始检测,当电池的电流超过保护电流阈值时, PWM储能管被关闭,在整个PWM周期内不再开启,等到下个PWM周期才重新开启。反向向电流检测在PWM整流管开启后80纳秒后开始检测,当电池的反向电流超过保护电流阈值时, PWM整流管被关闭,在整个PWM周期内不再开启,等到下个PWM周期才重新开启。
4) 放电输出欠压/过压/过流保护:放电状态下,当输出电压高于6V时,系统判定为输出过压,系统关闭环路,2秒后再次检测输出电压。如果恢复正常,则继续放电,否则重复上述过程。放电状态下,输出电流达到限流值时, 系统降低输出电压, 从而达到恒功率输出, 且输出限流可调。 当输出电压小于4.25V时,系统判定为输出欠压,则系统环路关闭,待输出电压大于4.6V继续放电。
5) 放电输出短路保护:放电状态下, 当发生短路, 系统在1us 内关闭输出; 当拔掉负载后再次按 PB 键,回到正常放电状态。
六、认证
易能芯片方案可以非常轻松通过CE、FCC和MFI等认证。

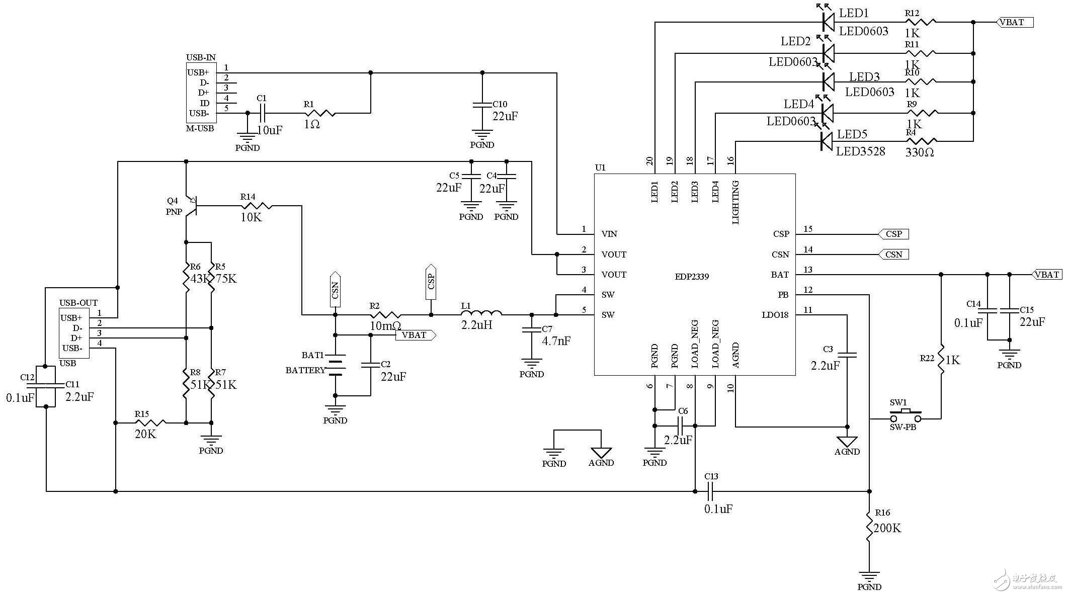
图1:基于EDP2339移动电源方案原理图
目前在强制国标还未推出的情况下,整个产业界和消费者都在呼唤“业界良心”来促进移动电源行业的良性健康发展,因此只有严格的标准才能制造出安全的移动电源。易能微电子始终秉承严于律己、精益求精的职业态度为广大用户提供最高品质的移动电源解决方案。
---------------------------
更多电源技术热文可关注电子发烧友网最新出炉的2月份《电源技术特刊》
上一篇:无线充电:不谈标准,共建生态系统