时间:2014-10-14 17:22
人气:
作者:admin
随着手机的屏幕越来越大,处理器的性能越来越强并升级多核。为保证续航,手机的电池容量也变大,这样造成充电时间不可避免的变长。如何缩短充电时间已成为手机应用的一大瓶颈。相继出现基于不同厂商的快速充电解决方案,能够短暂的时间内有效提升充电效率。 点击了解>>车载多功能快速充电器方案,兼容所有安卓快充手机机型。
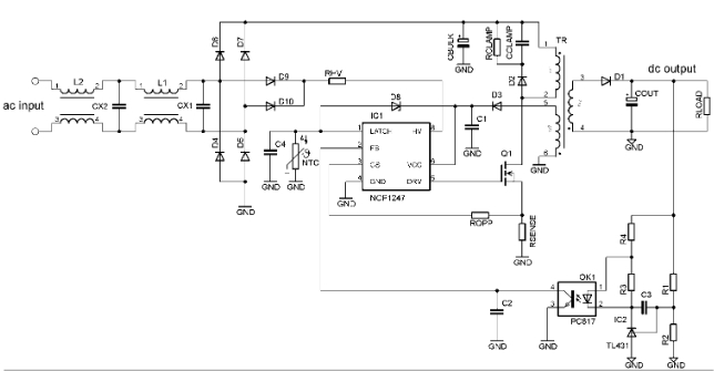
1. 方案框图
图示 On Semi方案框图
2.方案特点
· 通过频率反走和跳周期模式,减少待机功耗
· 可通过光耦触发低功耗关闭模式
· 无损过功率补偿
· 基于定时器的过功率保护
· 输出短路保护
· 动态自供电的高压启动
· 欠压监测功能
· 有源 X2 电容放电
· 严重故障时闩锁
· 自动恢复或闩锁选择的过流保护
· 空载待机能耗 < 30 mW
· 可调功率过载保护
3.本解决方案主要芯片:
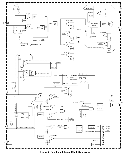
NCP1247是一个新的具有动态自供电功能的固定频率电流模式PWM控制器。

NCP1247应用实例框图

NCP1247内部结构框图
详细资料:NCP1247:固定频率电流模式控制器,用于反激式转换器
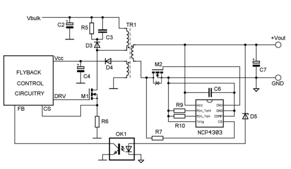
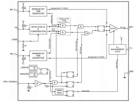
NCP4303A / B是一个全功能的控制器和驱动器适合于开关电源电路,实现同步整流。

NCP4303应用实例框图

NCP4303内部结构框图
详细资料:NCP4303:开关电源通用同步整流驱动器
4.On Semi方案照片
