时间:2014-07-07 19:37
人气:
作者:admin
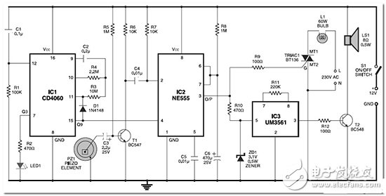
这是一个快门保护电路,它具有灵敏的振动传感器,压电传感器。该电路是专为网点,以捍卫对盗窃。它可以识别任何机械或声波振动,在其区域内,当有人试图打破快门,瞬间打开一盏灯,并发出警报报警。一个15分钟的时间延迟后开关,使人们有可能出口或店主关闭快门足够的时间。
前端电路进行设计了各地知名的二进制定时器计数器 CD4060(IC1)集成电路生产余下的电路切换的时间延迟15分钟。15 分钟后,电阻R3和R4和电容C2将九方输出高。二极管D1抑制时钟输入(引脚11),以维持输出高,直到电源被关闭。LED1的闪烁,标志着IC1的振荡。
利用从IC1的高输出,使IC2的复位引脚,使其能够自由运作。晶体管T1放大压电传感器信号,触发单稳态IC2的。一个共同的压电元件作为一个小电容和弯曲自由反应的机械振动,使IC2的输出为前缀的一段时间,直到高的工作是有偏见的晶体管T1的基础。
在待机模式下,报警电路构造接近IC3的住宿无效,因为它不获取当前。时序部分R8和C6产生三个时期的高IC2的输出分钟。
当任何机械振动甚至轻微的运动所产生的影响的压电元件,触发器IC2的引脚2暂时改变其条件和IC2的输出会高。这会触发可控硅1和报警电路激活。双向可控硅BT136完成激活通过电阻R9门灯电路。ICUM3561(IC4的)产生模拟警笛作为其振荡控制电阻与R11的音色。集成电路音的产生提供了稳定的3.1V直流稳压二极管 ZD1的。
兴建这条快门后卫电路上通用电路板和括在一个适当的,防震盒,利用单核心的屏蔽线连接压电元件对电路。周围的压电元件的罚款?? 胶水一个圆形橡胶垫圈,并附上使用洗衣机面临的框架,以确保压电元件是多才多艺感受到震动的快门帧。将灯和音箱的外侧和箱内剩余部分。考虑,可控硅应用电路,在PCB的最高分,很可能会在电源致命的潜力。所以,这真的建议不要触摸电路的任何部分,而尝试。
