时间:2014-10-16 15:04
人气:
作者:admin
随着手机的屏幕越来越大,处理器的性能越来越强并升级多核。为保证续航,手机的电池容量也变大,这样造成充电时间不可避免的变长。如何缩短充电时间已成为手机应用的一大瓶颈。相继出现基于不同厂商的快速充电解决方案,能够短暂的时间内有效提升充电效率。
1.方案框图

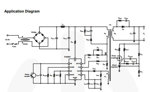
Fairchild方案框图
2.方案特点
· 输出短路保护
· 毫瓦节省技术提供超低的待机功耗,很容易满足“能源之星 V5.0”
· 恒压控制时,根据输入电压,有两段固定的 PWM 工作频率 140kHz/85kHz
· 高压启动
· 断续和连续工作模式实现恒流控制,无需次级反馈电路
· 在连续工作模式有较高的功率密度和转换效率
· 调频减少 EMI 噪声
3.本解决方案主要器件:
FAN501 − 用于充电器应用的离线 DCM/CCM 反激式 PWM 控制器
此先进的 PWM 控制器 FAN501 简化了要求对输出进行恒流调节的隔离电源的设计。 利用变压器初级端的信息,并通过内部补偿电路进行控制,去除输出电流检测损耗,消除外部 CC 控制电路,从而精确估计输出电流。 具有极低工作电流 (250 µA) 的间歇模式可最大化轻载效率,因此符合世界范围内待机模式效率指导准则。
产品特性
1)WSaver® 技术提供能量之星 5 星级 (30 mW) 的超低待机功耗
2)在非连续导通模式 (DCM) 和连续导通模式 (CCM) 下,无需次级端反馈电路即可实现恒流 (CC) 控制
3)双频率功能根据输入电压改变开关频率 (140 kHz/85 kHz),从而最大化变压器利用率并提高效率
4)在典型的 10 W 到 15 W 紧凑型充电器应用中,CCM 模式运行中具有较高的功率密度和转换效率
5)抖频可降低 EMI 噪声
6)高压启动
7)通过外部电阻调整实现恒流调节,从而精确限制最大输出功率
8)通过斜坡补偿实现峰值电流模式控制,从而避免次谐波振荡
9)通过外部 NTC 电阻实现闩锁模式下的可编程过温保护
10)VS过压保护(闩锁模式下),VS欠压保护(自重启模式下),VDD过压保护(自重启模式下)
11)采用 MLP 4X3 封装

FAN501应用框图

FAN501功能框图
详细资料:FAN501 − 用于充电器应用的离线 DCM/CCM 反激式 PWM 控制器
4.Fairchild方案照片

下一篇:没有了