全球最实用的IT互联网信息网站!
AI人工智能P2P分享&下载搜索网页发布信息网站地图
解密iPhone 6S A9处理器:双核如何轻松打败八核?
阅读全文2015-10-07
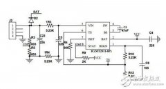
一种完整的单电感移动电源设计方案
阅读全文2015-10-02
国产手机出货大减25.4%步入‘寒冬’
阅读全文2015-09-29
实验告诉你升级IOS9之后,你的手机是变快了还是
iPhone 6s大卖受惠于A9芯片
传iPhone 7采用防水设计 抛弃全铝机身设计
华为代工谷歌Nexus 6p曝光:曲线进入美国市场
阅读全文2015-09-28
“小佳”智能音箱的读白—让爱归家
阅读全文2015-09-25
特斯拉搞10000mAh无人机 PK深圳几千家企业
小米或迟早推笔记本挑战苹果Mac业务
阅读全文2015-09-21
苹果2023年9月新品发布什么
华为明年或将推出鸿蒙PC版 想象一下或在
全国多地华为门店抢购Mate60 华为Mate60价格
iphone15最新官方消息颜色 iphone15pro颜色
CPU | 内存 | 硬盘 | 显卡 | 显示器 | 主板 | 电源 | 键鼠 | 网站地图
Copyright © 2025-2035 诺佳网 版权所有 备案号:赣ICP备2025066733号 本站资料均来源互联网收集整理,作品版权归作者所有,如果侵犯了您的版权,请跟我们联系。