时间:2023-12-31 14:48
人气:
作者:admin
惠斯通电桥(Wheatstone Bridge)是一种精确测量电阻的仪器,广泛应用于各种科学实验和工程领域。它的工作原理是利用四个电阻组成的电桥电路,通过调节其中一个或多个电阻值,使得电桥达到平衡状态,从而根据已知电阻值计算出待测电阻的值。
一、惠斯通电桥的工作原理
惠斯通电桥的工作原理是基于欧姆定律和基尔霍夫定律。当电桥中没有电流流过时,四个电阻之间的电压相等,即:
U1/R1 = U2/R2
当电桥中有电流流过时,根据基尔霍夫定律,电桥的任意一个节点处的电流之和等于零,即:
I1 + I2 = 0
其中,I1和I2分别是电桥的两个输入端(A和B)的电流。将这两个方程联立求解,可以得到:
Rx = R2 * R4 / (R1 + R2)
其中,Rx是待测电阻的值,R1、R2、R3和R4是电桥中的四个电阻。从这个公式可以看出,只要知道电桥中的三个已知电阻值,就可以精确地计算出待测电阻的值。
电路的拓扑图如下所示:

二、惠斯通电桥的结构组成
惠斯通电桥通常由四个电阻和一个检流计(或称为零位指示器)组成。这四个电阻分为两组,每组两个电阻,分别连接到电桥的两个输入端(A和B)。检流计则连接到电桥的一个对角线(C),用于检测电桥是否达到平衡状态。
在实际应用中,为了提高测量精度和稳定性,通常会使用高精度的电阻作为电桥中的四个电阻。此外,还可以通过添加电源、放大器等辅助设备,实现对电桥的自动控制和信号放大。
三、惠斯通电桥的分类
惠斯通电桥有4个电阻,且其中一个电阻未知并且电阻的变化和外界物理量的变化有关。在设计原理上,根据电阻变化的数量,又将惠斯通电桥分为单臂式,双臂式和全桥式。
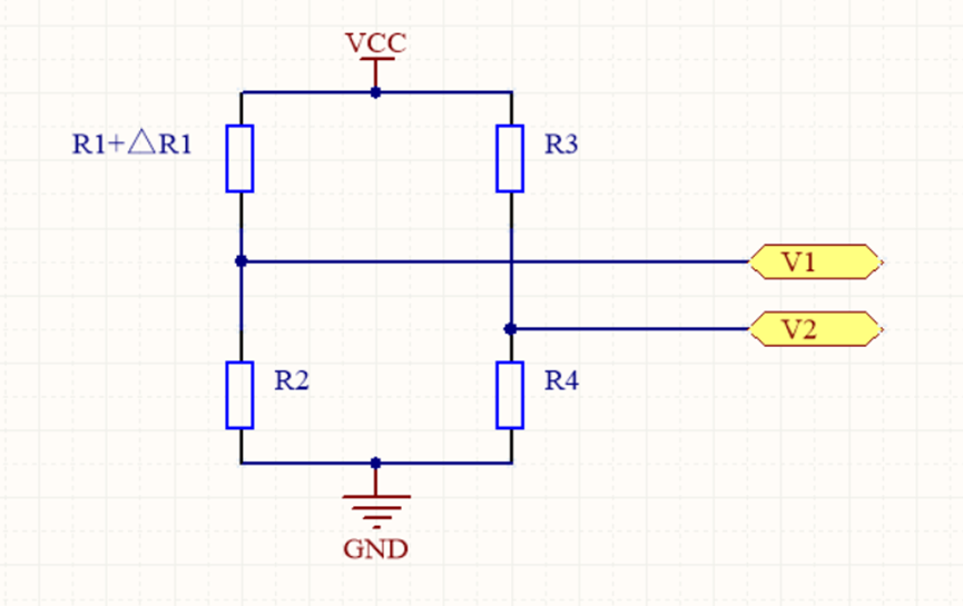
单臂式
单臂式惠斯通电桥意味着只有一个电阻发生变化,如下图中的R1,而其他三个电阻保持不变。如下所示。


同理可求V2,且上述电桥还满足R1=R2,R3=R4必须成立。

如果在设计时有

则输出电压的关系式可以化简为:

即输出电压大小和电源电压以及电阻R1的变化量有关。设计电路时使用确定的VCC给系统供电,那么输出电压只与电阻R1和其变化量有关。
双臂式
双桥臂意味着有两个电阻发生变化,类似于半桥。

双桥臂的电阻和单臂式的电阻一样,必须满足R1=R2,R3=R4,且在变化的两个电阻R1和R2中,还需要满足它们的变化量呈现负相关。即满足:

结合单臂式的推导公式 ,可以计算出双臂式的数学表达式如下:

双桥臂的输出电压也和电源VCC以及电阻R1本身及变化量有关。双臂式和单臂式相比,电压变化相差2倍,则可以判断出双臂式的电桥要比单臂式的灵敏度更高。
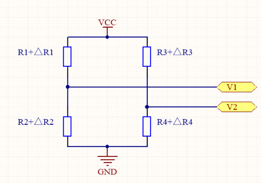
全臂式
全桥意味着惠斯通电桥中的四个电阻都要发生变化,且电阻之间的存在的关系如下图所示。

在全桥臂中,电阻需要满足的关系如下:R1=R2=R3=R4,且

相比单臂式和双臂式而言,对电阻的变化的要求更高。
同理可以推出数学关系式为:

全臂式相对双臂式电压相差2倍,和单臂式相差4倍,因此,灵敏度会更高。
四、惠斯通电桥的使用方法
使用惠斯通电桥测量电阻时,需要遵循以下步骤:
1.连接电桥:将四个电阻按照电桥电路图的要求连接起来,形成一个闭合的电路。同时,将检流计连接到电桥的一个对角线(C)。
2.调节电阻:通过调节电桥中的一个或多个电阻值,使得电桥达到平衡状态。此时,检流计的指示为零,表示电桥中的电流为零。
3.读取电阻值:根据已知电阻值和平衡状态下的电压关系,计算出待测电阻的值。具体计算公式为:
Rx = R2 * R4 / (R1 + R2)
五、惠斯通电桥的应用领域
由于惠斯通电桥具有测量精度高、稳定性好等优点,因此在各种科学实验和工程领域得到了广泛应用。以下是一些典型的应用场景:
1.实验室测量:在物理、化学、生物等实验室中,惠斯通电桥常用于测量各种材料的电阻、电容等参数。例如,在研究半导体材料的性能时,可以通过测量其电阻率来了解材料的导电性能;在研究电池的充放电过程时,可以通过测量电池内阻来了解电池的性能。
2.工业生产:在电子、电力、通信等工业领域,惠斯通电桥常用于测量各种电子元器件的参数。例如,在制造电容器时,可以通过测量电容值来保证产品质量;在制造变压器时,可以通过测量绕组电阻来保证产品性能。
3.计量校准:在计量学领域,惠斯通电桥常用于校准各种电阻表、电压表等测量仪器。通过使用高精度的惠斯通电桥作为标准源,可以确保测量仪器的准确性和可靠性。
4.环境监测:在环境监测领域,惠斯通电桥常用于测量土壤、水体等环境中的电阻率。通过分析电阻率的变化,可以了解环境的变化趋势,为环境保护提供科学依据。
总之,惠斯通电桥作为一种精确测量电阻的仪器,在各种科学实验和工程领域具有广泛的应用价值。通过深入了解其工作原理、结构组成、使用方法以及应用领域,可以更好地利用这一工具解决实际问题。