时间:2023-11-28 10:36
人气:
作者:admin
简介:本项目源自于嘉立创EDA仪器仪表训练营多功能测试笔项目,在原有功能的基础上增加了示波功能,可以方便的查看电路的波形状态。
1,项目说明
使用CW32F030C8T6作为主控,电池作为供电电源,0.96寸屏幕显示,可使用蓝牙与上位机通讯。使用模拟开关切换输入输出,输入电压范围0~+17v,输出0~+6v直流。
主要功能有:1,电压测量,阈值判断;2,pwm和直流输出;3,通断检测,阈值电阻可调;测量二极管导通电压;4,简单示波器功能。
2,主要功能
1:电压测量,阈值判断
支持0~+17v的输入,电压高于设定阈值时亮红灯,低于阈值时亮蓝灯,屏幕显示测量的电压。
2:pwm和直流输出
支持pwm直接输出,频率和占空比可调。pwm经过滤波后作为直流输出,直流输出电压为0~+6v。直流输出也作为比较器的参考电压,用于示波器的触发电平和测频。
3:通断检测,阈值电阻可调;测量二极管导通电压
使用LM1117GSF-ADJ作为电流源,电阻低于阈值视为导通,蜂鸣器响蓝灯亮。测量二极管时,屏幕显示导通电压。
4:简单示波器功能

示波器菜单说明:右边SC,SH,TR为控制菜单,下边中间3个位置为数据显示,两边单个字母为状态显示。
SC:选中SC时,按下中键,SC变为绿色高亮,此时上下键可控制波形在y轴上的缩放,左右键控制波形在x轴上的缩放,通过控制adc时钟频率来实现。
SH:选中SH时,可对波形的x轴和y轴进行移动。
TR:选中TR时,上下键设置触发电平,左键设置上升沿和下降沿触发,右键设置单次触发和多次触发。
3:电路说明
1:开机

开机:按下中键,PW_ON被拉低,Q1导通,BAT给降压芯片供电,主控芯片开机,连接PW_CT的引脚拉高,Q2导通,此时绿灯亮,可松开中键,开机完成。
关机:长按中键2s,PW_CT引脚拉低,Q2截止,松开中键,Q1截止,关机完成。
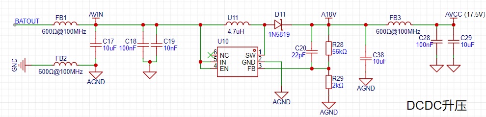
2:升压

使用的模拟开关芯片HT4053A,其最大工作电压为18V,为了有一定的余量,将系统电压设计在17.5V,使用MT3608升压。pcb布局时要注意模拟地与数字地的隔离,
电感要靠近芯片,反馈电路要远离干扰源。
3,输出电路

pwm滤波转直流会有压降,经过放大器放大2倍后输出0~+6v,再经过一阶滤波输出或直接送入比较器。
4:比较电路

输出直流作为迟滞比较器的参考电压,反向端为输入电压,可对输入信号进行测频,注意定时器要选择上升沿或下降沿模式也要取反。
5:电流源

使用LM1117GSF-ADJ作为电流源,控制电流为2mA,R55为C31的泄放电阻。17.5v经过LDO降压到5v,输入LM1117GSF-ADJ。
6:蓝牙

通过蓝牙可与上位机进行通信,后续可能会添加蓝牙遥控或鼠键宏功能。
4:实物演示


为方便调试,PW_ON连接的电阻飞线到地,使芯片处于常通电状态。

pwm输出,上升沿和下降沿会有尖刺,相关知识还在学习中。

为方便左右手切换使用,添加旋转屏幕功能。
更多演示B站:【立创训练营】多功能测试示波笔_哔哩哔哩_bilibili
我想说:通过本次训练营,首次接触到了放大器、比较器、dcdc,还对示波器的原理有了初步了解,真是收获良多,比心。
审核编辑:汤梓红