时间:2023-12-20 08:23
人气:
作者:admin
PH计是一种常用的仪器设备,一般用于测量液体中的氢离子浓度,可得出酸性、中性还是碱性的数值。主要应用在环保、污水处理、医药、化工等领域。但在PH测量过程中往往会出现误差,那么要如何实现精准高效的PH测量呢?技术型授权代理商Excelpoint世健的工程师Galen Zhang针对基于电极法原理的ADI PH计应用方案展开了详细介绍。
+
PH测量原理
PH值是衡量水溶液中氢离子和氢氧化物离子相对量的一项指标。就摩尔浓度来说,25°C的水含有1×10^−7mol/L氢离子,氢氧化物离子浓度与此相同。中性溶液指氢离子浓度正好等于氢氧化物离子浓度的溶液。PH值是表示氢离子浓度的另一种方式,定义如下:

因此,如果氢离子浓度为1×10^−2mol/L,则PH值为2.00。PH电极是许多工业所使用的电化学传感器,对水处理和污水工业具有特别重要的意义。PH电极是由一个玻璃测量电极和一个参考电极构成,类似于一块电池。当把电极置于溶液中时,测量电极产生一个电压,具体取决于溶液中氢离子的活性,然后将该电压与参考电极的电位进行比较。随着溶液酸性的增强(PH值变低),玻璃电极电位相对于参比电极阳性增强(+mV);随着溶液碱性的增强(PH值变高),玻璃电极电位相对于参比电极阴性增强(-mV)。这两个电极之差即为测得电位。在理想情况下,典型的PH电极在25°C下会产生59.154 mV/PH单位,用能斯特方程表示为:

其中:
E = 氢电极电压,活性未知
α= ±30 mV,零点容差
T = 环境温度(单位:°C)
n = 1(25 °C),价(离子上的电荷数)
F = 96485库仑/摩尔,法拉第常数
R = 8.314 伏特-库仑/°K摩尔,阿伏加德罗氏数
PH = 未知溶液的氢离子浓度
pHISO = 7,参比氢离子浓度
方程表明,产生的电压取决于溶液的酸度和碱度,并以已知的方式随氢离子活性而变化。溶液温度的变化会改变其氢离子的活性。当溶液被加热时,氢离子运动速度加快,结果导致两个电极间电位差的增加。另外,当溶液冷却时,氢活性降低,导致电位差下降。根据设计,在理想情况下,当置于PH值为7的缓冲溶液中时,电极会产生零伏特电位。
+
PH校准
由于电极涂层和老化原因,PH电极的特性会随时间而变化。因此,需要使用校准程序来获得最高精度。校准通过测量两种缓冲溶液的PH值来完成,各缓冲溶液的PH值已知。软件包括不同PH值缓冲溶液的NIST查找表,以及0℃至95℃温度校正的PH值。溶液温度利用电阻温度检测器(RTD)测得。使用以下线性等式:

确定PH传感器传递函数的实际斜率,测量实际失调电压。为了计算斜率,需求解下式:

其中:
y1为第一点的测量电压。
y2为第二点的测量电压。
x1为第一点的已知PH值。
x2为第二点的已知PH值。
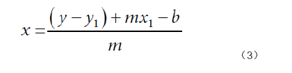
进行上述测量并将一个校准点代入等式2,便可根据以下最终等式确定未知pH值:

其中:
x为未知PH值。
y为测量电压。
b为测量失调电压。
m为斜率。
然后可以使用等式3来调整先前所述能斯特方程给出的值。
+
PH值测量中的温度补偿
当测量溶液的PH值时,须考虑的最重要参数之一是温度变化。当溶液的温度改变时,溶液的PH值也会发生可观的变化。这个改变的值不是PH读数的误差,而是新温度下溶液的真实PH值。温度变化可能导致测量电极的灵敏度发生变化,进而引起测量误差。该误差是可预测的,并且可通过全温度范围内的电极校准和后续测量期间的温度校正来解决。理想电极是在PH=7下精确归零的电极。在PH=7时,温度对电极灵敏度的影响可以忽略不计。然而,大多数PH电极不是理想电极,存在由于温度变化而导致的电极灵敏度问题。一般温度误差非常接近0.003 PH/℃/偏离PH=7的PH单位数。在这种情况下,必须校准PH计以应用此0.003的校正因子。用校准好的温度传感器,即可实现这种补偿。然后,该温度传感器便能告知温度的变化(如有)。如果存在变化,则将“0.003 PH/℃/偏离PH=7的PH单位数”的校正因子读数输入最终PH读数,PH计将能显示经过校正且更准确的读数。该机制能够很好地补偿由于温度变化引起的PH值误差。
+
PH测量方案

图1.ADI PH计方案框图
+
方案描述
PH测量
在ADI PH计方案中,系统分为两个独立测量前端:PH值、温度。在信号调理之后,2个通道共用一个24位Σ-Δ型模数转换器(ADC) AD7124-4或AD4130-8。
AD7124-4是一款适合高精度测量应用的低功耗、低噪声、全集成式模拟前端。该器件内置一个低噪声24位Σ-Δ型ADC,可配置为提供4个差分输入或7个单端或伪差分输入。片内增益级确保ADC中可直接输入小信号。当前的功耗、输出数据速率范围和均方根噪声均可通过所选功率模式进行定制。该器件还提供多个滤波器选项,确保为用户带来更大的灵活性。当输出数据速率为25 SPS(单周期建立)时,AD7124-4可实现50 Hz和60 Hz同时抑制,且在较低输出数据速率下,可实现超过80 dB的抑制性能。
AD7124-4提供高的信号链集成度。该器件内置一个精密低噪声、低漂移内部带隙基准电压源,也可采用内部缓冲的外部差分基准电压。其他主要集成特性包括可编程低漂移激励电流源、开路测试电流控制和偏置电压发生器,后者可将某一通道的共模电压设置为AVDD/2。低端功率开关支持用户在两次转换之间关断桥式传感器,确保系统功耗较低。该器件还允许用户采用内部时钟或外部时钟工作。
AD4130-8 是一款超低功耗的高精度测量解决方案,适用于使用低带宽电池工作的应用。完全集成的模拟前端(AFE)包括可用于多达 16 个单端或 8 个差分输入的多路复用器、可编程增益放大器(PGA)、24位Σ-Δ(Σ-Δ)模数转换器 (ADC)、片内基准电压和振荡器、可选滤波器选项、智能时序控制器、传感器偏置和激发选项、诊断以及新添加的功能,可改善使用电池运行的寿命(一颗纽扣电池可使用 5 年多),即先进先出 (FIFO) 缓冲区和占空比。
利用 AD4130-8,用户可以在连续转换过程中测量电流消耗为 28.5μA(增益= 1)和32.5μA(增益=128)的低频信号,当使用占空比选项之一时,甚至可以在使用更低的平均电流时进行测量。AD4130-8 可配置为具有8个差分输入或 16个单端或伪差分输入,它们连接到交叉点多路复用器,其中任何输入对都可以成为 PGA 和 ADC 的测量通道输入。
AD4130-8 提供了以下关键模拟功能,从而支持简单有效地连接到用于测量温度、负载和压力的传感器:
•PGA。由于可编程增益(从1到128)和低输入电流的高输入阻抗,PGA 允许直接与低输出振幅的传感器连接,例如电阻桥、热电偶和电阻温度检测(RTD)。
•电容式 PGA 支持全共模输入范围,对于广泛变化的输入共模,为设计人员提供了更多余地。更宽的共模输入范围提高了整体分辨率,在比率指标测量中非常有效。
•低漂移精度电流源。IEXC0 和 IEXC1 电流源可用于激发 2 线、3 线和 4 线 RTD。激发电流输出选项包括100nA、10μA、20μA、50μA、100μA、150μA和200μA。
•低端电源开关(PDSW)可用于在转换之间关断桥传感器。可基于每个通道在时序控制器内控制 PDSW,从而让整体系统达到最佳时序和节能效果。PDSW 还支持在低功耗系统中使用更高功率的模拟传感器。
•适用于热电偶的电压偏置(VBIAS 源将通道的共模电压设置为 AVDD/2)。
•智能时序控制器允许以预定顺序转换每个启用的预配置通道,从而支持交错混合传感器、系统检查和诊断测量。凭借时序控制器,无需再与套件重复串行接口通信。序列中可配置 16 个通道,每个通道可以从 8 个预定义的 ADC 设置中进行选择,从而允许选择增益、滤波器类型、输出数据速率、缓冲、时序和基准电压源。
典型的PH探针电极由玻璃制成,可形成极高的电阻,范围从1 MΩ到1 GΩ不等,充当与PH电压源串联的电阻,流过该串联电阻的缓冲放大器偏置电流会给系统带来失调误差。为使电路与该高源电阻隔离开来,在这种应用中需要一个高输入阻抗、超低输入偏置电流的缓冲放大器。ADA4661-2或LTC6078为PH探针等高阻抗传感器提供精密缓冲并驱动ADC。
ADA4661-2是一款双通道、精密、轨到轨输入/输出放大器,针对低功耗、高带宽和宽工作电源电压范围应用进行了优化。为使流经高输出阻抗(约1 GΩ)PH传感器的偏置电流引起的失调误差最小,典型输入偏置电流为0.15 pA。ADA4661-2的偏置误差有150μV。这相当于25°C时PH值的误差为0.0025 PH。在PCB布板中建议通过使用保护环、屏蔽及其他不受低电流影响的技术进行合适的布局测量。
预测PH通道的系统噪声性能
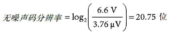
输出数据速率为25 SPS且增益为1时,AD7124-4在满功率模式下的rms噪声为570 nV(噪声折合到输入端,来自AD7124-4数据手册)。此时峰峰值噪声可用下式求得:
峰峰值噪声 = 6.6×rms噪声=6.6×570nV=3.76μV
通过和方根(rss)方式加上ADA4661-2贡献的噪声(3μVp-p),预测总系统噪声为4.818μVp-p。如果PH计的灵敏度为59mV/PH,则PH计能测量的无噪声分辨度PH水平为4.818μV/(59mV/PH)=0.0000816PH
满量程ADC输入范围为6.6 V,因此,预测峰峰值分辨率为:

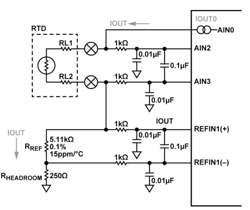
温度测量
如下为2线RTD温度测量:

图2. 2线RTD温度测量
AD7124-4/AD4130-8的三个模拟引脚用于实现2线配置:AIN0、AIN2和AIN3。AIN2和AIN3配置为全差分输入通道,用于检测RTD上的电压。使用的基准输入为REFIN+和REFIN1-。由于使用了低端基准电阻,因此需要基准裕量电阻。
两线配置需要一个激励电流源。用于激励RTD电阻、基准电阻和裕量电阻的激励电流源由AVDD产生,并流向AIN0(IOUT0)。相同的电流流经RTD和精密基准电阻(其产生基准电压),从而确保进行比例式测量。
ADI官网可以检索到测试验证过的实验室电路Circuit Note:《CN-0381, 采用低功耗、精密、24位Σ-Δ型ADC的全集成式4线RTD测量系统》;以及《CN0383, 采用低功耗、精密、24位Σ-Δ型ADC的全集成式3线RTD测量系统》。
电源
MAX42402/ MAX42403是ADI新推出的一款基于P90新工艺的低成本,高性价比的开关电源芯片。为小型同步降压转换器,集成了高侧和低侧开关,可提供高达2.5A/3.5A的电流。电压质量可以通过观察PGOOD信号来监测。该IC可以在99%占空比低压差下运行,非常适合工业应用。
主要优势
MAX42402/ MAX42403采用ADI特有Silent Switcher技术,使用对称输入和倒装芯片封装技术,具有低噪声和低EMI特性,可用于低电磁干扰解决方案和需要卓越电磁干扰性能的应用。
MAX42402/ MAX42403在强制PWM和跳跃工作模式下具有很高效率和低静态电流。
MAX42402/ MAX42403可灵活地进行两个转换器并联操作,以满足更高的功率要求。
特点:
•多功能,小尺寸
•工作输入电压范围:4.5V至36V
•集成高达2.5A/3.5A FET的同步DC-DC转换器
•跳跃模式下的静态电流为27μA
•开关频率:1.5MHz/400kHz扩频选项3.5Ms (1.5Mhz)/2.5ms (400kHz)内部软启动
•可编程输出电压范围:0.8V至12V
•99%占空比工作模式以实现低压差
•高精度符合安全关键应用要求
•精密使能阈值实行完全可编程的UVLO阈值
•准确的窗口式PGOOD
•强制PWM和跳跃工作模式
•过温、过压和短路保护
•3mm x 3mm FC2QFN
•工作温度范围:–40℃至+125℃
MAX38902A/B/C/D为低噪声、线性稳压器,可提供高达500mA输出电流,输出噪声仅为12μVRMS,频率范围为10Hz至100kHz。这些稳压器在较宽输入电压范围下维持±1%输出精度,满载时只需100mV的输入至输出电压裕量。空载电源电流为365μA,与压差无关。还具有固定电压输出和电阻可调输出电压两种,范围为0.6V至5.3V。MAX38902B还包括低电平有效POK输出。
• 1.7V至5.5V输入电压范围
•0.6V至5.3V输出电压范围
•12μVRMS输出噪声,10Hz至100kHz
•365µA工作电源电流
•70dB PSRR @ 10kHz
•500mA最大输出电流
•在整个负载、电源和温度范围内的DC精度为±1%
•100mV (最大)压差 @ 500mA负载(3.6VIN)
•关断电流小于0.1µA
•采用2µF (最小值)输出电容,非常稳定
•可编程软启动缓变率
•过流和过热保护
•输出至输入反灌电流保护
•低电平有效POK输出
•与MAX8902 (TDFN)引脚兼容
•1.22mm x 0.82mm、2 x 3焊球、0.4mm焊距WLP封装,或2mm x 2mm、8引脚TDFN封装
ADI PH计应用方案可以帮助客户进行高效的PH值测试,是水质监测方案的极佳选择,ADI还提供灵活丰富的产品方案满足客户个性化需求,其授权代理商Excelpoint世健能为客户提供技术支持,有助于客户缩短产品开发周期,加快产品应用部署。