时间:2023-11-01 08:24
人气:
作者:admin
仪器仪表是用于检查、测量、控制、分析、计算和显示被测对象的物理量、化学量、生物量、电参数、几何量及其运动状态的器具或装置。按照国家统计局的产业分类,仪器仪表行业包括工业自动控制系统装置、电工仪器仪表、光学仪器、实验室仪器、分析仪器、试验机、工业用仪器、环境监测专用一起仪表等细分方向。广泛用于钢铁、石油、化工、航空航天、汽车等各行各业,是工业生产的“倍增器”,是科学研究的“先行官”,是现代生活的“物化法官”,是中国制造走向“中国智造”的关键和核心,同时也是建设世界科技强国的基石。作为计量测试的手段,仪器仪表是提升我国计量测试水平最重要的环节。
随着我国国民经济的快速发展和高新技术产业的迅速成长,我国仪器仪表行业近年来一直保持比较好的增长态势。2022年我国仪器仪表行业营收达到9835.4亿元,同比增长4.2%;截止2023年4月数据,仪器仪表行业从业企业数达到6717家,仪器仪表行业是一个万亿营收千亿利润体量的大行业。
仪器仪表种类繁多,工作环境复杂,先积集成丰富的模拟信号链产品为这些设计挑战提供合适的选择,为设计者提供专业解决方案。
信号调理应用
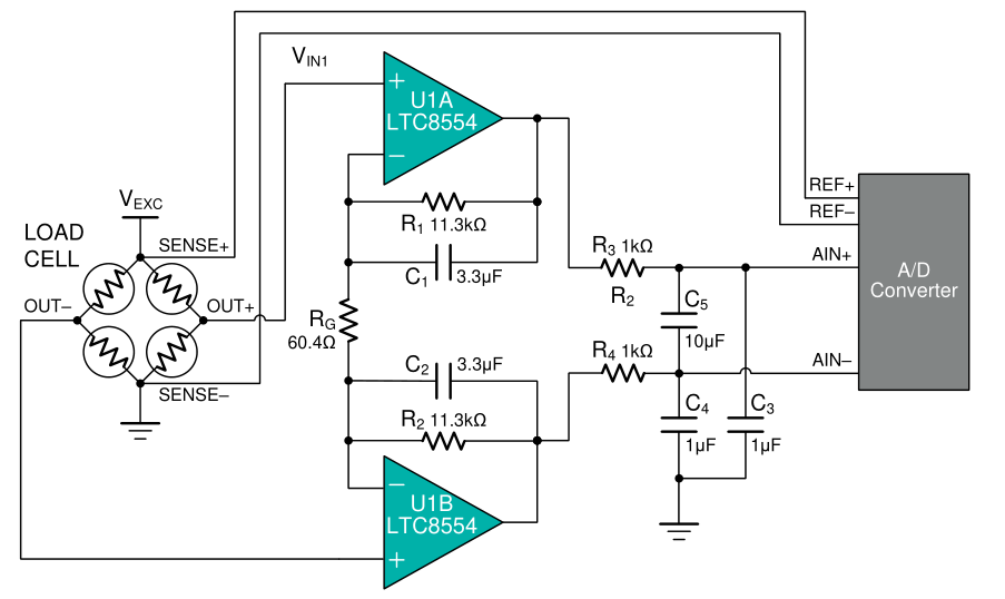
桥式传感器广泛应用于工业自动化控制、航空航天、医疗仪器、环境监测等领域。其中常见的应用包括:压力传感器,称重传感器,位移传感器,应变传感器等。
先积零漂系列运放具有超低的偏置、漂移和噪声,非常适合具有高增益和精度的低电平传感器输出的信号条件。
称重秤(称重传感器)就是具有这种要求的应用的一个例子。

LTC855x
High Speed and Fast Settling on ±5 V
带宽:140 MHz, −3 dB (G = +1)
压摆:107 V/μs
输入偏置电流 50 pA
共模电压:0.2 V Beyond VS−, 1 V from VS+
输出最大幅值:35 mV from Rails
短路电流:150 mA
输出电流:±90 mA
工作温度:−40°C to +125°C (except SOT23-5L)
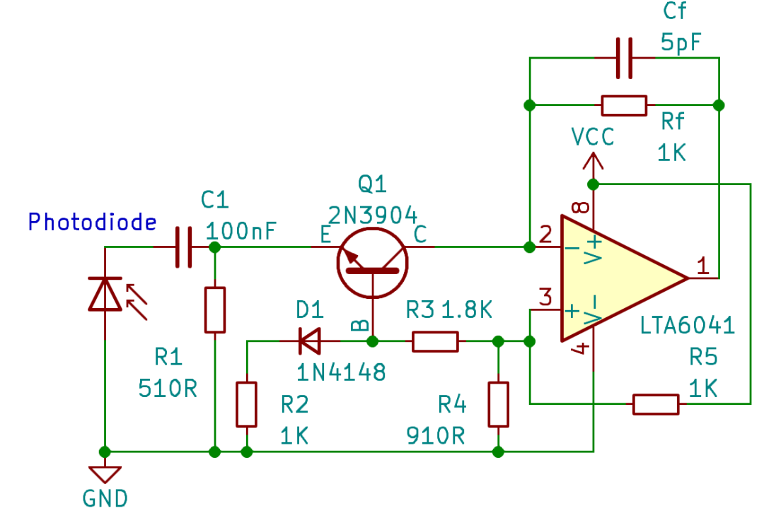
在需要电流转电压的应用场合, 如检测微弱光电流信号的场合, 通常需要用到跨阻型放大器。


Vout = -Is * R1
C1 ≤ 1 / 2π x R1 x fp
下图电路展示了检测光电二极管,将电流值转换成电压值的应用。因此重点是实现高带宽和跨阻增益设置保持相对较低。由于高压摆和带宽的需求,LTA604x很适合这样的应用。此电路中能够处理高达1mA输出电流的光电二极管,约1V/mA的跨阻增益。引入Q1共基极的接法,隔离光电二极管的高容抗,提高速度。D1用于Q1偏置的温度补充。在这个 电路中,响应速度可以达9ns。

输入输出接口应用
工业现场需要长距离传输各种传感器信号,而用到不同的接口,0-10v一般都是高阻抗输入,易受干扰。4-20mA一般输入阻抗250-300欧姆,不易受干扰。但维修测量比较麻烦。先积集成的数据转换产品有多种方案可满足设计需求。


PAC
PAC芯片是PWM信号模拟信号转换器芯片的缩写,其功能是将PWM信号根据占空比转换成等比例的模拟量,模拟量幅值与PWM的占空比呈线性关系。PAC芯片内部集成PWM采样算法和高性能DAC 。
高精度转换精度<0.1%
高分辨率有效分辨率:15bit / 12bit
宽频输入输入PWM频率 50Hz ~ 50KHz
单芯片PWM信号输入,模拟信号输出,一步到位单芯片方案
纯硬件内部无单片机,纯硬件电路实现,抗干扰能力强
多电源提供2.7V~40V不同电源电压的芯片
I2C接口数模转换DAC芯片可选
多通道单/双通 PAC芯片
多种模拟量输出4-20mA、0-10V、0-5V、0-VCC等等



DAC
高精度转换精度<0.1%
高分辨率有效分辨率:15bit / 12bit
单芯片PWM信号输入,模拟信号输出,一步到位单芯片方案
纯硬件内部无单片机,纯硬件电路实现,抗干扰能力强
多电源提供2.7V~40V不同电源电压的芯片
多通道单/双通 DAC芯片
多种模拟量输出4-20mA、0-10V、0-5V、0-VCC等等


电源产品应用
使用电池供电产品的系统供电要求是低静态电流,而信号调理采集部分则要求具有高PSRR和低噪声,先积也能同时提供这些产品。
LTP753
输入范围Operating Input Voltage Range: 1.7 V to 5.5 V
输出电压: 固定0.8V to 3.6V
输出精度: ±1% at 25℃
PSRR: 70 dB at 1 kHz
LTP3559
宽电压输入 : up to 45 V
输出电流: 350 mA
可选固定输出: 1.8 V, 2.5 V, 3.0 V, 3.3 V, 3.6 V, and 5.0 V
静态电流 : 2.6 μA Typically
短路电流: 150 mA
线性度 : 0.01%/V Typically
可选使能关断功能SOT23-5 and Tiny DFN1×1-4 Packages
信号转换类应用
便携式仪表中,在高精端的要求下,对PCB面积和功耗也有严苛的要求,LTD211x系列ΔΣ ADC 16bit精度,能满足测距,测温等应用,内部基准,带开关PGA,VSSOP封装适合紧凑的设计,在低速采样中可以降低功耗,延长电池寿命。在某些应用,可选单次采样模式,一次转换后自动断电,更加显著降低空闲期间的功耗。
低功耗工作电流150uA
多样通信12C或SPI
小尺寸VSSOP10

上一篇:筛网孔径测量方法,您了解多少?