时间:2023-10-17 10:21
人气:
作者:admin
热敏电阻由复合材料——通常是陶瓷、聚合物或半导体制成,与由纯金属制成的,RTD相比,前者要小得多且更便宜,但不如后者坚固。热敏电阻能够比RTD更快地检测温度变化,从而提供更快的反馈。因此,热敏电阻传感器常用于要求低成本、小尺寸、更快响应速度、更高灵敏度且温度范围受限的应用,例如监控电子设备、家庭和楼宇控制、科学实验室,或商业或工业应用中的热电偶所使用的冷端补偿。

典型NTC热敏电阻测量信号链模块
高精度的热敏电阻温度测量需要精密信号调理、模数转换、线性化和补偿,如上图所示。尽管信号链看起来简单明了,但其中涉及的几个复杂因素也会影响整个系统的电路板尺寸、成本和性能。芯炽精密ADC产品组合中有几种集成解决方案,例如SC1641模数转换器,它能为温度系统设计带来多方面好处,应用所需的大部分构建模块都已内置。

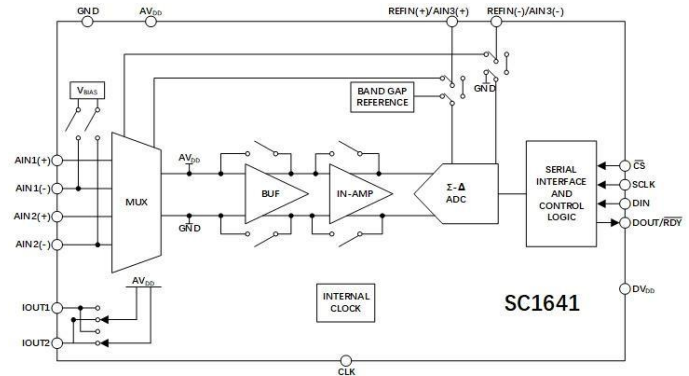
SC1641 ADC在热敏电阻的应用中的重要作用
当设计热敏电阻测量系统时,Sigma-Delta型ADCSC1641能提供多方面优势。首先,SC1641能够对模拟输入过采样,从而尽可能地减少外部滤波,只需要简单的RC滤波器。另外,它们支持灵活地选择滤波器类型和输出数据速率。在采用市电供电的设计中,内置数字滤波可用来抑制交流电源的干扰。SC1641最高24位分辨率具有出色的DNL和INL性能,非常适合测温、测重、化学分析、生物信号、电流监测等,适合各类传感器应用。
SC1641主要性能:
• 最高24位分辨率,4SPS~125kSPS
• 更新速率:4.17 Hz~940 Hz
• 3差分输入
• RMS 34 nV(4.17 Hz时)
• 77 nV(16.7Hz时)
• 集成INA,基准电压源,可编程激励电流源、熔断电流控制 和偏置电压产生器
注:如涉及作品版权问题,请联系删除。