时间:2023-10-18 10:06
人气:
作者:admin
光纤陀螺仪作为一种高精度惯性测量元件,以前主要应用于军事、航空等重要领域,现在已经广泛应用于民用工业。随着无线通信及光纤陀螺技术和集成电路工艺水平的不断进步,对高精度模数转换器(ADC)的需求也越来越大。
光纤陀螺仪通过检测光强信号来确定旋转角速度的工作原理,它一般由光纤传感线圈、集成光学芯片、宽带光源和光电探测器组成。由于光纤陀螺仪本身的信号频率较低而其工作频率又较高,其输出信号很微弱,很容易被噪声淹没。因此模数转换器的过采样率更高从而可以得到更高的分辨率。

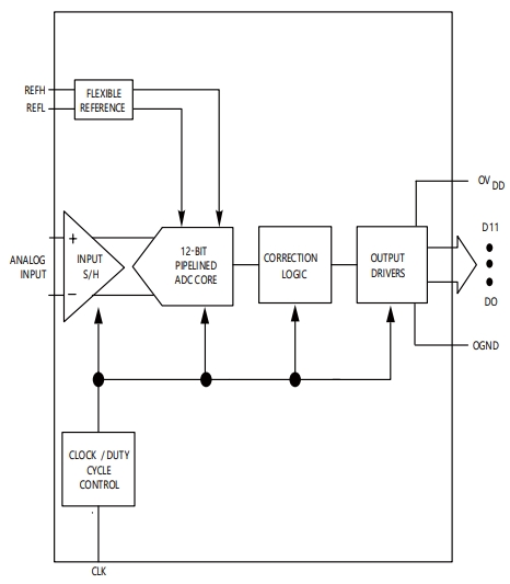
地芯科技12位65Msps、单通道、低功耗A/D转换器GAD2228在高精度应用方面表现出更大的优势,该ADC专为高频、宽动态范围信号进行数字化处理而设计,目前已在无线通信和光纤陀螺系统中的应用非常广泛。
地芯科技GAD2228在光纤陀螺仪应用中的特征介绍:
•3V(2.7V~3.4V)单电源
•低功耗:243mW,无漏失码
•信噪比SNR:71.3dB SNR
•无杂散动态范围SFDR:90dB
•灵活的输入:1Vp-p至2Vp-p范围
•575MHz全功率带宽,采样及保持
•集成时钟占空比稳定器
•支持停机和打盹模式
总结:使用地芯科技GAD2228的光纤陀螺仪成本低、维护简便,在测量运动物体方位上更精准,从而大幅度提高系统的性能、降低和维护系统成本。国芯思辰可提供全程技术指导和供货需求。
注:如涉及作品版权问题,请联系删除。
上一篇:按键荷重测试仪的多维度分析