时间:2023-09-25 11:40
人气:
作者:admin

介绍:
逻辑门是任何数字系统的基本构建块。它是一种具有一个或多个输入且只有一个输出的电子电路。输入和输出之间的关系是基于一定的逻辑的。
基于此,逻辑门被命名为与门、或门、非门、与非门、或非门、异或门、异或非门。在大多数逻辑门中,低状态大约为零伏(0V),而高状态大约为正五伏(+5V)。
现在,我将展示使用NPN和PNP晶体管的逻辑门输出。
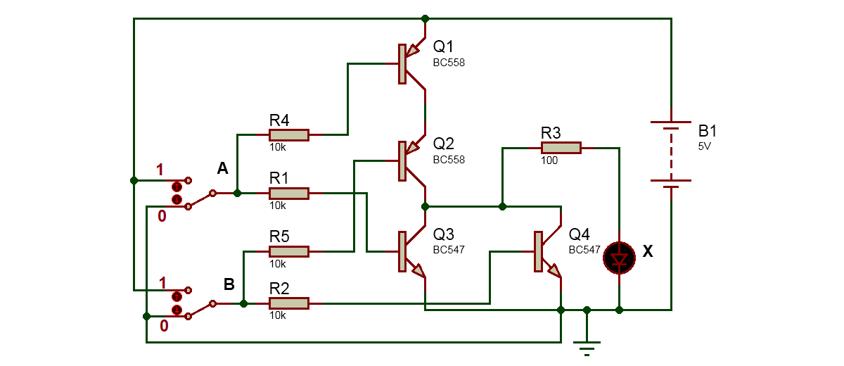
使用晶体管的与门逻辑:

A完成电路连接后(A)。
当开关A按0且开关B按0时,LED熄灭
当开关A按0且开关B按1时,LED熄灭
当开关A按1且开关B按0时,LED熄灭
当开关A按1并且开关B按1时,LED亮
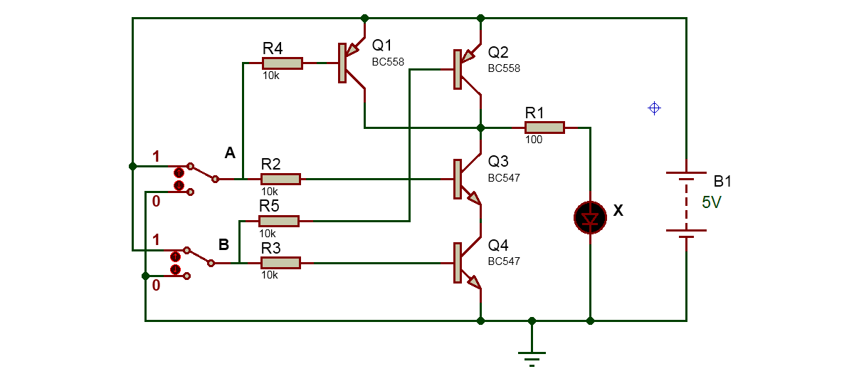
使用晶体管的或门逻辑:

B完成电路连接后(B)。
当开关A按0且开关B按0时,LED熄灭
当开关A按0且开关B按1时,LED亮
当开关A按1且开关B按0时,LED亮
当开关A按1并且开关B按1时,LED亮
使用晶体管的非门逻辑:

C完成电路连接后(C)。
当开关A按下0时,LED亮
当开关A按下1时,LED熄灭
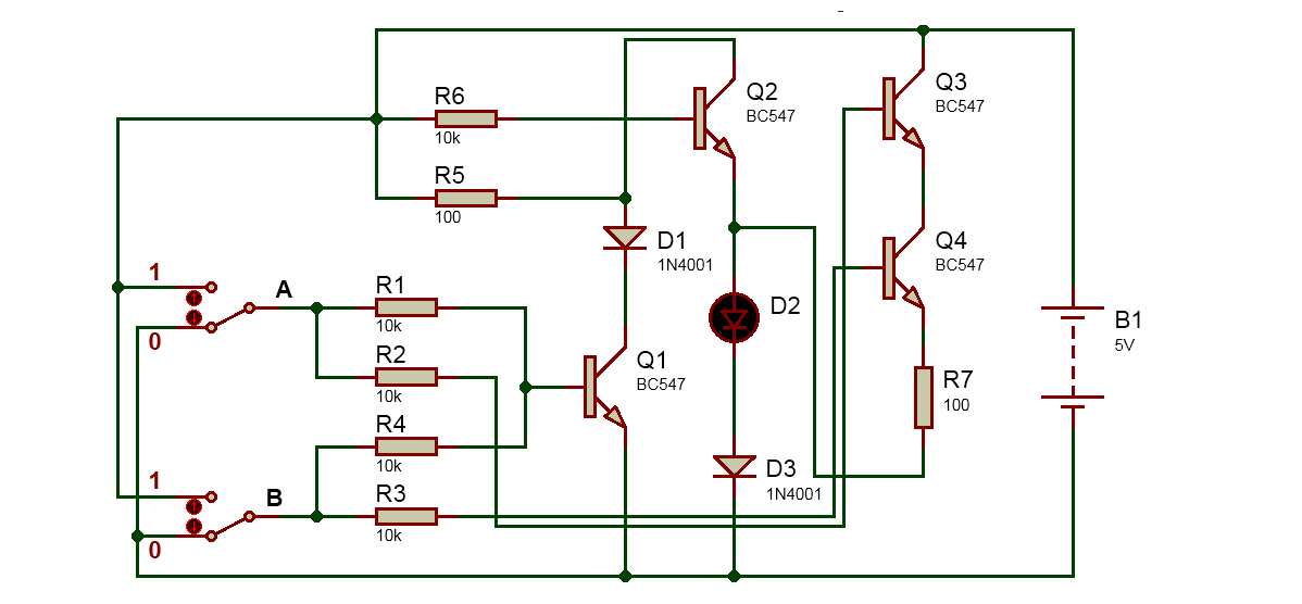
使用晶体管的与非门逻辑:

D完成电路连接后(D)。
当开关A按0且开关B按0时,LED亮
当开关A按0且开关B按1时,LED亮
当开关A按1且开关B按0时,LED亮
当开关A按下1并且开关B按下1时,LED熄灭
使用晶体管的或非门逻辑:


E
完成电路连接后(E)。
当开关A按0且开关B按0时,LED亮
当开关A按0且开关B按1时,LED熄灭
当开关A按1且开关B按0时,LED熄灭
当开关A按下1并且开关B按下1时,LED熄灭
使用晶体管的异或门逻辑:

F完成电路连接后(F)。
当开关A按0且开关B按0时,LED熄灭
当开关A按0且开关B按1时,LED亮
当开关A按1且开关B按0时,LED亮
当开关A按下1并且开关B按下1时,LED熄灭
使用晶体管的Ex-NOR门逻辑:

G完成电路连接后(G)。
当开关A按0且开关B按0时,LED亮
当开关A按0且开关B按1时,LED熄灭
当开关A按1且开关B按0时,LED熄灭
当开关A按1并且开关B按1时,LED亮