时间:2023-09-26 11:38
人气:
作者:admin
在我们平时生活中,对于想知道水位多少这个需求挺多的,尤其在看不见的密闭容器当中,比如水箱,油箱等,今天便给大家分享一个水位测量的电路,借此和大家一起学习电阻电路。
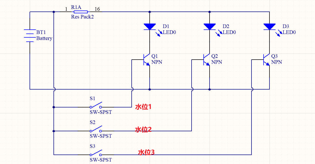
今天介绍的这个电路也很简单,基本上就用到最常规的电子器件:电阻,电容,三极管,led灯和一个供电电源这几个器件。下面是具体的电路,大家可以自己先试着分析一下。

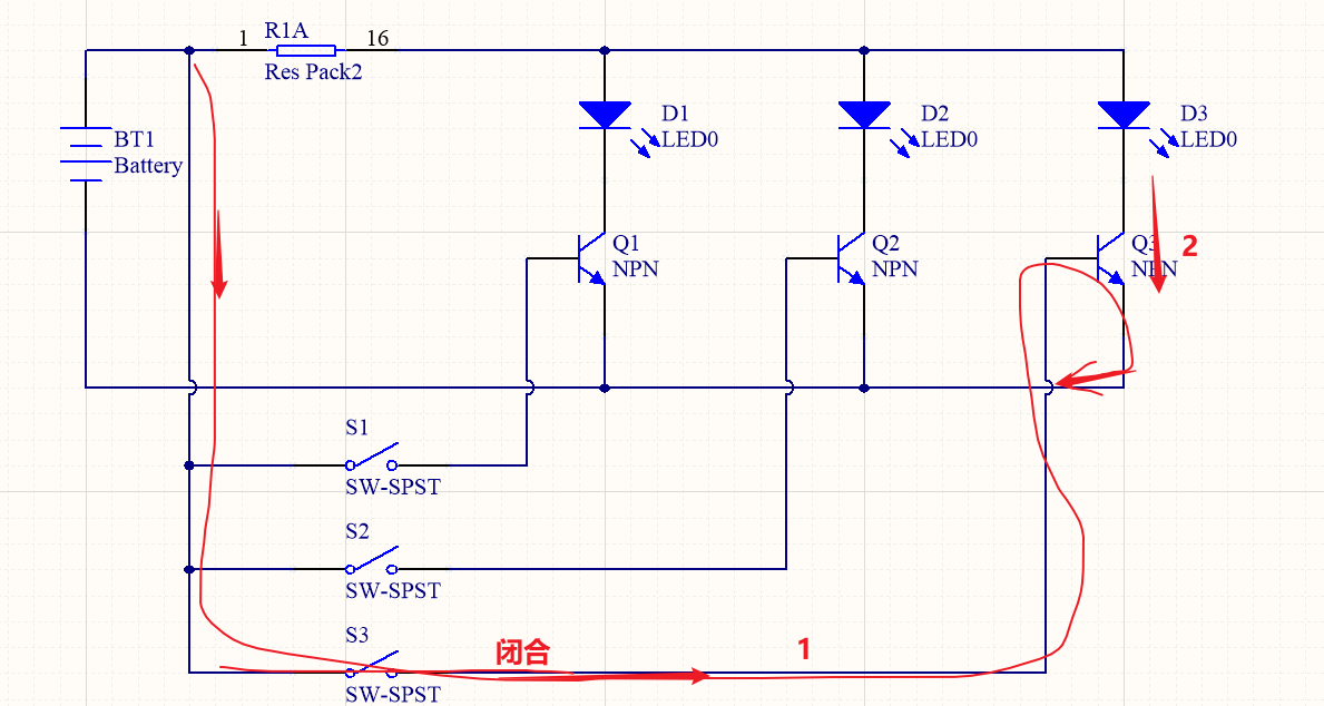
低水位显示原理

首先可以先看一下,当容器里面的水很少时,也就是在水位3附近时,根据电路可以看出只有开关S3因为水是导体进而导通,此时电通过三极管Q3的基极-发射极驱动三极管Q3导通。
LED灯D3处于被点亮状态。当监视人员看到此设备只有一个灯亮时,就要关心该加水了。上面是电路图走势。
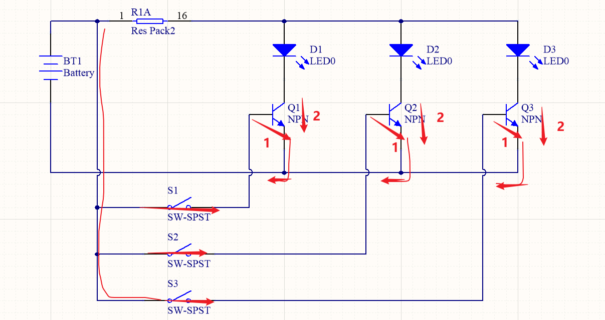
高水位显示原理

当容器里面的液体处于很满的状态时,液体会达到开关S1的位置,此时三个开关会因为水是导体的缘故都处于短路状态,进而三个三极管Q1,Q2,Q3都会被驱动打开,面板上的三个指示灯D1,D2,D3都会点亮,也就意味着此时水位处于安全位置,不用加水。
下一篇:磁栅尺有几种常见故障?