时间:2023-10-08 09:19
人气:
作者:admin
该项目由欧洲核子研究组织(CERN)开发,由于一项实验需要大量的精密电压表,但市场的价格太贵,所以他们决定自制。

这个就更酷了!!!!八位半的表,欧洲的实验室这个仪器要搞好多,但是商用品太贵了,他们就DIY!!!!牛逼啊!!!原理倒是不复杂,但是就是可靠性上面太酷了,温度保护啥的,牛的很。

用的是这个ADC
这个是一个核心板子
这个是内部,大的是FPGA
成品的样子
f安表
接下来是jlc的一个方案,也可以看看:

1.电源电路 本电路采用两级LM1117 LDO芯片串联组成。第一级将输入电压转换为5V输出;第二级将5V电压转换为3.3V,从而满足系统各模块的供电需求。
2.电压检测电路 使用1片LM324运放,分别取3路构成放大器、衰减器、跟随器,以适用不同电压等级输入。运放输出接入CD4052模拟开关,用于量程切换。
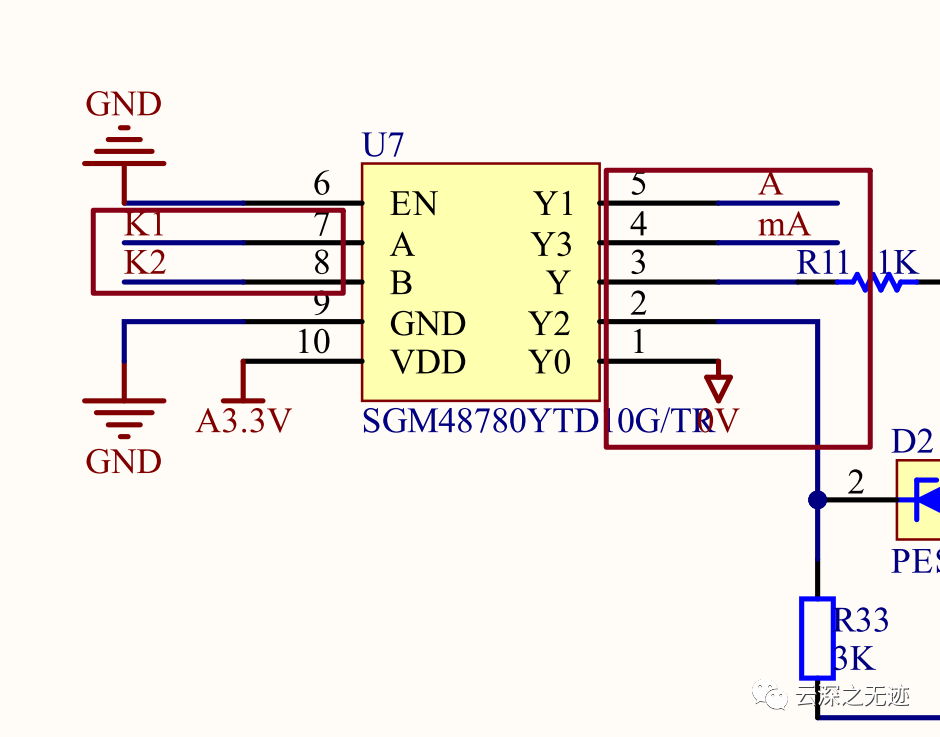
3.电流检测电路 电流感应放大芯片使用max4080,其放大倍数为20倍。通过继电器选取不同采样电阻 实现量程切换功能。
4.电阻检测电路 通过电阻分压原理实现电阻测量,通过MOS管选择不同量程分压电阻。

这个是有的切换功能

这个是电子开关


经典的三极管电路,和保护电路

这个是测量电阻的

这个是运放缓冲

这个也是一个开源的小玩意儿,有完整的资料我还没有看。

这个是我们的这次的主角,没有屏幕版本的万用表

原理图

典型连接

PCB布局
基准电压 (VREF) 用处很大,并且对高精度信号链应用而言往往是不可或缺的。这是因为标准信号链包含一个数 据转换器,如模数转换器 (ADC) 或数模转换器 (DAC),用于测量或创建精确的信号。而许多信号链应用对增益误 差或噪声误差的变化很敏感,所以信号链中的基准输出电压通常是数据转换器可用的最精确电压。

电流镜?

这个是一个的参考芯片的用法

另外一个

这个参考的位置在这里

ref的引脚这里也有

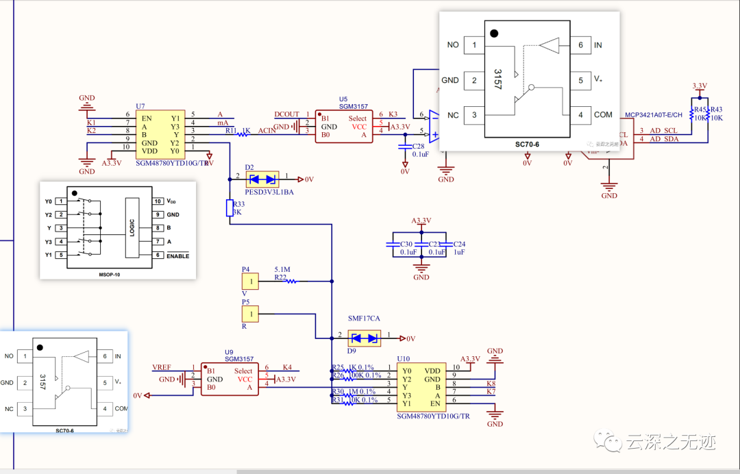
这个是一个4位的电子开关来实现动态的量程切换,源码里面有体现
这个继电器也是这个作用

IO连接在这里

这个是一个双路的开关
SGM3157 是一款基于 CMOS 工艺的模拟开关。具有低功耗、低传输延迟和低输出阻抗的良好特性。
模拟信号和数字信号的电压输出范围可从 VCC至 GND。Select 输入端有过压保护,允许输入电压高过 VCC,最高可 达 7V 而管脚不会被烧毁。

这个就一目了然了

S2里面有两个DAC,来控制继电器
ESP32-S2 系列芯片有 2 个 8 位 DAC 通道,将 2 路数字信号分别转化为 2 个模拟电压信号输出,两个通道可以独立地工作。
DAC 电路由内置电阻串和 1 个缓冲器组成。DAC 的参考电压为 VDD3P3_RTC_IO。

这个我下期分析

这些地方都是电子开关来动态的实现切换


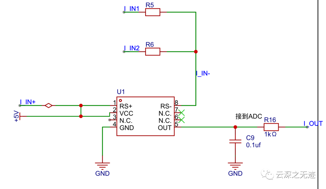
这个是测量电流的,转换成电压测量
MCP3421采用IIC串行通讯协议,具有单通道、高精度(最高18bits)、差分输入 A/D转换器;片上精密基准参考电压为2.048V。采用单电源供电(2.7V-5.5V)。
ADC是外置的,靠不上内置的蠢东西。

关于S2的IIC有两个硬件的

这个是IIC的详细结构





写完就读

这个源码里面有iot-solution的代码,但是我没有找到

确实是好用许多

这个是MCP3421封装好的写入函数


这个是量程转换的函数

这个是电子开关的引脚

切换的样子是这样,高电平触发

这个是啥来着,我想不起来了,是rtos中断里面的一个枚举

这个是控制按键的功能所在

还同步触发beep


审核编辑:刘清