时间:2023-10-09 15:02
人气:
作者:admin
研究了好几天画板子了!!!现在我爱画板子,就没有我连不上的线~
赶紧拿出Pico的示波器前端整个小板子出来。
普源DHO804-极具性价比的千元示波器
是德示波器DS2004使用指南-有私货版
示波器小Tips
1K以内若干便携示波器推荐.上
示波器从使用到膨胀
mini DSO STC15 开源示波器
由一些运放+ADC采集+上位机构成。

最简单的模拟前端就是这样

最简单的就是这样

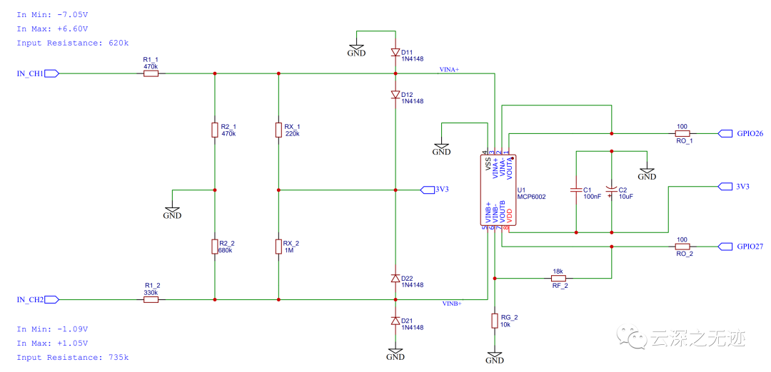
GPIO26 为通道一,GPIO27 为通道 2。 给任意通道一个 0 到 +3.3 伏的信号,信号的 GND 接到 Pi 的 GND,通过 USB 连接 USB 到智能手机就完成了所有连接。 对于高电压,我们可以在通道引脚上添加一个 100k 电阻。为了测量负电压和信号(例如 -3.3 至 +3.3 伏),我们可以使用 3.3v 和地之间的 1k 电阻器制作一个电阻分压器网络,可以完美地完成这项工作。

这个是把Pico按照裸片来布线的,一眼应该是2层板

这个是把板子直接焊接上来的


这个软件

双通道的运放

电压的范围是1.8~6V
这是一个超级简单的模拟前端,它使用(便宜且可用的)MCP6002 R-to-R 双运算放大器。 这种特殊设计使用一个放大器(和通道)用于 +-7V 输入范围,另一个用于 +-1V 输入范围。

这个是3.3V供电
该设计还包含欠压/过压保护。

输入端的 3 个电阻可确保适当的衰减并增加偏移。

同相输入上的 1N4148 二极管可确保电压钳位在大约 -0.55V 和 +3.85V 之间,这完全在 MCP6002 的 Vss-1V 和 Vdd+1V 允许范围内。

缓冲器
通道 2 有两个额外的电阻。这些控制运算放大器的增益。 通道 1 处于单位增益配置,因此不需要这些电阻。

每个 ADC 引脚的输入端都有一个 100 欧姆的电阻。这些有两个目的: 稳定运算放大器(ADC 是容性负载 - 尽管很小) 在发生意外过压事件时限制流入 ADC 的电流
编辑:黄飞