时间:2023-09-13 09:32
人气:
作者:admin
对于外周神经缺损,尤其是较大外周神经缺损,由于其再生能力有限,临床实践中患者恢复效果较差。近日,来自兰州大学的范增杰教授团队利用自供电微针贴片制成的可植入神经引导导管,进行了坐骨神经修复的相关研究。研究成果以“Implantable Nerve Conduit Made of a Self-Powered Microneedle Patch for Sciatic Nerve Repair”为题于发表在AHM期刊上。
该研究设计并制造了一种先进的自供电酶联微针(MN)神经引导导管(NGCs)。这种创新型导管由阳极和阴极微针阵列组成,其中分别含有封装在ZIF-8纳米颗粒中的葡萄糖氧化酶(Gox)和辣根过氧化物酶(HRP)。通过级联反应,基于微针的神经引导导管产生微电流,刺激坐骨神经支配的肌肉、血管和神经纤维再生,最终加速坐骨神经损伤的修复。该自供电微针神经引导导管将彻底改变坐骨神经损伤的传统治疗方法,并在神经组织修复领域得到广泛应用。

图1 促进坐骨神经修复的自供电级联微针神经引导导管示意图
该研究利用聚多巴胺(DA)修饰的聚吡咯(PPy)/聚乙烯醇(PVA)(DPP)水凝胶组成导电基底,开发了一种自供电和自组装的微针神经引导导管(MNGCs)。这些微针神经引导导管一半装有含葡萄糖氧化酶(Gox)的ZIF-8,一半装有含辣根过氧化物酶(HRP)的ZIF-8,分别形成阳极和阴极微针阵列。两个阵列之间的酶联作用通过消耗血糖产生微电流,促进损伤坐骨神经的修复,恢复坐骨神经损伤大鼠的运动和感觉。结果表明,DPP导电基底具有良好导电性,能将酶联反应产生的电子介导出来,形成完整电流通路。微针神经引导导管具有高柔韧性,其微米大小的尖端可插入神经残端周围组织,固定神经并防止在运动过程中发生移位。此外,微针神经引导导管不仅能为神经修复提供物理支持,引导轴突生长,还能通过自身微电流调节细胞,引导神经元再生,达到周围神经损伤治疗效果。
DA-PPy、ZIF-8和ZG/ZH纳米粒子表征
研究人员为了克服PPy在水中分散性差的问题,使用DA改性以改善PPy在水中的分散性。利用扫描电子显微镜(SEM)观察所制备的DA-PPy复合材料表面形态,发现经DA改性后,PPy的形态发生转变,从成团的团块变成均匀的短纤维(图2a)。傅立叶变换红外光谱(FTIR)分析进一步证实DA-PPy成功合成,在DA-PPy复合材料中观察到DA的特征带出现在2930/cm处。接着使用透射电镜(TEM)对合成的ZIF-8和负载Gox以及HRP的ZIF-8纳米粒子的形态进行表征。可以看出ZIF-8具有菱形十二面体的几何形状,尺寸分布均匀。然而,由于添加了Gox和HRP,ZIF-8纳米晶体结构变成表面粗糙的球形颗粒。该研究采用两步法制备用于神经修复的自供电微针神经引导导管,微针贴片由11 ×11的有序锥形针阵列组成,整齐排列在微针基质上。微针神经引导导管两部分中的ZG和ZH纳米粒子可感知局部体液中的血糖,并迅速促进酶级联反应的发生,从而产生微电流。微针神经引导导管阳极阵列中的ZG纳米颗粒所含的Gox与体液中的血糖迅速反应,生成葡萄糖酸和过氧化氢。含有HRP的阴极微针阵列会与生成的过氧化氢进一步反应,生成氧和水,释放出阳极阵列中的电子,使电子流形成回路,最终产生微电流。这些微电流可能有利于周围神经损伤的快速修复。

图2 材料表面和微针形态分析
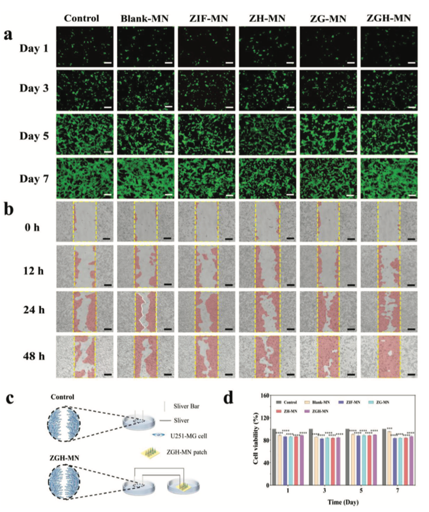
细胞生物相容性和迁移
通过活死细胞染色评估微针贴片的生物相容性。结果表明,在整个培养过程中,与不同微针贴片共培养的胶质瘤细胞大部分都是绿色荧光而非红色荧光染色,表明具有导电性的微针贴片具有良好的生物相容性。使用MTT法检测了微针贴片对胶质瘤细胞的毒性作用,结果表明,在整个培养过程中,与不同微针贴片共培养的细胞存活率均超过80%,进一步验证了微针贴片对细胞无毒性作用。接着利用划痕实验研究制备的微针贴片对细胞迁移的影响。与对照组和其他实验组相比,自供电ZGH-MN组向划痕中心区域的线性迁移距离更长,说明微针神经引导导管产生的生理电流能促进细胞迁移,加快损伤坐骨神经的修复。这些结果证明了微针神经引导导管在神经修复应用中的潜力。

图3 微针贴片的生物相容性和划痕实验
组织学评估
为评估不同组的神经再生效果,在术后6周和12周对大鼠的坐骨神经进行H&E染色。第6周时,与其他组相比,Blank-MN组和ZIF-MN组的再生神经组织结构稀疏,而ZGH-MN组和自体移植组的修复效果最好。第12周时,愈合组织具有更多的新生神经组织,尤其是在ZGH-MN组,再生神经纤维和细胞明显增多,仅次于自体移植组。各组再生神经组织之间也都出现新生血管。

图4 第6周和第12周H&E染色图像
免疫荧光染色评估
雪旺细胞(SCs)是周围神经的初级细胞之一,其外表面有一层基底膜,可分泌神经营养因子,促进受损神经元生存及其轴突再生。使用NF200(神经丝)和S-100(雪旺细胞)免疫荧光分析来评估再生神经中轴突和SC的生长情况。所有组都有新轴突生长和由SC组成的髓鞘形成。自体移植组两种标记的阳性面积比例最高。在微针处理组中,ZGH-MN组两种标记物的表达水平明显高于其他实验组,表明自供电微针神经引导导管可通过促进SCs生长和髓鞘形成来促进轴突再生。总之,自供电酶联微针神经引导导管在促进轴突再生、髓鞘化以及肌肉和神经再生方面具有显著功效。微针神经引导导管机械特性强同时自粘附特性,可防止神经导管脱落,避免手术缝合造成二次神经损伤。阳极微针阵列中ZG和阴极微针阵列中ZH之间的氧化还原反应可与体液中反应形成生理微电流。微针神经引导导管的良好导电性和生物可塑性也有助于提高其有效性。最后,微针神经引导导管产生的生理微电流刺激可激活和锻炼肌肉纤维,防止神经损伤后发生萎缩。

图5 神经元再生和SCs生长情况
综上所述,该研究通过将微针与酶级联反应相结合,成功开发出一种新型自供电级联微针神经引导导管。研究人员对微针神经引导导管形态、导电性、机械性能和生物兼容性进行全面评估。结果表明,微针针尖保持完整形状,可以将微针神经引导导管固定在损伤神经末端。均匀分布在针尖上的ZG和ZH纳米颗粒与体液接触后,通过酶级联反应产生电生理信号,促进神经修复。总之,自供电酶级联微针神经引导导管具有产生电生理信号同时促进轴突再生、髓鞘化、肌肉和神经生长的能力。自供电酶级联微针神经引导导管可以作为神经修复领域一种有前途的解决方案。
审核编辑:刘清